Loading...

הקדמה

מבין הסוגים השונים של הטומאה, הרי הצרעת היא טומאה שידוע שהגיעה בעקבות עוונות והתנהגות לא נאותה. כך אנו לומדים בתנ"ך, מצרעתה של מרים, מצרעתו של גיחזי, וממקורות נוספים של אנשים שהצטרעו בעקבות חטאים.
במסכת ערכים (טז ע"א) מפורטות שבע סיבות הגורמות לצרעת:
א אמר ר' שמואל בר נחמני אמר ר' יוחנן, על שבעה דברים נגעים של צרעת באין: על לשון הרע, ועל שפיכות דמים, ועל שבועת שוא, ועל גילוי עריות, ועל גסות הרוח (גאוה), ועל הגזל, ועל צרות העין.
במדרש (ויקרא רבה, יז ג) מובאות עשרה סיבות: על עשרה דברים נגעים באים על ע"ז ועל גילוי עריות ועל שפיכות דמים ועל חילול השם ועל ברכת השם ועל הגוזל את הרבים ועל גוזל את שאינו שלו ועל גסי הרוח ועל לשון הרע ועל עין רע
במדרש תנחומא (מדרש תנחומא, מצורע, סימן ד) מובאים אחד עשר דברים הגורמים לצרעת הבית:
"כי תבואו אל ארץ כנען וגו' ונתתי נגע צרעת בבית ארץ אחוזתכם" (ויקרא יד לד). ילמדנו רבינו: על כמה דברים הצרעת באה? כך שנו רבותינו: על אחת עשרה דברים הנגעים באים: על עבודה זרה, ועל ברכת השם, ועל גילוי עריות, ועל הגניבות, ועל לשון הרע, ועל עדות שקר, ועל הדיין המקלקל את הדין, ועל שבועת שוא, ועל הנכנס בתחום שאינו שלו, ועל החושב מחשבות של שקר, ועל המשלח מדנים בין אחים. ויש אומרים: אף על עין רעה.
ומקור נוסף הוא בילקוט שמעוני (ילקוט שמעוני, ויקרא יד), המביא ראיות מהפסוק במשלי (משלי ו טז-יט) על שבעה דברים השנואים ביותר על ה' יתברך, וכולם לקו בצרעת

ציורי תנ"ך/ המצורע מובא לפני הכוהן/ ציירה: אהובה קליין ©]שמן על בד]


ציורי תנ"ך/ בעל הבית שכותלי ביתו נגועים -מספר לכוהן/ ציירה: אהובה קליין © [שמן על בד]


ציורי תנ"ך/ הכהן מאבחן נגע בבגד/ ציירה: אהובה קליין ©


ציורי תנ"ך/הכוהן מבער את הבגד הנגוע/ ציירה: אהובה קליין ©[שמן על בד] ©


ציורי תנ"ך/ בעל הבית שכותלי ביתו נגועים -מספר לכוהן/ ציירה: אהובה קליין © [שמן על בד]

נפרט כאן טבלה המתארת את החטאים השונים הגורמים לצרעת, לפי המקורות השונים, ואירועים מהתנ"ך שגרמו לצרעת בעקבות חטאים אלו. כן חילקנו לקבוצות עיקריות של פגמים שגרמו לנגעים הנ"ל, ועל פי הפסוק ממשלי (שם):
כללי סיבת הצרעת מקור מחז"ל אירועים מהתנ"ך
עבירות שבין אדם לחברו: "לשון שקר", "ומשלח מדנים בין אחים" לשון הרע ערכין טז ע"א "מלשני בסתר רעהו אותו אצמית" (תהלים קא, ה)
ויקרא רבה יז ג "ועל לשון הרע ממרים דכתיב (במדבר יב, א): 'ותדבר מרים ואהרן במשה' ומנין שלקתה בצרעת שנאמר (שם, י) 'והענן סר מעל האהל [והנה מרים מצרעת כשלג]'"
מדרש תנחומא מצורע יד "ממרים, דכתיב: ויפן אהרן אל מרים והנה מצורעת (במדבר יב י). כתיב: זאת תהיה תורת המצורע, המוציא שם רע."
גזל, גניבות ערכין טז ע"א "שנאמר לגבי נגעי הבתים: 'וצוה הכהן ופנו את הבית בטרם יבא הכהן לראות את הנגע' (ויקרא יד, לו), ותנא הוא כונס ממון שאינו שלו, יבא הכהן ויפזר ממונו"
ויקרא רבה יז ג "ועל הגוזל את שאינו שלו מעוזיהו דכתיב (דה"ב כו, כא): 'ויהי המלך עוזיהו מצורע עד יום מותו'"
מדרש תנחומא מצורע יד "על הגניבות מנין? שנאמר: הוצאתיה נאם ה' צבאות ובאה אל בית הגנב (זכריה ה ד), הרי על הגניבות."
גזל הרבים ויקרא רבה יז ג עטה' ואין ועוטך עטה אלא צרעת שנאמר (ויקרא יג, מה): 'ועל שפם יעטה'"
הנכנס בתחום שאינו שלו מדרש תנחומא מצורע יד "מן עוזיהו שנכנס בתחום הכהונה, שנאמר: והצרעת זרחה במצחו (דה"ב כו יט)."
המשלח מדנים בין אחים מדרש תנחומא מצורע יד "מפרעה, שנאמר: וינגע ה' את פרעה (בר' יב יז), לפי שנטל שרה מאברהם."
ויש אומרים, המוצא דבר בחברו שאין בו מדרש תנחומא מצורע יד "שכן את מוצא במשה, על שאמר: והן לא יאמינו לי ולא ישמעו בקולי (שמו' ד א). אמר לו הקדוש ברוך הוא: בני מאמינים הם, דכתיב: ויאמן העם (שם שם לא). בני מאמינים, דכתיב: והאמין בה' (בר' טו ו). אלא צריך אתה ללקות. שכל החושד בכשרים לוקה בגופו, שכן כתיב: ויאמר, הבא נא ידך בחיקך ויבא ידו בחיקו ויוציאה והנה ידו מצורעת כשלג (שמות ד ו)."
שלושת העבירות החמורות ביותר: "ומשלח מדנים בין אחים" מפרעה "לב חושב מחשבות אוון" "וידיים שופכות דם נקי" שפיכות דמים ערכין טז א, ויקרא רבה יז, "מיואב, שנאמר (שמואל ב ג, כט) ואל יכרת מבית יואב זב ומצורע וגו'"
גילוי עריות ערכין טז א "מפרעה, שנאמר (בראשית יב, יז) וינגע ה' את פרעה נגעים וגו'"
ויקרא רבה יז ג, מדרש תנחומא מצורע יד "מבנות ציון שנאמר (ישעיה ג, טז): 'יען כי גבהו בנות ציון' ומנין שלקו בצרעת שנאמר (שם, יז) 'ושפח ה' קדקד בנות ציון'"
עבודה זרה ויקרא רבה יז ג "מישראל שהעידו עדות שקר בהקדוש ברוך הוא ואמרו לעגל (שמות לב, ד): 'אלה אלהיך ישראל' ומנין שלקו בצרעת שנא' (שם, כה) 'וירא משה את העם כי פרוע הוא' שפרחה בהן צרעת"
מדרש תנחומא מצורע יד "שבשעה שעשו ישראל את העגל, לקו בצרעת, שנאמר: וירא משה את העם כי פרוע הוא (שמות לב כה). ונאמר במצורע: וראשו יהיה פרוע."
מידות רעות: "לב חושב מחשבות אוון" "עיניים רמות" גסות הרוח ערכין טז ע"א, ויקרא רבה יז ג "שנאמר בעוזיהו: 'ובחזקתו גבה לבו עד להשחית וימעל בה' אלקיו... והצרעת זרחה במצחו' (דברי הימים ב כו, ט—יט)"
מדרש תנחומא מצורע יד "מנעמן, שנאמר: ונעמן שר צבא מלך ארם גיבור חיל מצורע ( מ'ב ה א), שהיה גס רוח."
צרות העין, עין הרע ערכין טז ע"א "'ובא אשר לו הבית והגיד לכהן לאמר כנגע נראה לי בבית' (ויקרא יד, לה), ותנא דבי ר' ישמעאל: מי שמיוחד ביתו לו, איני והא. רש'י: שצרה עינו באחרים ואינו מהנה שכיניו מכליו ע'י שאלה"
ויקרא רבה יז ג "ועל עין הרע שנאמר (ויקרא יד, לה): 'ובא אשר לו הבית' מי שייחד ביתו לו ואינו רוצה ליהנות לאחרים כי הא דאמר ר'א (שם, לז) 'שקערורת' שקיע ביתו באלין לווטייא לפיכך משה מזהיר את ישראל 'כִּי תָבֹאוּ אֶל אֶרֶץ כְּנַעַן'"
מדרש תנחומא מצורע יד "אמר רבי יצחק: כיון שעיניו של אדם רעה להשאיל חפציו, אדם הולך ואמר ליה: השאילני מגלך, השאילני קרדומך, או כל כלי חפץ. והוא אומר: ארור הוא מי שיש לו מגל או קרדום. מה הקדוש ברוך הוא עושה מלקה אותו בצרעת, ובא לכהן ואומר: כנגע נראה לי בבית. והוא מצווה ונתץ את הבית, והכל רואין כליו כשהן גרורין ומוציאן לחוץ, ומפרסמין את כליו. והכל אומרים: לא היה אומר שאין לו מגל, שאין לו קרדום הרי יש לו חפץ פלוני ופלוני שלא רצה להשאיל והיה עינו צרה להשאיל. והוא אומר: שקערורות, אל תקרי שקערורות אלא שקע ארורות, שהיה אומר ארור הוא ושקע ביתו. וראו הכל ארורתו, שנאמר: יגל יבול ביתו, נגרות ביום אפו (איוב כ כח)."
חילול ה', עדות שקר ודין שקר "רגליים ממהרות לרוץ לרעה" מגיחזי "יפיח כזבים עד שקר" חילול ה' ויקרא רבה יז ג "מגיחזי (מ'ב ה, כ): 'ויאמר גחזי נער איש האלקים וגו'... ולקחתי מאתו מאומה' מהו 'מְאוּמָה': מן מומא דאית ביה, ומנין שלקה בצרעת שנאמר (שם, כז) 'וצרעת נעמן תדבק בך' וכן מגליית, ראו בהמשך."
ברכת ה' ויקרא רבה יז ג, מדרש תנחומא מצורע יד ועל חילול השם ועל ברכת השם מגלית שנאמר (ש"א יז, מג): "ויקלל הפלשתי את דוד באלהיו" ומנין שלקה בצרעת שנאמר (שם, מו) "היום הזה יסגרך ה' בידי" ואין הסגרה האמור כאן אלא לשון צרעת שנאמר (ויקרא יג, כא): "והסגירו הכהן"
עדות שקר מדרש תנחומא מצורע יד "שעל שהעידו ישראל עדות שקר ואמרו: אלה אלהיך ישראל (שמות לב ח), לקו בצרעת, שנאמר: צו את בני ישראל וישלחו מן המחנה וגו' (במד' ה ב). וכן הוא אומר: וירא משה את העם כי פרוע הוא (שמות לב כה)."
הדיין המקלקל את הדין מדרש תנחומא מצורע יד "שנאמר: לכן כאכל קש לשון אש, וחשש להבה ירפה, שרשם כמק יהיה, ופרחם כאבק יעלה, כי מאסו את תורת ה' (ישע' ה כד). ואין פרחם אלא צרעת, שנאמר: ואם פרוח תפרח הצרעת (ויק' יג יב)."

טהרת המצורע במספרים

1

גריס גודל של נגע שמטמא

2

שערות לבנות בתוך הנגע

7

ימי הסגר של הנגע

2

צפורים לטהרה


פרטים על נגע הצרעת

פרטי הלכות צרעת הם מורכבים, אמנם עיקרי ההלכות מתוארים בתורה בפרשת תזריע ומצורע, ותהליך הגדרת הצרעת ותהליך ההיטהרות ממנה מתואר על ידי הרמב"ם בהלכות טומאת צרעת ובהלכות מחוסרי כפרה פרק ד, אך פרטי הדינים המדויקים של חולי הצרעת והרפואה ממנו, אינם נוהגים נכון להיום. ד"ר סודי נמיר במאמרו (סודי נמיר, צרעת בזמן הזה – בסיס הלכתי, תשע"ו) דן בשאלה מדוע לא נוהגת טהרת המצורע בזמן הזה, כי על פי ההלכה, דין צרעת קיים בין בפני הבית בין שלא בפני הבית, והוא מביא מספר טעמים לכך שלא נוהגים היום את מנהגי הצרעת, כולל העדר כהן מיוחס ובקי. כאשר למעשה, במצב שבו תוקם בע"ה סנהדרין, ותגדיר איך לבדוק ייחוס של כהנים, ובמצב שבו אפיוני הצרעת יוגדרו במדויק, בהחלט יכולות הלכות אלו של צרעת, כולל צרעת הגוף וכולל צרעת הבית והבגד, לחזור להיות מעשיות, ולהוות כלי נוסף של קשר בין שמים וארץ, דרך המנגנון העל טבעי הזה של טומאת הצרעת, והטהרה ממנה.
יש להדגיש שנגעי הצרעת, בבגד, בבית, ובגוף האדם, היו בהשגחה גמורה והיו בארץ ישראל בלבד, והצרעת בבגד תקפה רק בבגד של יהודי, כפי שמרחיב רבנו בחיי (ויקרא יג נח):
והנה הנגעים היו מורים השגחה גמורה ולא היה ענין טבעי אלא נס גדול, ולא היה הענין בחוצה לארץ כי אם בארץ ישראל, כי כשיקרה לאחד מישראל חטא ועון היה מתראה הנגע בביתו או בבגדו או בגופו להעיד עליו כי יש בידו עון, כענין שכתוב (תהלים פט) ובנגעים עונם, וכדי שישוב בתשובה ויטהר ויתלבן מעונו, והוא שרמז על זה גם כן (ויקרא יג) כלו הפך לבן טהור הוא, כלומר מן הנגע ומן העון, ועל זה אמר הכתוב (שם יד) ונתתי נגע צרעת בבית ארץ אחזתכם,
וזהו שכתוב עוד (שם) כי תבאו אל ארץ כנען אשר אני נותן לכם לאחוזה, להורות שאין הענין נוהג אלא בנחלת ה', לא בארץ העמים שהיא חול ולא בירושלים שהיא בית ה' מיוחד לשבתו ולא נתחלקה לשבטים, אלא בארץ הנקראת אחזת ה' שנתחלקה לשבטים, היא הארץ הקדושה והנבחרת הנקראת ארץ אחוזה, אשרי מי שיזכה לראותה בבנינה,
הקב"ה יזכנו להיות מן היושבים בצלה שהיא מכוונת כנגד בית המקדש של מעלה, שעליה אמר דוד ע"ה (תהלים סה ה) אשרי תבחר ותקרב ישכון חצריך נשבעה בטוב ביתך קדוש היכלך.
צרעת הגוף
בהמשך, אנו מתארים את תהליך ההגדרה של האדם כמצורע, על פי המובא במשנה (נגעים ד) וברמב"ם (הלכות טומאת צרעת). סימני צרעת הגוף הם שלושה:
א. שיער לבן: שתי שיערות לבנות לפחות המופיעות בתוך הנגע.
ב. מחייה: אזור בריא בתוך הנגע.
ג. פסיון: התרחבות הנגע אחרי שבוע/שבועיים מיום ראייתו
פירוט הסימנים השונים מופיע בהרחבה במאמרו של אלישע רוזנצוויג. עלון שבות 160 - צרעת עור הבשר / אלישע רוזנצוויג (asif.co.il)
שימו לב שאת תהליך ההכרעה, האם אמנם מדובר בצרעת, והאם יש להסגיר את המצורע, או להחליט אותו (כלומר להחליט שהוא מצורע באופן מוחלט), או לטהר אותו, התהליך הזה מסור בידי כהן מיוחס. אמנם יכול גם תלמיד חכם לבדוק, אבל האמירה תהיה דווקא בידי הכהן, בעקבות דברי התלמיד חכם, אם הכהן אינו בקיא בנגעים. כמו כן, יש לשים לב שגם מצורע מוסגר (שנמצא בהסגר עד להכרעה בעניינו) וגם מצורע מוחלט, מחויבים בבידוד, וביציאה מחוץ לעיר מוקפת חומה, ושניהם נחשבים "אב הטומאה" ועלולים לטמא אחרים, והוא מטמא גם במגע ובמשא, ומטמא גם משכב ומושב, ומטמא אפילו את כל הכלים שנמצאים בבית שהוא נכנס אליו (הלכות טומאת צרעת, י, יד-טו), ועל המצורע להזהיר אחרים מלהתקרב אליו, כפי שנאמר: (ויקרא יג מה): "וְהַצָּרוּעַ… בְּגָדָיו יִהְיוּ פְרֻמִים וְרֹאשׁוֹ יִהְיֶה פָרוּעַ וְעַל שָׂפָם יַעְטֶה וְטָמֵא טָמֵא יִקְרָא."
ומפרט הרמב"ם (הלכות טומאת צרעת, י, ח-יב) את הלכות המצורע, המוסגר או המוחלט, שעל המצורע להיות מכוסה ראש, עוטה על שפם (מכסה את תחתית פניו) כאבל, פורם את בגדיו, ומודיע לעוברים עליו שהוא טמא, אסור בשאילת שלום כאבל, ואסור להסתפר ולכבס את בגדיו, ונוהג בכל הדברים האלו אפילו בשבתות ובחגים. אמנם הוא מותר ברחיצה, בסיכה, בנעילת הסנדל, אך דינו שיהיה לו מושב לבדו מחוץ לעיר. לגבי תשמיש המיטה בימי הבידוד של המצורע, הרמבם (שם) מציין להתיר זאת, אך דעת זקנים (ויקרא יג מו) מציין שהצרעת היא מדבקת, ולכן יש לאסור. (לגבי אישה מצורעת, יש לציין שמצורעת אינה פורעת, אינה פורמת, אינה עוטה על שפם, אבל יושבת מחוץ לעיר ומודיעה שהיא טמאה).
אבל ההבדל הגדול בין המצורע המוסגר או המוחלט הוא בתהליך ההיטהרות, כי תהליך ההיטהרות של מצורע מוסגר הוא פשוט יותר, ומצריך טבילה ושקיעה, כמו רוב הטומאות הקלות יותר, ואילו תהליך ההיטהרות של מצורע מוחלט הוא ארוך ומורכב, וכולל טהרה ע"י שתי צפורים, גילוח, כיבוס בגדים וטבילה, שבוע נוסף שבו המצורע יכול כבר להיכנס לעיר אך עדיין נחשב אב טומאה, תגלחת, כיבוס בגדים וטבילה נוספת בסוף השבוע הנוסף, המתנה לשקיעה, ולמחרת, הבאת קרבנות אשם, חטאת ועולה, והקרבתם בתהליך המיוחד להיטהרות של המצורע.
הדבר מדגיש עד כמה מקפיד הקב"ה על איסורים אלו ועל הנהגות פסולות אלו של עליהם נענשים בצרעת, ועד כמה מורכב תהליך התשובה מחטאים אלו, שכרוכים כולם בהנהגה פסולה של אורח חיים בעייתי ואף מושחת, שקשה עד מאוד להשתחרר ממנו. צריך גם לזכור שיש גם מקרי צרעת שאינם נרפאים כלל, כמו המלך עוזיה שהצטרע כשהתעקש להקטיר קטורת במזבח הזהב למרות שאינו כהן, וחי כך עם הצרעת עד פטירתו, וכן גיחזי ובניו שהצטרעו, בעקבות חילול ה' מול נעמן שר צבא ארם. כמובן ששערי תשובה אינם ננעלים, וכשהאדם חוזר בתשובה, הוא צפוי להירפא, אך הטהרה מהצרעת תלויה בתשובה, וכשאין תשובה, או כשהאדם שב בתשובה ואחר כך שב לחטאו, הואיל והצרעת רוחנית היא, כמו שהיא באה בעקבות החטא, כך היא מסתלקת בעקבות התשובה, ובהעדר תשובה, האדם עלול להישאר עם צרעתו.
המסקנה מהדברים היא עד כמה יש להיזהר מעוונות אלו, שקל חלילה להיכנס אליהם, אך קשה מאוד לחזור בתשובה מהם, ועד כמה החמירה בהם התורה, ועד כמה על אדם שכרוך אחר עבירות אלו צריך להתבייש, שאילו היינו חיים בתקופה של הנהגה גלויה, עד כמה היה צריך להיות מנודה ומוסגר.
דיני אישה מצורעת הם כמו דיני גבר מצורע, אך כמובא בהלכה (הלכות טומאת צרעת, י, ח) שאישה מצורעת אינה פורעת, אינה פורמת, אינה עוטה על שפם, אבל יושבת מחוץ לעיר ומודיעה שהיא טמאה. (כריתות ח ע"ב, הלכות טומאת צרעת, י, יב) על כל פנים, היא אינה אסורה בתשמיש המיטה (כריתות ח ע"ב).

אופן טהרת המצורע

הלכה למעשה, הרמב"ם (הלכות טומאת צרעת, הלכות מחוסרי כפרה), מתאר את תהליך ההיטהרות מצרעת, עד הבאת הקרבנות להגעה לטהרה מלאה.
במהלך ימי הבידוד, אין הבדל בין המצורע המוסגר והמצורע המוחלט, מבחינת ההלכה, מבחינת הבידוד הנדרש מהם, וגם מבחינת ההגדרה שלהם כאב הטומאה, והעובדה שהם מטמאים במגע, במשא, וגם בשהות באותו בית. המצורע, המוחלט וגם המוסגר, יוצאים מחוץ לעיר המוקפת חומה (פרט לירושלים, שלא חולקה לשבטים), ועליהם להיות בבידוד מלא, לפרום את בגדיהם, לפרוע את שערם, לעטות מעטה על השפם שלהם, ולהזהיר אחרים מלהתקרב אליו, כפי שנאמר: (ויקרא יג מה): "וְהַצָּרוּעַ… בְּגָדָיו יִהְיוּ פְרֻמִים וְרֹאשׁוֹ יִהְיֶה פָרוּעַ וְעַל שָׂפָם יַעְטֶה וְטָמֵא טָמֵא יִקְרָא", והתהליך החשוב ביותר שעליהם לעבור, הוא התהליך של התשובה: להבין מה גרם לנגע הזה להופיע בבשרם, ולחזור על כך בתשובה, בכדי שיסור מהם הנגע.
וארי שנרפא המצורע מחוליו, יש הבדל גדול בין תהליך ההיטהרות של מצורע מוסגר לבין תהליך ההיטהרות של מצורע מוחלט: מוסגר שנטהר, אחרי שמצא הכהן שהוא טהור, עליו לטבול ולהמתין לשקיעה והוא טהור מטומאת צרעת, בעוד המצורע המוחלט שנרפא מצרעתו, עומד בפני תהליך ארוך של היטהרות, כמתואר בפרשת מצורע (ויקרא י"ד), והוא מורכב מארבעה שלבים

שלב ראשון: הכהן יוצא אל המצורע, בודק אותו, רואה שהנגע נרפא:
וְיָצָא הַכֹּהֵן אֶל מִחוּץ לַמַּחֲנֶה וְרָאָה הַכֹּהֵן וְהִנֵּה נִרְפָּא נֶגַע הַצָּרַעַת מִן הַצָּרוּעַ:

שלב שני: שלב ההזאה והטבילה
וְצִוָּה הַכֹּהֵן וְלָקַח לַמִּטַּהֵר: שְׁתֵּי צִפֳּרִים חַיּוֹת טְהֹרוֹת וְעֵץ אֶרֶז וּשְׁנִי תוֹלַעַת וְאֵזֹב:
וְצִוָּה הַכֹּהֵן וְשָׁחַט אֶת הַצִּפּוֹר הָאֶחָת אֶל כְּלִי חֶרֶשׂ עַל מַיִם חַיִּים:
אֶת הַצִּפֹּר הַחַיָּה יִקַּח אֹתָהּ וְאֶת עֵץ הָאֶרֶז וְאֶת שְׁנִי הַתּוֹלַעַת וְאֶת הָאֵזֹב
וְטָבַל אוֹתָם וְאֵת הַצִּפֹּר הַחַיָּה בְּדַם הַצִּפֹּר הַשְּׁחֻטָה עַל הַמַּיִם הַחַיִּים:
וְהִזָּה עַל הַמִּטַּהֵר מִן הַצָּרַעַת שֶׁבַע פְּעָמִים וְטִהֲרוֹ
וְשִׁלַּח אֶת הַצִּפֹּר הַחַיָּה עַל פְּנֵי הַשָּׂדֶה:
וְכִבֶּס הַמִּטַּהֵר אֶת בְּגָדָיו וְגִלַּח אֶת כָּל שְׂעָרוֹ וְרָחַץ בַּמַּיִם וְטָהֵר
וְאַחַר יָבוֹא אֶל הַמַּחֲנֶה וְיָשַׁב מִחוּץ לְאָהֳלוֹ שִׁבְעַת יָמִים:

במהלך השבוע הנוסף הנדרש להיטהרות המצורע המוחלט, אחרי הטהרה על ידי הצפורים, ואחרי גילוח שערותיו, טבילתו וכיבוס בגדיו, עדיין המצורע הנטהר הוא אב טומאה, אך הוא מטמא אדם וכלים במגע בלבד, ולא במשא, ולא בשהות באותו בית. המצורע הנטהר כבר יכול לשוב לביתו, אך עליו להיזהר במספר מגבלות. בתום אותו שבוע נוסף, המצורע שוב יגולח, יכבס בגדיו ויטבול, וביום שלאחריו הוא יביא איתו לבית המקדש קרבן אשם, חטאת ועולה, כמפורט בתורה, בפרשת מצורע:

שלב שלישי: גילוח וטבילה ביום השביעי
וְהָיָה בַיּוֹם הַשְּׁבִיעִי: יְגַלַּח אֶת כָּל שְׂעָרוֹ אֶת רֹאשׁוֹ וְאֶת זְקָנוֹ וְאֵת גַּבֹּת עֵינָיו וְאֶת כָּל שְׂעָרוֹ יְגַלֵּחַ וְכִבֶּס אֶת בְּגָדָיו וְרָחַץ אֶת בְּשָׂרוֹ בַּמַּיִם וְטָהֵר:

שלב רביעי: קרבנות המצורע
וּבַיּוֹם הַשְּׁמִינִי: יִקַּח: שְׁנֵי כְבָשִׂים תְּמִימִים וְכַבְשָׂה אַחַת בַּת שְׁנָתָהּ תְּמִימָה וּשְׁלֹשָׁה עֶשְׂרֹנִים סֹלֶת מִנְחָה בְּלוּלָה בַשֶּׁמֶן וְלֹג אֶחָד שָׁמֶן:
וְהֶעֱמִיד הַכֹּהֵן הַמְטַהֵר אֵת הָאִישׁ הַמִּטַּהֵר וְאֹתָם לִפְנֵי ה' פֶּתַח אֹהֶל מוֹעֵד:
וְלָקַח הַכֹּהֵן אֶת הַכֶּבֶשׂ הָאֶחָד וְהִקְרִיב אֹתוֹ לְאָשָׁם וְאֶת לֹג הַשָּׁמֶן וְהֵנִיף אֹתָם תְּנוּפָה לִפְנֵי ה':
וְשָׁחַט אֶת הַכֶּבֶשׂ בִּמְקוֹם אֲשֶׁר יִשְׁחַט אֶת הַחַטָּאת וְאֶת הָעֹלָה בִּמְקוֹם הַקֹּדֶשׁ כִּי כַּחַטָּאת הָאָשָׁם הוּא לַכֹּהֵן קֹדֶשׁ קָדָשִׁים הוּא:
וְלָקַח הַכֹּהֵן מִדַּם הָאָשָׁם וְנָתַן הַכֹּהֵן: עַל תְּנוּךְ אֹזֶן הַמִּטַּהֵר הַיְמָנִית וְעַל בֹּהֶן יָדוֹ הַיְמָנִית וְעַל בֹּהֶן רַגְלוֹ הַיְמָנִית:
וְלָקַח הַכֹּהֵן מִלֹּג הַשָּׁמֶן וְיָצַק עַל כַּף הַכֹּהֵן הַשְּׂמָאלִית: וְטָבַל הַכֹּהֵן אֶת אֶצְבָּעוֹ הַיְמָנִית מִן הַשֶּׁמֶן אֲשֶׁר עַל כַּפּוֹ הַשְּׂמָאלִית וְהִזָּה מִן הַשֶּׁמֶן בְּאֶצְבָּעוֹ שֶׁבַע פְּעָמִים לִפְנֵי ה':
וּמִיֶּתֶר הַשֶּׁמֶן אֲשֶׁר עַל כַּפּוֹ יִתֵּן הַכֹּהֵן עַל תְּנוּךְ אֹזֶן הַמִּטַּהֵר הַיְמָנִית וְעַל בֹּהֶן יָדוֹ הַיְמָנִית וְעַל בֹּהֶן רַגְלוֹ הַיְמָנִית עַל דַּם הָאָשָׁם:
וְהַנּוֹתָר בַּשֶּׁמֶן אֲשֶׁר עַל כַּף הַכֹּהֵן יִתֵּן עַל רֹאשׁ הַמִּטַּהֵר וְכִפֶּר עָלָיו הַכֹּהֵן לִפְנֵי ה':
וְעָשָׂה הַכֹּהֵן אֶת הַחַטָּאת וְכִפֶּר עַל הַמִּטַּהֵר מִטֻּמְאָתוֹ
וְאַחַר יִשְׁחַט אֶת הָעֹלָה: וְהֶעֱלָה הַכֹּהֵן אֶת הָעֹלָה וְאֶת הַמִּנְחָה הַמִּזְבֵּחָה
וְכִפֶּר עָלָיו הַכֹּהֵן וְטָהֵר:

קרבנות מצורע דל
וְאִם דַּל הוּא וְאֵין יָדוֹ מַשֶּׂגֶת: וְלָקַח כֶּבֶשׂ אֶחָד אָשָׁם לִתְנוּפָה לְכַפֵּר עָלָיו וְעִשָּׂרוֹן סֹלֶת אֶחָד בָּלוּל בַּשֶּׁמֶן לְמִנְחָה וְלֹג שָׁמֶן:
וּשְׁתֵּי תֹרִים אוֹ שְׁנֵי בְּנֵי יוֹנָה אֲשֶׁר תַּשִּׂיג יָדוֹ וְהָיָה אֶחָד חַטָּאת וְהָאֶחָד עֹלָה:
וְהֵבִיא אֹתָם בַּיּוֹם הַשְּׁמִינִי לְטָהֳרָתוֹ אֶל הַכֹּהֵן אֶל פֶּתַח אֹהֶל מוֹעֵד לִפְנֵי ה':
וְלָקַח הַכֹּהֵן אֶת כֶּבֶשׂ הָאָשָׁם וְאֶת לֹג הַשָּׁמֶן וְהֵנִיף אֹתָם הַכֹּהֵן תְּנוּפָה לִפְנֵי ה':
וְשָׁחַט אֶת כֶּבֶשׂ הָאָשָׁם וְלָקַח הַכֹּהֵן מִדַּם הָאָשָׁם וְנָתַן עַל תְּנוּךְ אֹזֶן הַמִּטַּהֵר הַיְמָנִית וְעַל בֹּהֶן יָדוֹ הַיְמָנִית וְעַל בֹּהֶן רַגְלוֹ הַיְמָנִית:
וּמִן הַשֶּׁמֶן יִצֹק הַכֹּהֵן עַל כַּף הַכֹּהֵן הַשְּׂמָאלִית: וְהִזָּה הַכֹּהֵן בְּאֶצְבָּעוֹ הַיְמָנִית מִן הַשֶּׁמֶן אֲשֶׁר עַל כַּפּוֹ הַשְּׂמָאלִית שֶׁבַע פְּעָמִים לִפְנֵי ה':
וְנָתַן הַכֹּהֵן מִן הַשֶּׁמֶן אֲשֶׁר עַל כַּפּוֹ עַל תְּנוּךְ אֹזֶן הַמִּטַּהֵר הַיְמָנִית וְעַל בֹּהֶן יָדוֹ הַיְמָנִית וְעַל בֹּהֶן רַגְלוֹ הַיְמָנִית עַל מְקוֹם דַּם הָאָשָׁם:
וְהַנּוֹתָר מִן הַשֶּׁמֶן אֲשֶׁר עַל כַּף הַכֹּהֵן יִתֵּן עַל רֹאשׁ הַמִּטַּהֵר לְכַפֵּר עָלָיו לִפְנֵי ה':
וְעָשָׂה אֶת הָאֶחָד מִן הַתֹּרִים אוֹ מִן בְּנֵי הַיּוֹנָה מֵאֲשֶׁר תַּשִּׂיג יָדוֹ:
אֵת אֲשֶׁר תַּשִּׂיג יָדוֹ אֶת הָאֶחָד חַטָּאת וְאֶת הָאֶחָד עֹלָה עַל הַמִּנְחָה וְכִפֶּר הַכֹּהֵן עַל הַמִּטַּהֵר לִפְנֵי ה':

ואחרי השלמת היטהרותו וקרבנותיו, הוא טהור לכניסה למקדש ולאכילת הקדשים. התהליך כולו, של טהרת המצורע המוסגר והמצורע המוחלט, מתוארים בשרטוט המצורף.

צרעת הבגד

נמשיך, בפירוט ההלכות של בגד נגוע, גם התהליך של הגדרתו כמוסגר או כמוחלט, וגם התהליך של טהרתו, אם היה מוסגר בלבד. כאשר בבגדים, בגד שהוגדר כמצורע מוחלט, נשרף, ואסור להנות מהבגד הנגוע. יש לציין שבגד מוחלט שהתערב בבגדים אחרים, כולם טמאים, ואילו בגד מוסגר שהתערב בבגדים אחרים, כולם טהורים (טומאת צרעת יג יב-יג). כמו כן יש לשים לב שהבגד הנגוע, בין אם הוא מוסגר או מוחלט, הרי הוא אסור בהנאה, ויש להוציאו מחוץ לעיר, גם בעיר מוקפת חומה וגם בעיר שאינו מוקפת חומה. שיעור איסור ההנאה מן הבגד המנוגע, אפילו בכל שהוא, אף על פי שטומאתו אינה אלא בכזית.
נדגיש גם, שמבחינה רוחנית, צרעת הבית והבגד מהווים תמרורי אזהרה בפני האדם שחטא, כדי לכוונו לתשובה כבר בשלב הזה של הנגע, שלא יגיע למצב של צרעת הגוף, והכל בהנהגה הנסית של הקב"ה בארץ קודשו ועם עם סגולתו, וכדי לטהרנו מעוונות. וכפי שמביא הרמב"ם (הלכות טומאת צרעת, טז יד):
שהמספר בלשון הרע, משתנות קירות ביתו. אם חזר בו, יטהר הבית; ואם עמד ברשעו עד שהותץ הבית--משתנין כלי העור שבביתו, שהוא יושב ושוכב עליהן. אם חזר בו, יטהרו; ואם עמד ברשעו עד שיישרפו, משתנין הבגדים שעליו. אם חזר בו, יטהרו; ואם עמד ברשעו עד שיישרפו--משתנה עורו ויצטרע, ויהיה מובדל ומפורסם לבדו, עד שלא יתעסק בשיחת רשעים, שהיא הליצות ולשון הרע.

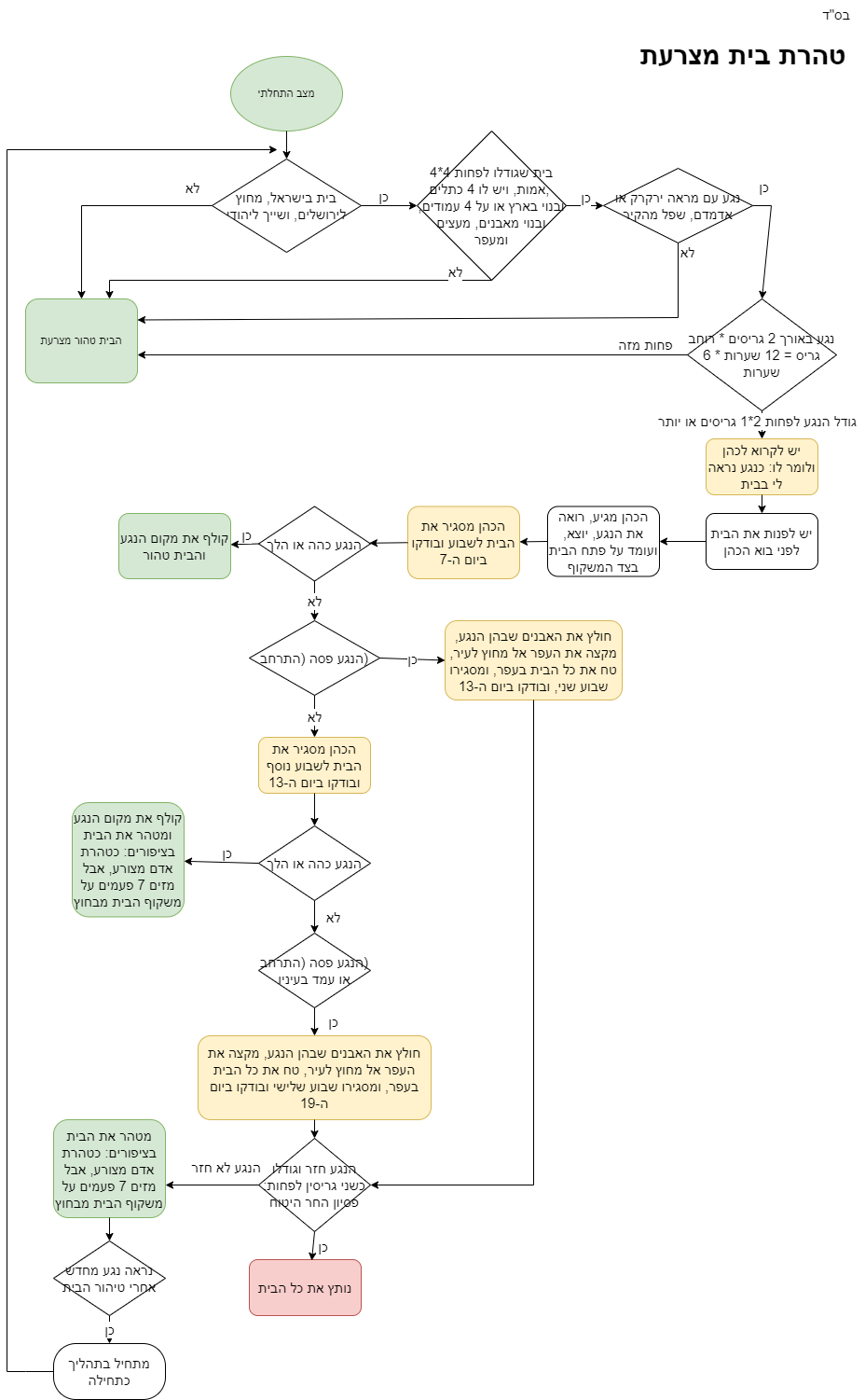
צרעת הבית

נמשיך ובתרשים הבא נטהר את דיני טהרת הבית מנגע הצרעת. יש להדגיש שמרוקנים את הבית מכל כליו לפני שהכהן נכנס ובודק אותו, וגם הכהן מודיע על מצבו של הבית אחרי שהוא יוצא ממנו. כמו כן, בית אפל, אין פותחים בו חלונות כדי לראות את הנגע, ואם במצב הנוכחי הרגיל של הבית לא רואים את הנגע, הרי הבית טהור. (הלכות טומאת צרעת, ידי, ד-ה), כאשר המטרה היא לטמא כמה שפחות, שהרי מהרגע שהבית הוגדר כנגוע, הרי הוא אב הטומאה, כל מה שנמצא בתוכו, וכל מי שנמצא בתוכו, נטמא. יש לציין שקיימת אבחנה בין בית מוסגר לבית מוחלט: בית מוסגר מטמא את מי שבתוכו, בעוד בית מוחלט מטמא גם בתוכו וגם מאחוריו, שהנוגע בו מאחוריו, גם הוא טמא. (טומאת צרעת טז ג).
נציין שבהחלטות הכהן לגבי הבית המנוגע: יש כמה מצבים:
א. הבית טהור
ב. הבית מוסגר לשבוע (ולפעמים לשבוע נוסף, ולפעמים לשבוע שלישי)
ג. יש לקלף את הנגע והבית טהור
ד. יש לקלף את הנגע ולטהר את הבית בציפורים
ה. יש לחלוץ את אבני הבית הנגועות ולהחליף את עפרו ואז להסגירו לשבוע נוסף
ו. יש לנתוץ את הבית כולו
כאשר במקרה וקילפו את הנגע, או חילצו את אבני הבית הנגועות, אבנים אלו טמאות כאב טומאה, ומטמאות את כל אשר בבית כשהן מוכנסות לבית, ואסורות בהנאה. וכך גם שאריות הבית שנותץ, האבנים, העצים והעפר, כולם אבות הטומאה, וכל כזית מהם, מטמא אדם וכלים במגע, במשא ובביאה לבית שהם נמצאים בתוכו, וכן כל השאריות הללו אסורות בהנאה, ואסור אפילו לעשות מהן סיד, אלא יש לשלח אותם מחוץ לאיר, גם אם היא עיר שאינה מוקפת חומה (טומאת צרעת טז א-ב).
בתרשים הבא נתאר את המצבים השונים של הבית, עד הסוף הטוב, או עד הסוף העגום של ניתוץ הבית כולו.
נציין גם, שיש גם בשורה בנגעים, כפי שמביא רש"י: (ויקרא פרק יד) "בשורה היא להם שהנגעים באים עליהם, לפי שהטמינו אמוריים מטמוניות של זהב בקירות בתיהם כל ארבעים שנה שהיו ישראל במדבר, ועל ידי הנגע נותץ הבית ומוצאן". ובכל מקרה, עצם האיתות הזה, על מצבו של האדם, על התשובה הנדרשת ממנו, ועל התהליך, המפוקח על ידי הכהן, שמביא לטהרת רכושו, לטהרת בגדיו, ולטהרת גופו, כל התהליך הנסי הזה, של ההשגחה הפרטית המיוחדת, יש בו ברכה גדולה מאוד, ויש בו סוג של גילוי מטמוניות האדם בתוכו, כאשר הוא זוכה להיטהר ממומי נפשו, באמצעות האיתות הזה של נגעי רכושו וגופו, שקורא לו לחזור בתשובה.

סוד טומאת הצרעת

נגעי הצרעת, כפי שראינו לפי כל פרד"ס התורה, הם נגעים רוחניים, המגיעים בגלל פגם רוחני, כפי שראינו בהקדמה בדברי חז"ל, וגם הרפואה לצרעת היא באמצעים רוחניים, וכדברי הריקנטי (הריקנטי לפרשת תזריע):
הצרעת הוא מחלקי הטומאה ואצבע אלהים היא על כן אסור להשתדל ברפואתו ר"ל לקוץ סימני הטומאה שנאמר השמר בנגע הצרעת
והרמח"ל (תיקונים חדשים לרמח"ל) מפרט, שהצרעת היא אחיזת הסיטרא אחרא שנדבקה בשכינה, בהרת לבנה היא מסיטרא דישמעאל (שיש בו חלק אברהם אבינו ע"ה שהוא חסד שצבעו לבן), ובהרת אדמדמת היא מסיטרא דאדום (שיש בה חלק יצחק אבינו ע"ה שהוא גבורה שצבעה אדום), והתיקון שהכין משה רבנו לבני ישראל לעתיד לבוא, מביא לכך שהשכינה שנאחזו בה הקליפות, תזכה להידבק בחזרה במלך.
לגבי נגע הצרעת, כפי שראינו למעלה, חז"ל מביאים סיבות שונות להתפרצותה, על פי המקורות בתנ"ך, כולל שלושת העבירות החמורות ביותר, כולל חילול ה', דין שקר ומידות רעות, ובראש ובראשונה בגלל חטאי הלשון:
אמר ר' יוסי בן זימרא כל המספר לשון הרע נגעים באים עליו שנאמר (תהלים קא, ה) מלשני בסתר רעהו אותו אצמית וכתיב התם {ויקרא כה } לצמיתות ומתרגמינן לחלוטין... אמר ריש לקיש מאי דכתיב (ויקרא יד, ב) זאת תהיה תורת המצורע זאת תהיה תורתו של מוציא שם רע. (ערכים טו ע"ב)
בכל המקורות השונים בחז"ל, מופיע חטא לשון הרע כסיבה עיקרית לנגע הצרעת, הפוגעת בשלושת החלקים העיקריים שנחשבים הגנה על האדם: ביתו, בגדיו, ועורו, וכפי שכותב הכלי יקר (ויקרא יג מז):
הכלי יקר על פרשת תזריע (ויקרא י"ג מ"ה) מפרט, שהנגע הוא כינוי על העוון, החוטא נוגע בכבוד שמים או בכבוד הבריות, וכפי שנפרט בהמשך בהשפעה הרוחנית של חטא הצרעת ושל התיקון עליו, וכן כותב הכלי יקר, ששלושת סוגי הצרעת, רומזים על שלושה כיסויים של האדם:
ותדע כי ג' מיני צרעת באים על ג' דברים שהם כסוי לאדם, זה לפנים מזה, מכסה אחד עורו לבשרו, למעלה מעורו בגדיו, למעלה מהם ביתו... ומי שהוסר מעליו כל מכסה קרוי פרוע ומגולה, על כן הוסר תחילה נגעי עורו, אחר כך בגדיו אחר כך בתים, להסיר מכסהו א' א' עד שיהיה פרוע ומגולה...
האור החיים הקדוש (אור החיים, ויקרא י"ג) מפרט על סוגי גווני הצרעת השונים, כנגד מה הם באים: הוא מביא את דברי הרמב"ם בהלכות דעות על ההגדרות השונות של חטא הלשון: "לשון הרע הוא המספר בגנות חברו אף על פי שאומר אמת אבל האומר שקר הוא נקרא מוציא שם רע על חברו", וכנגד שני חטאי לשון אלו, ושתי דרגות בכל אחד מהם, יש ארבעה סוגי גווני לבן: שאת כנגד מוציא שם רע, שכתוב "לא תשא שמע שוא" (שמות כ"ג א), ושאת אותיות תשא. ובהרת כנגד לשון הרע, לשון בהירות, שהדברים הנאמרים בה הם כנים, ואף על פי כן, מאוסים הם ומסובבים את הצרעת. וכיוון שבכל אחד מהחטאים האלו יש שתי דרגות, לכן עשה הקב"ה ספחת לשאת וספרת לבהרת, על פי בחינת הדיבור המסובב אותה.
ועוד כותב האור החיים הקדוש, שהנגע שנראה עמק מהעור, שבעקבות שלטון בחינת הרע באדם, נרשמת בבשר האדם הסתלקות זוהרת החיוני, ולכן נראה חסרון המראה, ומקום הצרעת נראה כעמוק מהאור. והטומאה של הכהן נקבעת דרך הפה, וכמו שהכהן הוא המכפר על עם ישראל מטומאתם ותחלואיהם, כך ציווה ה' שהכהן עצמו יסכים על טומאה זו, שקנתה מקומה באיש ההוא, עד שובו לפני ה' ואז יבער ה' ממנו טומאתו. וכן מסביר האלשיך (ויקרא יג ב), שהמצורע מובא אל הכהן, כי כח הטומאה נכנע רק מפני כח הקדושה, והכהן מביט אל הנגע לדכאו בהבטת עיני קדושתו, ובפיו מטמא או מטהר. והשיער מהווה סימן טומאה, כי ידוע שהשיער מרמז אל עיקר כח הטומאה ופנימיותה, ולכן הוא סימן האם אחזה הטומאה בפנימיותו של האדם.

המשך חכמה (ויקרא י"ג מ) מציין שבצרעת יש מידה כנגד מידה: צרעת הבית מגיעה על קמצנות וצרות עין, צרעת הראש בקרחתו מגיעה על שיבוש בכח השכל בדעות זרות, ולכן בעוזיה, שחטא בגסות הרוח, זרחה הצרעת, שהוא במצחו מקום המחשבה.
ושואל הרב בקשי דורון זצ"ל (בנין אב, פרשת מצורע) על הסיבות המביאות את נגע הצרעת: האם הסיבה היא לשון הרע, כמובא ברמב"ם, או רשימת עבירות קשות, כמובא בדברי הגמרא בערכין וכפי שהבאנו למעלה? ועונה על כך הרב בקשי דורון, שאמנם הנגעים באים על האדם על שבעת הדברים החמורים שנזכרו, אולם סיבת כל אלה ושורש כל העבירות היא לשון הרע, ועבירה זו של לשון הרע היא השורש והסיבה לכל העבירות החמורות.
והרב בקשי דורון מקביל בין הצרעת, לבין שלושת היסודות המביאים לידי עבירה, והם "הקנאה והתאוה והכבוד", וכן "עין הרע ויצר הרע ושנאת הבריאות", שמוציאים את האדם מן העולם:
הקנאה, שהיא כרקב עצמות בתוכו של האדם, מקורה בעין הרע, וצרעת האדם הקשה מזהירה מפניה. התאוה, שמקורה ביצר הרע, היא עקב חומריות האדם, ויצר לבו הצריך שמירה., וצרעת הבגד היא המזהירה מפניה. והשנאת הבריות, מקורה בכבוד המדומה, וצרעת הבית היא המזהירה מפניה.
וכנגד הסכנה שבלשון הרע לשלביו, מביא הרב בקשי דורון את דברי הרמב"ם (שם), על לימוד התורה כמשקל נגד לחטאים אלו:
אבל שיחת כשרי ישראל אינה אלא בדברי תורה וחכמה, לפיכך הקב"ה עוזר על ידם ומזכה אותן בה שנאמר "אז נדברו יראי ה' איש אל רעהו"
וכן מביא הרב בקשי דורון את שלושת ההגנות כנגד שלושת צדדי החטא: התפילין, הציצית והמזוזה, שמגנה על האדם, הבגד והבית, וזה לשונו:
כשם שכנגד הסיכון שבלשון הרע באו הנגעים כאזהרה, כך כדי לשמור על קדושת האדם זיכה הקב"ה את ישראל במצוות ששומרות אותו מן החטא ומזכירות את בוראו, והם שלשה כנגד הקנאה התאוה והכבוד, וכך שנינו במנחות מג: "רבי אליאזר בן יעקב אומר כל שיש לו תפילין בראשו ותפילין בזרועו וציצית בבגדו ומזוזה בפתחו הכל בחיזוק שלא יחטא שנאמר והחוט המשולש לא במהרה ינתק".
ומסביר הרב בקשי דורון, שהתפילין של ראש ושל יד הם כנגד הדעות הכוזבות, הציצית באה להגן עליו מפני התאוות החומריות, והמזוזה באה להגן מפני חמדת הממון.
וכך מסיים הרב בקשי דורון ואומר:
שלשת צדדי המשולש, הציצית התפילין והמזוזה, שתכליתן לקיים "שויתי ה' לנגדי תמיד" (תהילים ט"ז), וסגולתן המשך הכתוב "כי מימיני בל אמות", שמוחזק שלא יחטא, רמוזות בהמשך הכתוב בתהילים שם "לכן שמח לבי ויגל כבודי אף בשרי ישכון לבטח".
שמח ליבי: בתפילין השומרות על מחשבות הלב
ויגל כבודי: במזוזה השומרת על ביתו של אדם ונכסיו, שהם תפארתו.
ואף בשרי ישכון לבטח: בציצית, השומרת על גופו של אדם מהתאוות החומריות...
התפילין הציצית והמזוזה הם המרחיקים את האדם מהקנאה התאוה והכבוד, והם השומרים את האדם מהנגעים הבאים על האדם הבגד והבית, שמזהירים מלשון הרע שהוא שורש כל העבירות.


ההשפעה הרוחנית

הואיל והצרעת מגיעה בגלל פגם רוחני, גם טהרתה היא תהליך רוחני, המתקן את הקלקול מן השורש, וכותב הרקנטי (הריקנטי לפרשת תזריע) בשם הרמב"ן, שנגעי הצרעת הם דווקא בארץ ישראל, ונגעי בתים ובגדים אינם בטבע כלל, אבל כשישראל שלמים לה', יהיה רוח ה' עליהם, להעמיד גופם ובגדיהם וממונם במראה טוב, וכאשר יקרה החטא, ותיראה הצרעת, הרי הדבר מראה על החטא וכי ה' סר מעל אותו אדם, ולכן כתיב "ונתתי נגע צרעת": כי היא מכת ה'. והנגע הרוחני של הצרעת, מיוחד הוא לארץ ישראל, שהיא הארץ הנבחרת, וכך כותב הרקנטי:
ומצוה זו אינה נוהגת אלא בארץ ישראל כמו שאמר הכתוב כי תבואו אל ארץ כנען. ואין הדבר מפני היותו חובת קרקע אלא מפני שלא יקרה הענין הזה אלא בארץ הנבחרת אשר השם הנכבד שוכן בתוכה.
וכעת נפרט, איך נגעו של המצורע הוא מידה כנגד מידה על חטאו, איך אופן הנהגתו נועד לגרום לו לחזור בתשובה, ואיך תהליך ההיטהרות שעובר המצורע אחרי שחזר בתשובה ונרפא, בא אף הוא להביא לידי תיקון חטאיו, ולשם קבלה לעתיד של מנהגים טובים יותר. ולסיום, נביא כמה נקודות לעידוד, מדברי המעיינה של תורה, בשם גדולי החסידות.

נגע הצרעת: מידה כנגד מידה
מסביר הכלי יקר (פרשת תזריע) שהמילה "נגע" היא בעצם מהות הפגם של המצורע, שנגע ופגם בכבוד שמים או בכבוד הבריות:

והצרוע אשר בו הנגע וגו'. מה ת"ל אשר בו הנגע פשיטא כי אם אין בו הנגע אינו צרוע, ומכאן ראיה שצרעת שם המכה... ונגע כינוי על העון כי החוטא נוגע בכבוד שמים או בכבוד הבריות וזה דעת המדרש האומר כנגע נראה לי בבית זה ע"ז כו' (ילקו"ש מצורע יד &.תקסג) ע"כ אמר כאן על הצרוע שנלקה בצרעת על שספר לשה"ר לפגום הבריות וקבלת רז"ל שכל הפוסל במומו פוסל. לכך נאמר אשר בו הנגע, כי בו נמצא בעצם וראשונה כל נגע וקלון שרצה לפגום בו את חבירו.

יש לשים לב, שהצרעת מגיעה כתהליך, להעיר את האדם ולהאיר לו על מצבו, וכפי שפרטים זאת חז"ל (ויקרא רבה י"ז ד):
"אין בעל הרחמים נוגע בנפשות תחילה... ואף נגעים הבאים על האדם. תחילה הן באים בביתו. חזר בו טעון חליצה. ואם לא טעון נתיצה, הרי הן באים על בגדיו. חזר בו טעון כביסה, ואם לא טעון שריפה.הרי הם באים על גופו. חזר בו יטהר. ואם לא, בדד ישב:
ומראה הרב בקשי דורון (בנין אב, פרשת מצורע) על הדמיון שבין לשון הרע לבין הצרעת:
הסיכון שבלשון הרע שהוא כדוגמת נגע הצרעת, המתחיל בשינוי מראה בעור, ואם אינו נעצר, מתפשט בכל הגוף ומסכן את האדם, תחילת הנגע בשינוי קל שאינו נראה כמזיק, אולם אם לא נשמרים ממנו, אחריתו מי ישורנו. כך גם בלשון הרע, תחילתו בסיפורי דברים וסופו במוציא שם רע החמור.
ומתוך דברי הרמב"ם בסיפא של הלכות צרעת (משנה תורה, טומאת צרעת טז, יג-יז), מפרש הרב בקשי דורון את ההקבלה בין נגע הצרעת לבין חטא לשון הרע: כמו נגע הצרעת, שהולך ומחמיר עד שמסכן את חיי האדם, כך לשון הרע, הולכת ומחמירה בתוצאותיה, וכך כותב הרב בקשי דורון:
מכאן שלשון הרע שמתחיל בסיפור דברים בעלמא, סופו שפוגע בגופו ונפשו של האדם... שתחילתן בדברי הבאי של מושב ליצים, המביאים לסיפור בגנות הצדיקים, אח"כ לדיבור שיש בו פגיעה ועלבון לנביאים, עד כדי כפירה ודיבור כלפי שמים... סוגי הנגעים השונים יש בהם להזהיר שלשון הרע פוגע בכל התחומים, כשהמחלה מתפשטת מדברי הבאי, לפגיעה בבין אדם לחבירו, אח"כ מתפשטת לאורח חיים מופקר שאינו שומע ויוצא חוצץ כנגד הנביאים והמוכיחים, עד שמגיע לכפירה, דעות כוזבות ועבודה זרה.
וכפי שהבאנו בפרק על דברי הקבלה והחסידות בנושא הצרעת, הרי שיש מידה כנגד מידה בין סוגי הצרעת השונים, כולל צבע הצרעת ומקום הופעתה, לבין החטאים והפגמים שגורמים לנגע זה להופיע.

אופן הנהגת המצורע: לגרום לו לחזור בתשובה עונש הצרעת, והנהגת המצורע הלוקה בצרעת, הוא מידה כנגד מידה על חטאו: הוא בודד אנשים בלשונו, ולכן הוא נענש ועליו לשבת בדד, וכמובא בגמרא (ערכין ט"ז ע"ב):
ואמרי לה מרבי יהושע בן לוי מה נשתנה מצורע שאמרה תורה (ויקרא יג, מו) בדד ישב מחוץ למחנה מושבו הוא הבדיל בין איש לאשתו בין איש לרעהו לפיכך אמרה תורה בדד ישב וגו'
ומסביר הכלי יקר (הכלי יקר, שם) שאופן הנהגת המצורע בימי בידודו, בא לתקן על חטאיו:
א. ראשו יהיה פרוע, לכפר על גסות רוחו שרצה להיות לראש על כל אדם.
ב. ובגדיו יהיו פרומים, לכפר על צרות העין, כי כל צר עין מסתמא גם בגדיו קרועים ומטולאים.
ג. ועל שפם יעטה (מכסה את תחתית פניו), לכפר על חטא הלשון שבשפתיו.
ד. וטמא טמא יקרא, כי המטמא בניב שפתיו אחרים אז טמא יקרא גם הוא כי ודאי במומו פוסל.
ה. וכל ימי אשר הנגע בו, דהיינו העון אז יטמא לפי שטמא הוא מצד מעשיו.
ומביאה אהובה קליין בשם רבי שלמה קלוגר מברודי, הקב"ה התקין לאדם שתי מחיצות כדי שלא יעסוק בלשון הרע: השפתיים והשיניים, אולם אם האדם בכל זאת חוטא ואינו נעזר ב"שומרים" אלה, אז מטילים עליו מחיצה שלישית והיא: כיסוי פניו עד השפם, וגם דורשים מהמצורע שיודיע לסביבתו כי הוא טמא כדי שהבריות יתרחקו ממנו.
ומסביר הרקנטי (פירוש הרקנטי) על ההלכות של המצורע בימי בידודו, את העומק בסיבת הנהגתו בימים אלו:
א. החלת טומאת הצרעת וגם הריפוי ממנה היא על פי כהן הרומז על מידת החסד, שנאמר "כי בחסד יכופר עוון (משלי טז ו), כמו פירות שמוכשרים לטומאה רק כשהם באים במגע עם מים, וכמו שהטומאה שלא תסור אלא במים.
ב. ההסגר לשבעת ימים: מסוד השביעיות.
ג. אין לגלח את הנתק: כי השיערות באדם הם רמז לכוחות האלקיים, כמו שאין להשחית את פאת הזקן.
ד. הצרוע צריך לקרוא "טמא טמא": אחר ששלטה עליו רוח הטומאה צריך להתנהג כפי המדה ששופעת עליו.
ה. מחוץ למחנה מושבו: משום והיה מחניך קדוש, וכן מביא הרקנטי את דברי חז"ל, בכדי רבים יבקשו עליו רחמים ותסור רוח הטומאה ממנו שתנוח עליו מדת הרחמים.

אופן הטהרה מטומאת הצרעת: לגרום לתיקון הקלקול הרוחני שנבע מהחטא
כמו שהצרעת היא נגע רוחני, המגיע בעקבות קלקול רוחני, כך תהליך הטהרה מן הצרעת, אחר שחזר המצורע בתשובה ונרפא מצרעתו, הוא תהליך של תיקון רוחני של פגמי החטא, וכמובא שמובא בגמרא (ערכין ט"ז ע"ב):
את הצורך בשני שלבים של טהרה, מסביר האברבנאל (ויקרא יד, היתר השאלה ה-א):
"והנה המצורע הזה היה מרוחק בשתי הרחקות. אחת מאת עמו שהיה יושב בדד מחוץ למחנה מושבו. והשני ממקדש השם ומשכנו. ולכך היה צריך בשתי טהרות אחת שיתפרסם שהוא בריא אל המחנה ויתחבר לכל איש מהעם. והטהרה השנית היא בהקריבו קרבן לפני השם שיכפר לו ואז בכל קדש יגע ואל המקדש יבא"
על תהליך טהרתו של המצורע, מביא המעיינה של תורה בשם הכלי יקר:
שלוש העבירות העיקריות שעליהן באים נגעים הן גסות הרוח, לשון הרע וצרות עין. ועל המצורע לטהר איפוא את עצמו מן החטאים האלו:
א. שיגלח את כל שער ראשו: משום שמתוך גאותו שאף להיות ראש לכל דבר ובכל מקום.
ב. את זקנו: שהוא כעין גדר מסביב לפה, אשר לא שמרה עליו מפני לשון הרע.
ג. ואת גבות העיניים: אשר לא הגינו עליו מפני צרות עין...
ועל טהרת הצפורים, מובא בגמרא (ערכין ט"ז ע"ב):
אמר רבי יהודה בן לוי מה נשתנה מצורע שאמרה תורה יביא {ויקרא יד } שתי ציפרים לטהרתו אמר הקב"ה הוא עושה מעשה פטיט לפיכך אמרה תורה יביא קרבן פטיט
ומפרש רש"י בפירושו לפרשת מצורע: (רש"י, ויקרא י"ד):
לפי שהנגעים באין על לשון הרע, שהוא מעשה פטפוטי דברים, לפיכך הוזקקו לטהרתו ציפורים שמפטפטין תמיד בצפצוף קול
ומדוע מוסיפים לציפור החיה עץ ארז, תולעת שני ואזוב? מסביר רש"י בפירושו:
לפי שהנגעים באים על גסות הרוח, מה תקנתו ויתרפא? ישפיל את עצמו מגאותו כתולעת וכאזוב.
ומביא ספר החינוך (מצוה קע"ג) על הטהרה על ידי הציפורים, את ההסבר הבא:
שהענין הוא לקבע בנפשו של מצורע שאם היה טרם בא עליו החולי גבה לב כמו הארז, על דרך משל שהוא אילן גבוה, ישפיל עצמו כאזוב. נאמרו בטעם ציפורים הוא עשה מעשה פטיט, כלומר שהרבה דברים בלשון הרע, לפיכך יקריב ציפורים שהם מצפצפים תמיד. ובשני התולעת איני יודע ונזכר שאמרו זכרונם לברכה עליו דבר. ואפשר גם כן שהוא רמז שישפיל עצמו ויהיה הרמז מצד השם של תולעת.
ועל הגילוח וטבילות המצורע מסביר ספר החינוך:
קצת מן הטעם שאמרנו למעלה, כדי שיראה האדם כאילו היום נברא והיום מתחיל שיערו לצמוח ויחדש מעשיו לטוב, כי בהיות האדם מנוקה מכל שיער אז ינקה יפה מכל לכלוך, ולכן ראוי לו לעלותו מטומאת צרעתו לעשות בעצמו מעשה הנקיות בכל כחו, כדי שינקה מעשיו גם כן בכל כחו ויהפכם מרעה לטובה ולהכשיר.
ובטעם המים שיטהרו כל טמא, אחשוב על צד הפשט כי העניין הוא כדי שיראה האדם את עצמו אחר הטבילה כאילו נברא באותה שעה, כמו שהיה העולם כולו מים טרם היות בו אדם, וכמו שכתוב "ורוח אלקים מרחפת על פני המים".
ויתן אל לבו בדמיון כי כמו שנתחדש בגופו, יחדש גם כן פעולותיו לטוב, ויכשיר מעשיו וידקדק בדרכי השם ברוך הוא. ועל כן אמרו חכמים שלא תכשר הטהרה במים שבכלי, רק במים חיים או מכונסין שהן על קרקע, ולא בכלי. מכל מקום, כדי לתת אל לבו במחשבה כאילו העולם כולו מים והוא נתחדש בעלותו מהן, כמו שאמרנו. ואם יהיו המים בכלי, או אפילו עברו על כלי, לא יתכן העניין הזה שאמרנו אל מחשבת הטובל. כי יש גבול אל כל אשר הוא בכלי, שהוא מעשה ידי אדם, ועל כן לא יחשוב בטבלו בכלי כאילו כל העולם מים כאשר בתחילה ושהוא נתחדש לשעתו. ו"השומע ישמע והחדל יחדל".
על סוד שלבי הטהרה מהצרעת, דרך תיקון הקלקול שנגרם עקב החטא, מפרט הרקנטי כך (פירוש הרקנטי):
א. תהליך טהרת המצורע המוחלט, וגם הבית המצורע, הנעשה על ידי שני הצפורים, שאחת מהן נשחתת ואחת מהן טובלת בדמה ומשולחת, נעשה על ידי לקיחת שתי צפרים, כסוד שני שעירי יום הכפורים.
א. עירוב דם הצפור האחת במים חיים, מרמזת על הבאת מדת דינו להיות כלולה ברחמים.
ב. עם הצפור החיה מאוגדים עץ ארז ואיזוב ושני תולעת, והם רומזים לחיבור של הקדוש ברוך הוא וכנסת ישראל "כי הארז הוא הארז הגבוה מכל עץ לא דמה אליו ביופיו ואגודת האזוב עמו כטעם האתרוג עם הלולב. וטעם שני תולעת ידוע מגוונו:"
ג. משתמשים בכלי חרס עבור הדם המעורב במים החיים: ועל טעם כלי החרס כותב הרקנטי בפרשת נשא "וכלי חרס אשר תבושל בו ישבר כי אין לה טהרה רק בשבירה"
ד. ועל תהליך הטהרה הנעשה על ידי הציפורים, מביא הרקנטי את דברי חז"ל: למה צפרים אלא כשם שהוציא דברים של רוח מתוך פיו כך מתכפר בצפרים ששטות על פני הרוח ומודיעות לשמים שנאמר כי עוף השמים יוליך את הקול (קהלת י כ').
ה. הצפור השני משולח על פני השדה, סודו כסוד שעיר המשתלח.
ו. ועוד כותב הרקנטי, כי כמו שיש עשר ספירות, שהן עשר צורות אלקיות מצד הטהרה, כן יש דוגמתם מצד הטומאה, בסוד "כי זה לעומת זה עשה האלקים" (קהלת ז יד). וכל אחד משפיע על דוגמתו בעולם. וכשהיו שבע עמי כנען, שבאים מצד הטומאה, בונים את בתיהם, היו בונים אותם על ידי הכח של אותה הטומאה, והיה אותו הכח מתפשט ומשפיע באותו הבית, ועל זה רמז שלמה המלך ע"ה "הוי בונה ביתו", וכשכבשו ישראל את הארץ, היו נראים נגעים הבתים, כמו כלים שבלעו זוהמה ודווקא כשהם מקבלים חום הם פולטים את זוהמתם החוצה. ולכן צוותה התורה להרוס עד היסוד את הבתים האלו, שבנויים היו בטומאה וטומאתם יצאה החוצה דרך הצרעת, כדי להסיר את אותו הכח הטמא מכל וכל, ולבנות בנין חדש ואבנים אחרות בשם השם יתברך, ולהדבק בעץ החיים ולא באילן המוות.
ז. וגם טעם כיבוס בגדי המצורע וטהרתו במים, היא להעביר את רוח הטומאה מעליו.
ח. וטעם גילוח שערו של המצורע, כי צריך להכניע את כחות הטומאה השופעת עליו.
ט. וטעם קרבנות המצורע, הוא לכפר על חטאיו של המצורע. ועל כך מפרט הרקנטי בביאורו על מעשה הקרבנות.

קבלה לעתיד
הכלי יקר בפירושו (הכלי יקר, ויקרא, יד ד), מראה שטהרת הציפורים מראה על אופן תיקונו של האדם בעתיד, כדי שלא יגיע שוב לחטאים אלו:
טעם לב' צפרים הוא, כי האדם יש לו ב' מיני דבור, אחד אסור, ואחד מצוה בו, והאסור, דהיינו כלשון הרע ודוגמתו, זהו הצפור שעושה מעשה פטיט השחוטה על כלי חרס על מים חיים,
כי אם עם הארץ הוא, יהיה לו רוח נשברה... כי יש לו דין כלי חרס שאין לו תקנה כ"א בשבירה וכנגדו נאמר שישחט הצפור העושה מעשה פטיט על כלי חרס,
ואם ת"ח הוא, יעסוק בתורה שנמשלה למים חיים לכך נאמר על מים חיים.
ומטעם זה נאמר ה' פעמים זאת תורת בענין המצורע, לומר לך שהעוסק בחמשה חומשי תורה ניצול מן הצרעת הבא על לשון הרע, ואת הצפור החיה זהו כנגד פטפוטי דברים בתורה ותפלה.
אך שצריך לצרף לדבור זה עץ ארז ושני תולעת ואזוב המורה על ההכנעה והשפלות שאפילו בדבור התורה יהיה לו לב נשבר ונדכה...
על כן נאמר וטבל אותם בדם הצפור השחיטה להזות עליו מן ב' הצפרים כדי להסמיך עליו ב' דברים כאחד התשובה על העבר והתיקון על העתיד.

ועוד נקודה חשובה שיכולה לסייע למצורע בתהליך הרוחני שהוא עובר, היא הקשר שנוצר בינו לבין הכהן, כאשר הכהן, הוא זה שמאבחן את מצבו, והוא זה שמסייע לו להיטהר מטומאתו:
וכך כותב הכלי יקר (הכלי יקר, ויקרא יד ב) על המצורע:
כי אילו הלך מתחילה מרצונו לבקש תורה משפתי כהן ולהיות מתלמידיו של אהרן אוהב שלום ורודף שלום ושלא לשלח מדנים בין אחים בשוט לשונו אז לא היה בא לידי צרעת זה, ומאחר שלא עשה זה מרצונו בהיותו בריא... והנה עכשיו והובא אל הכהן, בעל כרחו, לבקש ממנו דרך התשובה.
ומסביר הכלי יקר (שם), שעל ידי של המצורע עם הכהן, הוא זוכה לחזור בתשובה ולבקש תורה מפיו:
כי ביום שיחדש לב טהור בקרבו ויקבל עליו לשוב בתשובה בו ביום יובא בעל כרחו אל הכהן ללמוד ממנו דרך ה', ולשון והובא אינו מדבר בהעתק ממקום למקום אלא מדבר בהעתק לבו מן הדרך הרע אשר היה בו אל הדרך הטוב והוא שיקבל עליו להתקרב אל הכהן ולבקש תורה מפיהו... ואח"כ משקבל עליו להיות טהור המחשבות וטהור עינים מראות ברע, אזי, ויצא הכהן אל מחוץ למחנה והנה נרפא נגע אותו עון שגרם לו הצרעת מן הצרוע מזולתו.

עידוד לנטהר מצרעתו
לסיום, נביא כמה מילות חיזוק, שמביא המעיינה של תורה, לאדם שחטא, נטמא בצרעת, וכעת עובר את תהליך הטהרה, כדי לתקן את חטאו ולהיטהר מצרעתו.
שואל המעיינה של תורה: ראינו, שבתהליך הטהרה מהצרעת גם את הארז, המאוגד עם האזוב ועם הצמר הצבוע בתולעת שני, כאשר הם מטבלים עם הציפור החיה, במים החיים ובדם הציפור השחוטה. ומדוע נמצא עץ הארז בתוך תהליך הטהרה והכפרה?
וכך מביא המעיינה של תורה את דברי השפת אמת:
לשם מה על המצורע להביא גם עץ ארז המרמז על גאות? אם הכוונה היא בעיקר שישפיל את עצמו כאזוב, הרי די שיביא אזוב בלבד? ברם, כשהחוטא חוזר בתשובה והוא מתבונן על החטאים אשר חטא, הריהו בא לידי שפלות הרוח ולידי הבושה העמוקה ביותר מן הגאוה שהיתה בו לפני כן. בוש ונכלם הוא על אשר התגאה בו בזמן שהיה חוטא. יוצא איפוא שהגאוה הקודמת מסייעת לו עכשיו לבוא לידי שפלות הרוח, ואם כן, שפיר יש לו ל"ארז" חלק ברפואה...
ובשם האבני אזל:
שפלות והכנעה, אין פירושן שיהא הגוף כפוף ושחוח, אלא שיהא בו שברון רוחני פנימי גם כאשר הגוף זקוף ועומד, כדרך שמפרש הבעש"ט ז"ל: "וכל קומה לפניך תשתחוה" – להשתחוות לפניך גם בקומה זקופה... לפיכך מצוה התורה להביא עץ ארז, לבל יחשוב החוטא כי דורשים ממנו בעיקר שיכפוף וישפיל קומתו, אלא אפילו במעמדו זקוף כארז, יהא שפל ושחוח בקרבו פנימה כאזוב...
ובשם ר' בונם מפשיסחה:
"משפיל גאים ומגביה שפלים" – והלא קשה, לשם מה יש להגביה את השפלים. הרי מוטב להם בשפלותם, שהרי מעלה היא זו? ברם, השם יתברך מגביה את השפלים האמיתיים, מפני שאם הגיעו לידי שפלות אמיתית, חזקה עליהם שישארו בשפלות זו אפילו לאחר שיגביהו אותם...
ואת השימוש במים חיים בתהליך הטהרה, מסביר המעיינה של תורה בשם שיחות צדיקים:מה טעם דרושים מים חיים לטהרת המצורע, יותר מבכל טבילות אחרות? לפי שהמצורע הנהו שפל ונכנע בעיני עצמו, והיה חשש פן יבוא לידי עצבות ועצלות, על כן דרושים היו מים חיים כדי לרעננו ולהשיב נפשו. ולכן: מן הצורך היה לעודדו ולחזקו במי הדעת של התורה, שנקראת "באר מים חיים".
עד כאן דברי המעיינה של תורה.
לסיכום, רואים אנו, שתהליך העונש של הנגע, בא בעצם להוציא החוצה את הקלקול הרוחני בגין חטאיו של החוטא, שנגע=פגם בכבוד שמים ובכבוד הבריאות, ההנהגה של המצורע בזמן צרעתו באה להענישו מידה כנגד מידה, ולהעיר אותו לחזור בתשובה על פגמיו וחטאיו, וכאשר הוא זוכה וחוזר בתשובה, והנגע סר ממנו, הרי עליו להתחזק גם ברעננות ובעוז, הרמוזים במים החיים ובעץ הארז, ולהתחדש בחיים נקיים וטהורים, מתוך קדושה ומתוך בריאות ומתוך שמחה של תורה.

המוסר הנלמד

מהתיאור של נגע הצרעת, אופן ההתנהלות של המצורע, והתהליך המורכב של ההיטהרות ממנה, מבינים אנו את עומק ההשגחה הפרטית האלקית, ומבינים אנו עד כמה יש להיזהר מחטאי הלשון, ומגסות הרוח, המביאים ולפגיעה בכבוד ה' ובכבוד הבריות, וסופם שמביאים לעבירות החמורות ביותר, ונרצה לדבר על הנקודות הבאות: הזהירות מטומאת הפה וחטאי הלשון, ההתחזקות באמונה בהשגחה פרטית, המוסר למי שחלילה מתייאש, והמוסר לכהנים.

הזהירות הנדרשת מחטאי הלשון
וכפי לשון הזהב של החפץ חיים (באר מים חיים, חפץ חיים, פתיחה -עשין, א'):
המרגל בחבירו וכו' עובר על ידי זה על מצות עשה זכור וכו'. זה לשון הרמב"ן מצוה ז' ממצותיו, נצטוינו לזכוד בפה ולהשיב אל לבנו מה שעשה יתעלה למרים כשדברה באחיה עם היותה נביאה, כדי שנתרחק מלשון הרע, ולא נהיה מאשר נאמר עליהם תשב באחיך תדבר בבן אמך תתן דופי, והוא אמרו יתברך ויתעלה זכור את אשר עשה וכו',
ולשון ספרי, זכור את אשר עשה וכו' וכי מה ענין זה אצל זה (פרוש להשמר דנגע הצרעת שכתב לעיל מזה), ללמדך שאין נגעים באים אלא על לשון הרע, והלא דברים קל וחומר, ומה מרים שלא דיברה אלא שלא בפניו של משה, ולהנייתו של משה, ולשבחו של משה, ולבניינו של עולם, כך נענשה, המדבר בגנותו של חבירו ברבים על אחת כמה וכמה.
ושנינו בספרא זכור את אשר עשה וכו', יכול בלב בלבד, כשהוא אומר השמר בנגע הצרעת לשמור מאד הרי שמירת הלב אמור, הא מה אני מקיים זכור, שתהא שונה בפיך פירוש שנשמור מנגע צרעת שלא תבואנו, והיא האזהרה ממנה כלומר מלשון הרע הגורם אותה, עם האזהרה ולעשות ככל אשר יורו אתכם הכהנים כלומר שלא יקוץ בהרת, ואחר כך הזהיר בזכור את אשר עשה ה' אלהיך למרים גם בזכירת הפה. והנה כאשר נצטוינו בזכירת מה שעשה לך עמלק כדי לדעת שלא על חנם ימחה האל שמו רק מחמלתו עלינו לנקום החמס שעשה לנו ושלא היה ירא ממנו יתעלה כך נצטוינו בזכירת מה שנעשה למרים להשמר מלשון הרע שלא יבואנו ככה עכ"ל הטהור בספר המצות, ועי"ש במגילת אסתר שגם הוא הסכים לדבריו שראוי למנותה במצות עשה מאחר שכן נמצא בספרי.
והרמב"ן בחומש פרשת תצא על פרשת זכור וכו' ג"כ כתב כזה, וזה לשונו: ולפי דעתי שהיא מצות עשה ממש כמו זכור את היום הזה אשר יצאתם ממצרים, זכור את יום השבת לקדשו, זכור את אשר עשה לך עמלק, כולם מצוה, אם כן גם זה כמותם והיא אזהרה מלדבר לשון הרע, יצוה במצות עשה שנזכור העונש הגדול שעשה ה' לצדקת הנביאה שלא דיברה אלא באחיה גמול נפשה, אשר אהבתו כנפשה, ולא דברה בפניו שיבוש ולא בפני רבים, רק בינה לבין אחיה הקדוש בצנעה, וכל מעשיה הטובים לא הועילוה, גם אתה אם תשב באחיך תדבר בבן אמך תתן דופי לא תנצל. והביא על זה ראיה ברורה מספרי, וסיים על זה בזה הלשון: מכאן נראה שרבותינו יעשו אותה מצוה ולא ספור ועצה בלבד להנצל מן הנגעים, ואיך יתכן שלשון הרע שהיא שקולה כשפיכת דמים לא תהיה בו בתורה לא תעשה גמורה או לאו הבא מכלל עשה (מזה משמע מדבריו שהלאו דלא תלך רכיל אינה אזהרה רק לרכילות אבל מהרמב"ם בריש פרק ז' מהלכות דיעות לא משמע הכי והארכנו במקום אחר) אבל בכתוב הזה אזהרה גדולה להמנע ממנו בין בגלוי בין בסתר בין במתכוין להזיק בין שאין מתכוין להזיק כלל, וזו היא מצוה מכלל תרי"ג מצות עכ"ל.
והסמ"ק מנה גם כן את זכור למצות עשה והרמב"ם אף על פי שלא הביאה בספר המצות אף על פי כן בספר המשנה תורה שחיבר הביא זה, וזה לשונו בסוף הלכות טומאת צרעת: וזה השינוי האמור בבתים שקראתו תורה צרעת בשותפות השם אינו ממנהגו של עולם אלא אות ופלא היה בישראל כדי להזהירן מלשון הרע שהמספר בלשון הרע משתנות קורות ביתו, אם חזר בו יטהר הבית אם עמד ברשעו עד שהותץ הבית משתנות כלי העור שבביתו שהוא יושב ושוכן עליהם אם חזר בו וכו' ואם עמד ברשעו עד שישרפו משתנה עורו ויצטרע ויהיה מובדל ומפורסם לבדו עד שלא יתעסק בשיחת הרשעים שהוא ליצנות ולשון הרע.
ועל ענין זה מזהיר בתורה ואומר השמר בנגע הצרעת זכור את אשר עשה ה' אלהיך למרים הרי הוא אומר התבוננו מה אירע למרים הנביאה שדיברה באחיה שהיתה גדולה ממנו בשנים וסיכנה עצמה להצילו מן הים והיא לא דברה בגנותו אלא מה שהשוותו לשאר נביאים והוא לא הקפיד על כל הדברים האלו שנאמר והאיש משה עניו מאוד ואף על פי כן נענשה מיד בצרעת קל וחומר לשאר בני אדם הרשעים והטפשים המרבים לדבר גדולות ונפלאות לפיכך ראוי למי שרוצה לכוין אורחותיו להתרחק מישיבתם ומלדבר עמהן כדי שלא יתפש ברשת רשעים וסכלותם עכ"ל. הרי שמפרש פשטיה דקרא דזכור כהרמב"ן ואם כן ממילא מי שמדבר לשון הרע או רכילות בודאי שוכח בשעת מעשה ענין עונשה של מרים הנביאה (דאם לא ישכח ויעבור גרע הרבה יותר דהוא כמומר לדבר זה) ועובר להרמב"ן על זו.
ומה שכתבנו בפנים דעובר היינו בד' אופנים הראשונים כמו שביררנו למעלה מהגמ' דגם על רכילות יש עונש צרעת ובין בפניו ובין שלא בפניו ורק המרגל לבד (באר מים חיים)
ההתחזקות באמונה בהשגחה פרטית
בעל ספר החינוך (ספר החינוך מצוה קס"ט), מדגיש את שורשי מצוות טומאת מצורע, בהתחזקות באמונה בהשגחה הפרטית של הקב"ה על כל אחד ואחד:
משרשי המצוה. לקבע בנפשותינו כי השגחת השם ברוך הוא פרטית על כל אחד מבני אדם, וכי עיניו פקוחות על כל דרכיהם, כמו שכתוב (איוב לד כא): "כי עיניו על דרכי איש וכל צעדיו יראה". ולכן הזהרנו לתת לב אל החלי הרע הזה ולחשב כי החטא גרם אותו.
וכבר אמרו זכרונם לברכה (ערכין טז ב) , כי בחטא לשון הרע יבא ברב ולא נקחנו דרך מקרה, ויש לנו לבוא אל הכהן, שהוא העומד לכפרת החוטאים, ועם חברת המכפר אולי יהרהר בתשובה ויסגר קצת ימים כדי שישיב אל לבו עניניו במתון ויפשפש במעשיו (ברכות ה א).
ולפעמים יסגר שני הסגרים שמא הרהר תשובה ולא תשובה שלמה לגמרי, כאלו תאמר על דרך משל שחשב להחזיר מחצית גזלתו, ואז יחדש בו השם ברוך הוא קצת סימנין שיסגר שנית אולי ישלים תשובתו ויטהר לגמרי.
וכל ענין הסגרין אלו יורה השגחתו ברוך הוא על כל דרכי האדם אחת לאחת. ולפי שהדעות רבות בהשגחת האל על כל ברואיו, יבואו בה הרבה פסוקים במקרא והרבה מצות להורות על הענין מהיותו פינה גדולה בתורתנו....
ולכן הזהירתנו התורה כי בהגיע אל האדם החלי הרע, והוא הצרעת, שלא יקחנו דרך מקרה, רק יחשב מיד כי עונותיו גרמו וירחיק מחברת בני אדם כאדם המרחק מרע מעשיו, ויתחבר אל המכפר המרפא שבר החטא ויראה אליו נגעו, ובעצתו ובדבריו ובפשפוש מעשיו יוסר מעליו הנגע, כי האל ברוך הוא שמשגיח עליו תמיד יראה מעשה תשובתו וירפאהו, וזהו ענין ההסגרין כמו שאמרנו.
הרב הירש, בפירושו על התורה, מדגיש את עניין התגלות ההשגחה העליונה דרך נגע הצרעת: כותב הרב הירש, שהצרעת היא עונש שנגזר משמיים, והיא מהווה סימן לרקבון פנימי הנגרם כתוצאה מחטא חברתי: מי שנועד להיות "אדם", יראה בנגע אצבע אלקים, ש"נגעה" בעור בשרו: הוא, שנברא למלא את רצון ה', להיות דומה לו בטיפוח האמת והצדק – הוא שהוזהר על ידי הנגע שפגע בו, שהרי אצבע אלקים פגעה בעורו, המעביר אליו את מעמדו בעולם. כך הוזהר על הניגוד הגמור – שבין חייו בעולם, לבין יעודו בעולם. וכך ההסגר מחוץ למחנה, תכליתו וטעמו: להחדיר באדם את התודעה על פחיתות מעלתו: ההסגר מורה למנוגע, שאצבע אלקים "נגעה" בו: הוא קיפח את הזכות לשהות בתחום החברתי של המקדש.
וכך מסכם הרב הירש:
תורת הנגעים, יש בהם מוסר גדול של ההשגחה האלקית הפרטית: במדינה היהודית האלקית יש עונש ותיקון גם לאותם חטאים חברתיים שהם מחוץ לסמכות דין בשר ודם. ה' בעצמו מקטרג ומעיד עליהם ומפרסם אותם ברבים. וכך אמרו בתורת כהנים "ובא אשר לו הבית והגיד לכהן לאמר: לאמר, יאמר לו הכהן דברי כיבושין: בני, אין הנגעים באים אלא על לשון הרע וכו'"
הרמב"ם בסוף הלכות טומאת צרעת (משנה תורה, טומאת צרעת טז, יג-יז) מפרט את שלבי ההתראה שבצרעת, ואת תקנתו של החוטא הלוקה בנגעים אלו, לעסוק בדברי תורה ובדברי חכמה, וכך לא לפנות אחר ההבל ולא להיתפס ברשת הרשים ובסכלותם:
הצרעת--הוא שם האמור בשותפות, כולל עניינים הרבה שאין דומין זה לזה: שהרי לובן עור האדם, קרוי צרעת; ונפילת מקצת שיער הראש או הזקן, קרוי צרעת; ושינוי עין הבגדים או הבתים, קרוי צרעת. וזה השינוי האמור בבגדים ובבתים שקראה אותו תורה צרעת בשותפות השם--אינו ממנהגו של עולם, אלא אות ופלא היה בישראל כדי להזהירן מלשון הרע.
שהמספר בלשון הרע, משתנות קירות ביתו. אם חזר בו, יטהר הבית; ואם עמד ברשעו עד שהותץ הבית--משתנין כלי העור שבביתו, שהוא יושב ושוכב עליהן. אם חזר בו, יטהרו; ואם עמד ברשעו עד שיישרפו, משתנין הבגדים שעליו. אם חזר בו, יטהרו; ואם עמד ברשעו עד שיישרפו--משתנה עורו ויצטרע, ויהיה מובדל ומפורסם לבדו, עד שלא יתעסק בשיחת רשעים, שהיא הליצות ולשון הרע.
ועל עניין זה הוא מזהיר בתורה ואומר "הישמר בנגע הצרעת . . . זכור, את אשר עשה ה' אלוהיך למרים, בדרך" (דברים כד,ח-ט): הרי הוא אומר התבוננו מה אירע למרים הנביאה, שדיברה באחיה שהיא גדולה ממנו בשנים, וגידלה אותו על ברכיה, וסיכנה בעצמה להצילו מן הים; והיא לא דיברה בגנותו, אלא טעתה שהשוות אותו לשאר נביאים. והוא לא היה מקפיד על כל אלו הדברים, שנאמר "והאיש משה, עניו מאוד" (במדבר יב,ג). ואף על פי כן, מיד נענשה בצרעת.
קל וחומר לבני אדם הרשעים הטיפשים, שמרבים לדבר גדולות ונפלאות; לפיכך ראוי למי שרצה לכוון אורחיו, להתרחק מישיבתן ומלדבר עימהן, כדי שלא ייתפס אדם, ברשת רשעים וסכלותם.
וזה הוא דרך ישיבת הלצים הרשעים: בתחילה מרבין בדברי הבאי, כעניין שנאמר "וקול כסיל, ברוב דברים" (קוהלת ה,ב); ומתוך כך באין לספר בגנות הצדיקים, כעניין שנאמר "תיאלמנה, שפתי שקר: הדוברות על צדיק, עתק" (תהילים לא,יט); ומתוך כך יהיה להן הרגל לדבר בנביאים וליתן דופי בדבריהם, כעניין שנאמר "ויהיו מלעיבים, במלאכי האלוהים, ובוזים דבריו, ומיתעתעים בנביאיו" (דברי הימים ב לו,טז); ומתוך כך באין לדבר באלוהים וכופרין בעיקר, כעניין שנאמר "ויחפאו בני ישראל, דברים אשר לא כן, על ה' אלוקיהם" (מלכים ב יז,ט).
והרי הוא אומר "שתו בשמיים, פיהם; ולשונם, תיהלך בארץ" (תהילים עג,ט). מי גרם להם לשית בשמיים פיהם, לשונם שהלכה תחילה בארץ. זו היא שיחת הרשעים שגורמת להן ישיבת קרנות, וישיבת כנסייות של עמי הארץ, וישיבת בתי משתאות עם שותי שיכר.
אבל שיחת כשרי ישראל וצדיקיהם אינה אלא בדברי תורה, ודברי חכמה; ולפיכך הקדוש ברוך הוא עוזר על ידן, ומזכה אותן בה--שנאמר "אז נדברו יראי ה', איש אל ריעהו; ויקשב ה', וישמע, וייכתב ספר זיכרון לפניו ליראי ה', ולחושבי שמו" (מלאכי ג,טז).

המוסר בדבר הקשר בין עם ישראל לכהנים
התהליך של הטיפול במצורע, הסגרתו, החלטתו וגם תהליך טהרתו, מנוהל כולו על ידי הכהנים ובאחריותם. הכהן הוא שרואה את הבגד, הבית או האדם המצורע, ומחליט על מצבו. בתקופת הסגר של המצורע, היחיד שרואה אותו הוא הכהן, והכהן הוא גם זה המבצע את תהליך הטיהור של המצורע מטומאתו, אחרי שנרפא מהנגע.
המשך חכמה נותן שני טעמים לעניין:
א. כיוון שעניין הנגעים הוא נושא של טומאה וטהרה, לכן הוא מסור לכהנים.
ב. כיוון שמחלת הצרעת היא מדבקת, לכן ההתעסקות בכך היא ענין מסוכן, וצריך לזה השגחה נפלאה פרטית כדי שהעוסק יינצל ולא יידבק, ולכן בחרה התורה בבני אהרן, שנבדלים משאר ישראל ומושגחים בפרטיות יותר.
והכלי יקר (הכלי יקר, ויקרא יד ב) מביא לכך טעם נוסף, והוא ההשפעה הרוחנית של הכהן על המצורע, כדי להחזירו בתשובה:
כי למכה זו אין תרופה בדרך הטבע כך לצרעת זה אין תרופה בדרך הטבע להודיעו כי יד ה' עשתה זאת, וצרעת נעמן יוכיח שנלאו חכמי הרופאים מלבקש לו תרופה וא"כ בהכרח ישיב אל לבו החוטא לסור מדרכו הרעה, ונגע שם העון שהוא נוגע בכבוד שמים כביכול או בכבוד הבריות.
והצרעת מכריחו שבעל כרחו שלא בטובתו יובא אל הכהן לבקש ממנו רפואה לדעת מוסר השכל, כי אילו הלך מתחילה מרצונו לבקש תורה משפתי כהן ולהיות מתלמידיו של אהרן אוהב שלום ורודף שלום ושלא לשלח מדנים בין אחים בשוט לשונו אז לא היה בא לידי צרעת זה, ומאחר שלא עשה זה מרצונו בהיותו בריא... והנה עכשיו והובא אל הכהן, בעל כרחו, לבקש ממנו דרך התשובה.
וזה"ש זאת תהיה תורת המצורע ביום טהרתו. כי ביום שיחדש לב טהור בקרבו ויקבל עליו לשוב בתשובה בו ביום יובא בעל כרחו אל הכהן ללמוד ממנו דרך ה', ולשון והובא אינו מדבר בהעתק ממקום למקום אלא מדבר בהעתק לבו מן הדרך הרע אשר היה בו אל הדרך הטוב והוא שיקבל עליו להתקרב אל הכהן ולבקש תורה מפיהו ועל זה אמר זאת תהיה תורת ואח"כ משקבל עליו להיות טהור המחשבות וטהור עינים מראות ברע, אזי, ויצא הכהן אל מחוץ למחנה והנה נרפא נגע אותו עון שגרם לו הצרעת מן הצרוע מזולתו.
ולא יכול לומר מן הנגוע שהרי העון מעשיו גרמו לו והוצרך לומר מן הצרוע, להורות שהרפואה הנפשית באה לו מצד שהיה צרוע כי הצרעת הכריחו אל התשובה ואע"פ כן הקב"ה מקבל תשובתו אע"פ שנעשית על צד ההכרח.
והרב ישראל אריאל (הרב ישראל אריאל, מה לכהן במקדש ולנגע הצרעת? אתר ישיבה), מביא את המוסר הנלמד עבור הכהנים עצמם:
הקשר עם העם יש לו חשיבות מרובה גם באשר לקדושת הכהן ומילוי תפקידו. לבל יחשוב הכהן כי הוא אדם נעלה ומיוחס, העומד לבוש לבן על גבי המזבח ומתהלך בהיכל הקודש, ואין זה מכבודו להימצא בין המון העם, החלכאים ונדכאים. הדבר מצוי רבות בין כהני דת בעמים אחרים. באה התורה במצווה זו לחנך את הכהן ולחבר אותו לאדם מן השורה, לחוש את כאבו ולהתייסר בייסוריו.
הכהונה בישראל מחייבת את הכהן לרדת אל העם, וכמובא באבות (א, יב): "הווי מתלמידיו של אהרן אוהב שלום ורודף שלום אוהב את הבריות ומקרבן לתורה"...

אל יאוש
עוד נקודה מופלאה יש בהלכות צרעת: אדם מצורע שעורו כולו הפך לבן, הרי הוא טהור, ורק כשיתגלה בתוכו עור חדש בריא, הרי הוא נטמא מחדש. ולכאורה, הרי אם אמנם עניין הצרעת, בדרך הטבע, הוא גם החולי המדבק שלה, כפי שמובא בחלק מהמקורות (אבן עזרא ויקרא יג ב, מורה נבוכים ג מז, משך חכמה ויקרא יג ב), ולפי זה, מה הטעם להגדיר כטהור את מי שעורו כולו הפך לבן?
אלא, כמו שהצרעת עצמה באה מסיבות רוחניות, בגלל פגמים רוחניים, כך גם כללי ההנהגה עם הצרעת הם לפי כללים רוחניים, וגם המציאות הזו, של "כולו הפך לבן – טהור הוא"
ומביא מכך רבינו נתן מברסלב (ליקוטי הלכות, שילוח הקן ד, יא) דברי חיזוק לאדם החוטא, דרך פרדוקס זה, שאם יש לאדם נגע לבן בגודל של גריס, הרי הוא טמא. ומאידך, אם הנגע התפשט על כל בשרו עד ש"כולו הפך לבן", דווקא אז "טהור הוא". ולכאורה היה נראה, שהדברים קל וחומר: ומה נגע כגריס מטמא, אם התפשט על כולו לא כל שכן שיטמא?!
וכך מובא בירושלמי (ירושלמי, סנהדרין י), ששאל קורח את משה רבנו: "בהרת כגריס מהו? אמר לו: טמא. פרחה בכולו? אמר לו: טהור. באותו שעה אמר קרח: אין תורה מן השמים ולא משה נביא ולא אהרן כהן גדול"

וכותב רבנו נתן מברסלב, שטעותו של קרח היתה, שסבר
שמי שהוא חס ושלום בדיוטא התחתונה, ונפל לבחינת הטומאה חס ושלום, כבר אבדה תקוותו מה' חס ושלום ושוב אין לו טהרה
אך לפי מה שלמדנו, אין הדבר כך, אלא מלמד רבנו נתן:
אפילו מי שהוא בדיוטא התחתונה בתכלית השפלות והפחיתות, אפילו בהיכלין דמסאבותא, גם שם אין קץ וגבול לאלקותו יתברך. וכמו שאין סוף לאלקותו במעלות עליונות, כי גבוה מעל גבוה וכו',
כמו כן ממש אין סוף ותכלית לאלקותו יתברך במדרגות התחתונות, כי גם במדרגות התחתונות בתכלית תכלית דיוטא התחתונה חס ושלום, אין מקום ואין טומאה שלא יוכלו למצוא גם שם את ה' יתברך, כי מלכותו בכל משלה וכמבאר בדברי אדמו"ר ז"ל מזה כמה פעמים.
אדרבא, לפעמים כשאדם בדיוטא התחתונה מאד מאד והסטרא אחרא והטומאה מתפשטין עליו מאד ורוצין לבלעו לגמרי חס ושלום, חס ושלום, אז דייקא הוא יתברך מרחם עליו ושולח לו טהרה וסיוע מלעילא כדי שיוכל להחיות את עצמו ולשוב אליו יתברך, או על כל פנים לא יאבד לגמרי, כי לא אמר ה' למחות שם ישראל, וכמו שכתוב כי יראה כי אזלת יד ואפס עצור ועזוב וכו' ראו עתה כי אני אני הוא וכו'. וכתיב ואביט ואין עוזר ואשתומם כי אין סומך ותושע לי זרועי וכו'.
וזה מרומז במצוה זאת של נגעים, שבהרת כגריס טמא ופרחה בכולו טהור, כי דייקא לפעמים כשבא לתכלית הירידה אז הוא תכלית העליה ונמשך עליו טהרה ותיקון ממקום שנמשך עליו, כי אין חקר לתבונתו יתברך ולגדולתו אין חקר ואי אפשר להשיג דרכיו יתברך.
כלומר, מההלכה הזו, של "כולו הפך לבן – טהור הוא", לומד האדם להתחזק בדעתו, ולא ליפול לזרועות הייאוש, כי גם אם חלילה הגיע לתכלית הירידה, הרי יכול הוא לחזור ולעלות ולטפס ולהגיע לתיקונו.
וכפי שהבאנו מדברי המעיינה של תורה, תהליך ההיטהרות מצרעת מכיל בתוכו גם רמזי חיזוק עבור החוטא, בתהליך היטהרותו, כמו שהבאנו את דברי המעיינה של התורה, בשם חכמת החסידות, על תהליך הטהרה של המצורע, שכולל בתוכו מים חיים וגם עץ ארז, כדי לעודדו ולחזקו במי הדעת של התורה, שנקראת באר מים חיים.

המוסר לכלל ישראל
גם על עם ישראל, באופן כללי, להתחזק בחזרה בתשובה בעוון זה של חטא הלשון, וכפי שכותב הכלי יקר (ויקרא יד ד) בדבריו על הצרעת:
ויצאתי מגדרי להאריך קצת בדבר שאינו מענין פשוטו של פרשה, יען כי ראיתי דור זה פרוץ מאד מאד בחטא הלשון וצרעת נושנת היא
כי גם בגלות מצרים היו בעבור שהיו בהם דלטורין (תנחומא שמות י) ונגאלו בזכות ד' דברים ואחד מהם בזכות שלא היה בהם לשון הרע כו' (ילקוט שמעוני אמור תרנז),
ובבית שני חזרו לסורם,
ועוד היום בגלות החל הזה חטא הלשון הולך וגדל עד עלות חמת ה' לאין מרפה,
לכן ראיתי לדבר קצת בהתעוררות זה לאמר
אולי ישמעו העורים שבמחנה העברים ויתנו אל לבם לתקן פרצה זו...

ומתוך ההלכה של טהרת מי שכל עורו הפך להיות לבן, לומדים חז"ל (סנהדרין צ"ז ע"א):
אמר רבי יצחק אין בן דוד בא עד שתתהפך כל המלכות למינות אמר רבא מאי קרא (ויקרא יג, יג) "כולו הפך לבן טהור הוא"
ומסביר הרבי מליובאוויטש, שדווקא דרך האבסורד הזה, של "כולו הפך לבן – טהור הוא", דווקא הרגע שבו הנגע מתפשט על הגוף כולו, והופך אותו למשהו אחר, זה רגע שדורש מאיתנו תשומת לב והקשבה. להבין שיש כאן משהו שמחביא בתוכו דברים גדולים מאוד, גדולים בהרבה שטובים פי כמה מיכולת התפיסה האנושית שלנו ומחכים להתגלות, כמו גרעין שחייב להירקב כולו באדמה כי רק אז הוא יוכל לנבוט ולהתחיל תהליך צמיחה מופלא של יצירת חיים חדשים ומיצוי פוטנציאלי מלא.
וכך כותב הרבי מליובאוויטש (לקוטי שיחות כרך לב, עמ' 82), שהפיכת המלכות למינות מורה שהעולם מתברר והולך:
כלומר, לפני ביאת המשיח יתברר ויתגלה מי שייך לצד הטוב ומי לרע, כנאמר (דניאל יב) "יתברו ויתלבנו ויצרפו רבים גו'". מובן אם-כן שעובדה זו, שכל מלכות שבעולם שאינה קשורה למלכות שמים הרי היא בגדר 'מינות', ורק בני-ישראל מאמינים ויודעים שה' אחד – היא חלק מהתהליך של "יתבררו ויתלבנו". ואז "בן דוד בא", ובני-ישראל יבררו ויתקנו את העולם כולו לעבוד את ה' שכם אחד.
ונסיים באיחוליה של אהובה קליין (אהובה קליין, פרשת תזריע: מה מסתתר מאחורי נגע הצרעת? (shabes.net)): יהי רצון ועם ישראל יקיים את התורה ככתבה ולשונה
ויתרחק מעוון לשון הרע הגורם גם לשנאת חינם.
ומי ייתן וכולנו נתאחד כאיש אחד בלב אחד ונרבה רק באהבת חינם
ובע"ה נזכה לגאולה במהרה.

תפילות ושירים

מי האיש
תהילים לד יג
מִי הָאִישׁ, הֶחָפֵץ חַיִּים; אֹהֵב יָמִים, לִרְאוֹת טוֹב.
נְצֹר לְשׁוֹנְךָ מֵרָע; וּשְׂפָתֶיךָ, מִדַּבֵּר מִרְמָה.
סוּר מֵרָע, וַעֲשֵׂה טוֹב; בַּקֵּשׁ שָׁלוֹם וְרָדְפֵהוּ.

תפילה לשמירת הלשון
החפץ חיים
רִבּוֹנוֹ שֶׁל עוֹלָם, יְהִי רָצוֹן מִלְּפָנֶיךָ,
אֵל רַחוּם וְחַנוּן, שֶׁתְּזַכֵּנִי הַיּוֹם וּבְכָל יוֹם
לִשְׁמוֹר פִּי וּלְשׁוֹנִי מִלָּשׁוֹן-הָרָע וּרְכִילוּת וּמִקַּבָּלָתָם.
וְאֶזָּהֵר מִלְדַבֵּר אֲפִלוּ עַל אִישׁ יְחִידִי,
וְכָל שֶׁכֵּן מִלְדַבֵּר עַל כְּלַל יִשְׂרָאֵל אוֹ עַל חֵלֶק מֵהֶם.
וְכָל שֶׁכֵּן מִלְּהִתְרַעֵם עַל מִדּוֹתָיו שֶׁל הַקָּדוֹשׁ-בָּרוּךְ-הוּא.
וְאֶזָּהֵר מִלְּדַבֵּר דִּבְרֵי שֶׁקֶר, חֲנֻפָּה, לֵצָנוּת, מַחֲלֹקֶת, כַּעַס,
גַּאֲוָה, אוֹנָאַת-דְּבָרִים, הַלְבָּנַת-פָּנִים, וְכָל דְּבָרִים אֲסוּרִים.
וְזַכֵּנִי שֶׁלֹּא לְדַבֵּר כִּי-אִם דָּבָר הַצָּרִיךְ לְעִנְיָנֵי גוּפִי אוֹ נַפְשִׁי.
וְשֶׁיִּהְיוּ כָּל מַעֲשַׂי לְשֵׁם שָׁמַיִם.
לשון הרע
מאיר גרין
אם יש לך מילה
עדיף שתעצור, תחשוב תשקול בין רע לטוב,
ואם היד קלה
קח צעד לאחור
תחשוב רק טוב ואז תכתוב,

כי שם ממול יש מישהו שרואה, שומע הכל, אל תחצה את הגבול, אל תהיה כזה, ואז תצא גדול,

לשון הרע, זה לא מדבר אליי
לא מדבר לא מדבר לא מדבר אליי

אם תפס אותך ספק
אל תמהר לשפוט
תחשוב, תשקול, בין רע לטוב,
זה זמן להתאפק לפני שמאוחר,
חיים או לא עכשיו תבחר,

כי שם ממול יש מישהו שרואה, שומע הכל, אל תחצה את הגבול, אל תהיה כזה, ואז תצא גדול,


פיוט רבי יניי הפייטן לפרשת מצורע:
פיוטי יניי עמ' קנו
יָ-הּ טַהֵר טֻמְאַת טִנּוּף דָּמֵינוּ וְתַלְבּין וְתַצְהִיר צוֹאַת אָדְמֵנוּ
נִטְמֵאנוּ בְכָל טֻמְאָה / טַהֲרֵנוּ בְכָל טָהֳרָה
טֻנַּפְנוּ בְכָל מָקוֹם / נַקֵּנוּ מִכָּל מָקוֹם
יְקוֹד בָּאנוּ בָאֵשׁ / כְּכָל אֲשֶׁר יָבוֹא בָאֵשׁ
וְעָבַרְנוּ בַמַּיִם / כְּכָל עוֹבֵר בַּמַּיִם
יְקוֹש דְּמֵי יְרוּשָׁלַיִם / הַדִּיחַ מְשָּׁמַיִם
לְהֵרָחֵץ בַּמַּיִם / בְּנֵי הִרְחַצְתָּ בַמַּיִם

סיפורים

מהותה של הצרעת: מתוך מדרש תנחומא
מובא במדרש תנחומא (מדרש תנחומא לפרשת מצורע, סימן ד):
אמר להם הקדוש ברוך הוא לישראל: ראו מה ביניכם לבין האומות, כשהן חוטאין, בגופן אני נוגע תחלה ואחר כך בבתיהם, שנאמר: וינגע ה' את פרעה (ברא' יב יז), ואחרי כן, ואת ביתו ( שם).
אבל אתם אם חוטאים, בבתיכם אני מלקה תחלה.

מנין?
ממה שקראו בעניין: ונתתי נגע צרעת בבית ארץ.
ונתתי נגע צרעת בבית ארץ, ארץ מה חטאת שהיא לוקה?!
אלא בעוון בני אדם הארץ לוקה, שנאמר: "ארץ פרי למלחה מרעת וגו'" (תהלים קז לד).

למה מרעת? כדי שיראו הבריות וילמדו. וכן הוא אומר: כי כאשר משפטיך לארץ, צדק למדו יושבי תבל (ישעיהו כו ט).

מפני מה היסורין באין לעולם? מפני הבריות כדי שיראו ויסתכלו ויאמרו, מי שחטא לוקה, ומי שלא חטא אינו לוקה.

ולמה העצים והאבנים והכותלים לוקין? כדי שיראו בעליהם ויעשו תשובה.

וכך אתה מוצא כשחטאו ישראל, בקש הקדוש ברוך הוא להגלותן בבת אחת קודם האומות, אלא אמר: אם אני מגלה את ישראל תחילה, עכשיו נעשין חרפה וקלון לכל האומות.

מה עשה? הביא סנחריב הרשע על כל האומות והגלה אותן, שנאמר: ותמצא כקן ידי לחיל העמים (ישעיהו י יד), וכתיב: ואסיר גבולות עמים, ועתודותיהם שוסיתי (ישעיהו י יג).
וישראל רואין שהגליתי את האומות שביניהם ויעשו תשובה, ויראו דין שלימה שאני עושה באומות העולם ויראו משפטי, אולי יעשו תשובה, שנאמר: הכרתי גויים, נשמו פנותם (צפניה ג ו).
וכתיב בתריה: אמרתי אך תיראי אותי תקחי מוסר (צפניה ג ז).
כיון שלא עשו תשובה, מיד גלו.

לפיכך הקדוש ברוך הוא מתרה בהם ומלקה בתיהן כדי שיעשו תשובה, שנאמר: ונתתי נגע צרעת בבית ארץ אחוזתכם.
חזר בו, מוטב. ואם לאו, לוקה בגופו, שכן בפרשה אחרת אומר, איש איש כי יהיה זב בבשרו. לפיכך האבנים לוקות תחלה.
חזר בו, מוטב. ואם לאו, בגדיו לוקין, שנאמר: והבגד כי יהיה בו נגע וגו' (ויק' יג מז).
חזר בו, מוטב. ואם לאו, מלקה בגופו, שנאמר: ואיש כי ימרט ראשו (שם שם מ). עדיין יש במריטת הראש ממש ספק לטמא ספק לטהר.
חזר בו, מוטב. ואם לאו, לוקה בשחין, שנאמר: ובשר כי יהיה בו בעורו שחין ונרפא (שם שם יח). שחין, גדול ממריטת הראש.
חזר בו, מוטב. ואם לאו, לוקה בחמשה מגלבין, שאת, ספחת, בהרת, נתק, נגע.

וכל כך למה?
על שלא חזר בו. אמר הכתוב: נכונו ללצים שפטים, ומהלומות לגו כסילים (משלי יט כט).
אמר הקדוש ברוך הוא: עד שלא בראתי את האדם, התקנתי לו את כל אלו.

משל לעבד רע שהיה עומד לימכר. כיון שהלך רבו לקנותו, היה יודע בו שהיה עבד רע.
לקח עמו כבלים ומגלבין. שאם סרח, יהיה רודה אותו בהן.
כיון שסרח, הביא את הכבלים וכבלו, הביא את המגלבין והכהו.
אמר ליה העבד: לא היית יודע שאני עבד רע, למה לקחת אותי?!
אמר ליה: לפי שהייתי יודע שאתה קשה, התקנתי לך כבלים ומגלבין. שאם תסרח, אני רודה אותך בהן.
אף הקדוש ברוך הוא יתברך שמו לעולם, עד שלא ברא את האדם, התקין לו את כל הייסורין, לפי שהיה יודע כי יצר לב האדם רע מנעוריו, לפיכך התקין לו את כל אלו. שאם סרח, יהיה רודה אותו בהן, שנאמר: נכונו ללצים שפטים, ומהלומות לגו כסילים.
מהו ומהלומות? מחה למות, שהוא מתרה בו תחלה. אם חזר בו, מוטב. ואם לאו, מלקה את גופו.
מנין? ממה שקראו בעניין ונתתי נגע צרעת בבית ארץ אחוזתכם:


לשון הרע מעכבת את בניין בית המקדש.
מובא במדרש (דברים רבה, יז יד):
אמר רבי יהודה ברבי אלעאי: על ג' דברים נצטוו ישראל בכניסתן לארץ, ואלו הן:
למחות זכרו של עמלק,
ולמנות להם מלך,
ולבנות להם בהמ"ק.
ומינו להם מלך, ומיחו זכרו של עמלק,
ולמה לא בנו להן בהמ"ק?
שהיו ביניהם דילטורין.
תדע לך, דאמר רבי שמואל בר נחמן: דורו של אחאב עובדי עבודת כוכבים היו, והיו יוצאין למלחמה ונוצחין.
ולמה כן?
שלא היה ביניהן דילטורין. לפיכך היו יוצאין למלחמה ונוצחין.
תדע לך, כשבקשה איזבל להרוג כל נביאי ה', מה עשה עובדיה?
הטמין אותן במערות, שנאמר (מלכים א יח): ואחביא מנביאי ה' חמשים איש במערה, ולא היה אדם שאמר לאחאב כך וכך עשה עובדיה.
אבל דורו של שאול כולן היו דילטורין. תדע לך, כשהיה שאול רודף אחר דוד, היו הכל אומרים עליו לשון הרע לשאול, שנאמר:
(תהלים נב): בבוא דואג האדומי וגו'.
(תהלים נד): בבוא הזיפים ויאמרו לשאול.
לפיכך היו נופלים במלחמה.

דבר אחר: אמר רב מינא:
כל שאומר לשון הרע מסלק השכינה מלמטה למעלה.
תדע לך, מה דוד אומר?
(תהלים נז) נפשי בתוך לבאים אשכבה לוהטים בני אדם שיניהם חנית וחצים ולשונם חרב חדה.
מה כתיב אחריו?
(שם) רומה על השמים אלהים וגו'.
אמר דוד: רבש"ע! מה השכינה עושה למטה?!
סלק את השכינה לרקיע!
דבר אחר: אמר רבי שמואל בר נחמן:
למה נקרא שמו של לשון הרע, לשון שלישי?
שהוא הורג שלשה:
שאמרו,
והמקבלו,
ושנאמר עליו.
מנין?
דואג שאמרו,
ושאול שקיבלו,
ונוב עיר הכהנים, שנאמר עליהן.
דבר אחר: אמר רבי שמואל בר נחמן:
שאלו לנחש ואמרו ליה: למה אתה מצוי בין הגדרות?
אמר להן: שפרצתי גדרו של עולם!
אמרו לו: ולמה אתה מהלך בארץ ולשונך שותת בארץ?
אמר להן: שהוא גרם לי שאמרתי לשון הרע על בוראי.
ומה היה הלשון הרע? אמר רבי יהושע דסיכנין, בשם רבי לוי: הנחש הראשון היה מסיח כבני אדם. כיון שלא היו אדם וחוה מבקשין לאכול מאותו אילן, התחיל לומר לשון הרע על בוראו. אמר להן: מן האילן הזה אכל הבורא וברא את עולמו וציווה אתכם שלא תאכלו ממנו ותבראו עולם אחר. ומה עשה לו הקב"ה? קצץ את רגליו וכרת את לשונו, שלא יהא מסיח.
דבר אחר:
שאלו לנחש, אמרו לו: מה אתה נהנה, שאתה נושך?
אמר להם: עד שאתם שואלין אותי למה, אין אתם שואלין לבעלי לשון הרע?!
שנאמר (קהלת י): אם ישך הנחש בלא לחש ואין יתרון לבעל הלשון.
מה נהנה שאומר לשון הרע?
דבר אחר:
אמרו לנחש: למה אתה נושך באבר אחד וארסך מהלך בכל האיברים?
אמר להן: עד שאתם שואלין אותי למה אין אתם שואלין לבעלי הלשון, שעומד ברומי והורג בסוריה, עומד בסוריה והורג ברומי!
ראה כמה קשה כוחו של לשון הרע, שנצטוו לבנות בהמ"ק ובשביל שהיה הדור בעלי לשון הרע, לא נבנה בימיהם.


צרעתה של מרים
מרים הנביאה, אחות משה, היתה זו שהביאה שלום בעם ישראל, ובזכותה נולד משה רבנו, וכך מסופר במדרש:
וילך איש מבית לוי. להיכן הלך?
אמר רב יהודה בר זבינא: שהלך בעצת בתו.
עמרם גדול הדור היה, כיון שגזר פרעה הרשע "כל הבן הילוד היאורה תשליכוהו".
אמר: לשוא אנו עמלים! עמד וגירש את אשתו, עמדו כולן וגירשו את נשותיהם.
אמרה לו בתו: אבא, קשה גזירתך יותר משל פרעה, שפרעה לא גזר אלא על הזכרים, ואתה גזרת על הזכרים ועל הנקיבות! פרעה לא גזר אלא בעולם הזה, ואתה בעולם הזה ולעולם הבא! פרעה הרשע, ספק מתקיימת גזירתו ספק אינה מתקיימת, אתה צדיק בודאי שגזירתך מתקיימת…
עמד והחזיר את אשתו, עמדו כולם והחזירו את נשותיהם....
אמר רבי יהודה בר זבינא: שעשה לו מעשה ליקוחין, הושיבה באפריון ואהרן ומרים מרקדים לפניה, ומלאכי השרת אמרו: "אם הבנים שמחה" (סוטה י"ב ע"א).
והיתה מרים מתנבאה ואומרת: עתידה אמי שתלד בן שמושיע את ישראל;
וכיון שנולד משה, נתמלא כל הבית כולה אור, עמד אביה ונשקה על ראשה, אמר לה: בתי, נתקיימה נבואתיך!
וכיון שהטילוהו ליאור, עמד אביה וטפחה על ראשה, אמר לה: בתי, היכן נבואתיך? והיינו דכתיב: (שמות ב) ותתצב אחותו מרחוק לדעה מה יעשה לו, לידע מה יהא בסוף נבואתה.
ובהמשך, כשבתיה בת פרעה שולחת את אמתה להוציא את התיבה מהיאור, ומוצאת את התינוק משה, וחומלת עליו, מציעה מרים לבת פרעה להביא לתינוק מינקת עבריה, ומביאה אותו אל אימו, וכך גדל משה בבית הוריו, ב"רשיון" של בת מלך מצרים.
ולמרות עובדה זו, שמרים היא זו שבזכותה נולד משה, ובזכותה זכה לחזור לבית הוריו, וביציאת מצרים היה לה חלק פעיל, בשירת הים היא ריכזה את כל הנשים, וכמובא במכילתא דרבי ישמעאל (ט"ו כ):
"ותיקח את התוף בידה", וכי מנין היו להם לישראל תופים ומחולות במדבר?
אלא הצדיקים היו מובטחים ויודעים שהקב"ה עושה להם נסים וגבורות עת שיוצאין ממצרים והתקינו להם תופים ומחולות.
ותען להם מרים שירו לה' כי גאה גאה סוס ורוכבו רמה בים, מגיד הכתוב כשם שאמר משה שירה לאנשים כך אמרה מרים שירה לנשים? שנאמר שירו לה' וגו'.
ולמרות צדיקותה של מרים, ודאגתה לאחיה, בכל זאת נענשה בחומרה כאשר דיברה על משה רבנו.
אחרי מתן תורה, ציווה הקב"ה את משה רבנו (דברים ה, כז): "לך אמור להם שובו לכם לאוהליכם"
ואילו למשה רבנו אמר ה': (דברים ה, כח) "ואתה פה עמוד עימדי ואדברה אליך את כל המצוה והחוקים והמשפטים אשר תלמדם ועשו בארץ אשר אנוכי נותן להם לרשתה", כלומר, משה רבנו עצמו, צריך היה להמשיך להישאר בפרישותו.
ומנין ידעה מרים שמשה נותר פרוש מאישתו? מביא רש"י (רש"י במדבר י"ב א) בשם הספרי: רבי נתן אומר, מרים היתה בצד צפורה בשעה שנאמר למשה: אלדד ומידד מתנבאים במחנה.
כיון ששמעה צפורה, אמרה: אוי לנשותיהן של אלו אם הם נזקקים לנבואה שיהיו פורשין מנשותיהן כדרך שפירש בעלי ממני.
ומשם ידעה מרים, וסיפרה זאת לאהרן, ולא התכוונה חלילה לגנותו, אלא מטרתה היתה לתקן, אבל בעקבות השיחה של מרים עם אהרן, נענשה מרים הנביאה. הקב"ה הוכיח אותם על דיבורם, והיא הצטרעה, ונאלצה לצאת אל מחוץ למחנה למשך שבוע ימים, ועם ישראל כולו המתין לה עד שנרפאה.
ואומר הספרי על כך:
והלא דברים קל וחומר, ומה מרים שלא דיברה אלא שלא בפניו של משה, ולהנייתו של משה, ולשבחו של משה, ולבניינו של עולם, כך נענשה, המדבר בגנותו של חבירו ברבים על אחת כמה וכמה.


גיחזי וצרעתו
סיפורו של גיחזי מובא בספר מלכים (מלכים ב פרק ה):
נעמן היה שר צבא ארם, והיה אדם מכובד, גיבור חיל, נשוא פנים: אבל מצורע. והיתה בביתו נערה צעירה, ששבו גדודי ארם מארץ ישראל, ואותה נערה היתה עוזרת לאישתו של נעמן בעבודתה.
ייעצה הנערה הצעירה לאשת נעמן, שיפנה בעלה אל הנביא אשר בשורון, ויבקש ממנו להשתחרר מצרעתו.
הלך נעמן אל מלך ארם, וסיפר לו: כזאת וכזאת דיברה הנערה מארץ ישראל.
מלך ארם שמע את הדברים, וצייד את נעמן בספר – מכתב - עבור מלך ישראל, יחד עם רכוש רב: עשר כיכרי כסף, ששת אלפי זהב, ועשר חליפות בגדים. וכך הגיע נעמן אלא מלך ישראל, מצויד במתנות הרבות האלו, ועם המכתב ממלך ארם שכתוב בו בזו הלשון: " וְעַתָּה, כְּבוֹא הַסֵּפֶר הַזֶּה אֵלֶיךָ, הִנֵּה שָׁלַחְתִּי אֵלֶיךָ אֶת-נַעֲמָן עַבְדִּי, וַאֲסַפְתּוֹ מִצָּרַעְתּוֹ".
כשמלך ישראל קרא את המכתב, קרע את בגדיו, ואמר: האם אני האלקים להמין ולהחיות? כי זה שולח אלי לאסוף איש מצרעתו? והוא הסיק מכך שמלך ארם מחפש תואנה להתגרות בו.
שמע על כך הנביא אלישע, ושלח שליח אל מלך ישראל: " לָמָּה קָרַעְתָּ בְּגָדֶיךָ; יָבֹא-נָא אֵלַי--וְיֵדַע, כִּי יֵשׁ נָבִיא בְּיִשְׂרָאֵל".
הגיע נעמן, עם סוסיו ורכבו, ועמד על פתח בית אלישע.
שלח אלישע אליו שליח, שנתן לו את ההנחיה הבאה: "הָלוֹךְ, וְרָחַצְתָּ שֶׁבַע-פְּעָמִים בַּיַּרְדֵּן, וְיָשֹׁב בְּשָׂרְךָ לְךָ, וּטְהָר".
כעס נעמן, ואמר: סבור הייתי שיצא אלי הנביא, יראה את הנגע, יקרא בשם ה' אלקיו, יניף את ידו על המקום הזה ויאסוף את הצרעת. מה יתרון יש למי הירדן על נהרות דמשק? ואם לא הועילה לי הרחצה בנהרות דמשק, מה יועילו מי הירדן?
ניגשו אל נעמן עבדיו, ודיברו איתו, ואמר לו: הרי אם הנביא היה אומר לך דבר טורח גדול כדי שתיטהר, היה מן הראוי שתעשה זאת. קל וחומר כאן, שאמר לך הנביא דבר קל לעשותו, תרחץ ובזה תיטהר, ומדוע אם כן תימנע ומלעשות זאת?
הסכים נעמן לדבריהם, ירד, וטבל בירדן שבע פעמים, כפי שאמר לו אלישע הנביא - - -
והנה נרפא בשרו, כבשר נער קטן, ונטהר.
חזר נעמן עם כל המחנה שלו אל אלישע הנביא, ונעמד לפניו, ואמר לו: "הִנֵּה-נָא יָדַעְתִּי כִּי אֵין אֱלֹהִים בְּכָל-הָאָרֶץ, כִּי אִם-בְּיִשְׂרָאֵל; וְעַתָּה קַח-נָא בְרָכָה, מֵאֵת עַבְדֶּךָ."
סירב אלישע הנביא בכל תוקף לקחת דבר כלשהו, ואמר לו: "חַי-ה' אֲשֶׁר-עָמַדְתִּי לְפָנָיו אִם-אֶקָּח".
הפציר בו נעמן, ואלישע הנביא סירב לקחת.
קיבל נעמן הנביא עצמו את האמונה בהקב"ה, וקיבל עליו לעבוד את ה' בעולה ובזבחים, ושלא לעבוד עבודה זרה יותר.
בירך אותו הנביא לשלום, וליווהו כברת ארץ (מרחק של מיל), בדרכו לארם.
*
לאלישע היה עוזר ושמו גיחזי. חשב גיחזי בליבו: הנה מנע אלישע מנעמן לתת את מתנותיו שהביא. ארוץ אני אחריו, ואקח אני ממנו משהו!
רץ גיחזי אחרי נעמן. ראהו נעמן, ירד ממרכבתי, ושאל: "השלום?"
ענה לו גיחזי: "שָׁלוֹם, אֲדֹנִי שְׁלָחַנִי לֵאמֹר, הִנֵּה עַתָּה זֶה בָּאוּ אֵלַי שְׁנֵי-נְעָרִים מֵהַר אֶפְרַיִם, מִבְּנֵי הַנְּבִיאִים; תְּנָה-נָּא לָהֶם כִּכַּר-כֶּסֶף, וּשְׁתֵּי חֲלִפוֹת בְּגָדִים".
השביע נעמן את גיחזי שאמנם אלישע שלח אותו, ואז נתן בידו שני כיכרות ושתי חליפות בגדים, ושלח עמו את שני נעריו שיישאו את הכבודה, כדי לבדוק האם הנביא אמנם לוקח את הכסף אליו. וכשהגיעו אל המבצר שהוא חוץ לעיר, לקח גיחזי את הכבודה מידיהם, ושליח אותם בחזרה לדרכם.
בא גיחזי וחזר אל אלישע.
שאל אותו אלישע: "מאין גיחזי?"
שיקר לו גיחזי: " לֹא-הָלַךְ עַבְדְּךָ אָנֶה וָאָנָה".
הוכיח אותו הנביא אלישע, וכי בעת הזו ראוי היה לקבל את הכסף? הרי היה כאן נס, וכי ראוי להנות מהנס?
מיד הצטרע גיחזי, ויצא מלפני אלישע רבו כשהוא מצורע כשלג.
*
בעקבות אותו אירוע של חילול ה', היו גיחזי ובניו מצורעים, ולא יכלו להיות בתוך עיר מגוריהם, שהיתה מוקפת חומה. לכן חיו לעיר שומרון, אבל דרכם הגיעה לישראל תשועה בימי המלחמה של ארם נגד מלכות ישראל:
היה זה כאשר בן הדד מלך ארם הגיע והטיל מצור על השומרון, וגרם בה לרעב גדול, ולעליית מחירים מטורפת, עד כדי כך שראש של חמור נמכר בשמונים שקלי כסף, ורבע קב של הפרשות יונים, נמכרו בחמישה שקלי כסף, ושימשו להסקה במקום עצים, שהיו חסרים עקב המצור.
עבר מלך ישראל על החומה, ואישה צעקה אליו: "אֲדֹנִי הַמֶּלֶךְ"
חשב המלך שהיא רוצה מזון, וענה לה, שאין הישועה בידו, רק ביד ה', ואם הוא לא יושע, אין תקוה. וכי איך יושיע אותה המלך? המן הגורן? או מן היקב?
ובכל זאת, חזר המלך ושאל, מה לך?
וסיפרה האישה וסיפרה סיפור מזעזע, על "סיכום" שהיה לה עם אישה אחרת, שביום האחד יאכלו שתיהן את בנה של אותה אישה, וביום למחרת יאכלו שתיהן את בנה של האישה האחרת, וכעת, כשהגיע היום האחר, החביאה האישה האחרת את בנה, בניגוד ל"סיכום".
שמע המלך את הדברים המזעזעים וקרע את בגדיו, כשהוא עובר על החומה.
ראה העם את המלך והנה שק על בשרו. נשבע המלך שיסיר את ראשו של אלישע הנביא!
ואלישע יושב בביתו ועמו הזקנים, והוא קיבל נבואת אזהרה על תכניתו הזדונית של יהורם בן אחאב, ועל השליח ששלח להרוג אותו, והוא, יהורם בן אחאב, בעקבותיו, והנביא הורה לסגור את הדלת מפני אותו שליח.
כשהגיע השליח, והמלך בעקבותיו, אמר השליח אל המלך: הרי רעת הרעב באה מאת ה', לתשלום גמול הפשעים, ואם אפשע לשלוח יד בנביאו, מה היא התקווה אשר אוחיל עוד לה'? הרי לא ירחם ה' עלינו בעקבות העוון הזה!
אמר להם אלישע:"שִׁמְעוּ דְּבַר-ה': כֹּה אָמַר ה', כָּעֵת מָחָר סְאָה-סֹלֶת בְּשֶׁקֶל וְסָאתַיִם שְׂעֹרִים בְּשֶׁקֶל--בְּשַׁעַר שֹׁמְרוֹן."
לעג שלישו של המלך לאיש האלקים ואמר: "ִהנֵּה ה' עֹשֶׂה אֲרֻבּוֹת בַּשָּׁמַיִם, הֲיִהְיֶה הַדָּבָר הַזֶּה?"
ענה לו אלישע הניא: "הִנְּכָה רֹאֶה בְּעֵינֶיךָ, וּמִשָּׁם, לֹא תֹאכֵל."
*
באותה תקופה, היו גיחזי ובניו, ארבעה אנשים מצורעים, יושבים בפתח העיר שומרון. ומדוע נענשו כך לשבת בשער העיר?
אמרו חז"ל (סנהדרין ק"ז), שהיה גחזי דוחה תלמידים מלפני אלישע, ולפיכך משנסתלק הימנו נעשה בית מדרשו של אלישע צר מלהכיל את התלמידים הבאים שהגיעו עתה. לכן נענש גחזי מידה כנגד מידה: הוא נעל את דלתות בית המדרש בפני התלמידים, היה אנוס איפוא לישב ליד שער העיר מבלי שיוכל להיכנס לתוך העיר... וזהו פשוטו של פסוק: ארבעה אנשים היו מצורעים" – על שום מה? משום "פתח השער" – בעוון נעילת פתח בית המדרש בפני התלמידים... (צוארי שלל, מובא במעיינה של תורה להפטרת מצורע).
כעת הרעב בעיר היה נורא, וגם הם, גיחזי ובניו, סבלו מרעב זה. ובאותו יום אמרו ארבעת המצורעים אחד לשני: מה אנחנו יושבים פה עד שנמות? אם נבוא לעיר, נמות מרעב, ואם נמשיך לשבת פה, גם כן נמות מרעב! בואו נלך אל מחנה ארם. אם יחיו אותנו, נחיה, ואם ימיתו אותנו, ממילא נמות!
כך החליטו המצורעים, שאין להם מה להפסיד בעצם, ובערב קמו וצעדו אל מחנה ארם.
הם הגיעו אל המחנה, ופתאום גילו שהמחנה כולו ריק מאדם!
הלכו מקצה אל קצה, וראו, שאין שם איש!
*
ואיך אמנם נעלמו כל חיילי ארם?
עשה ה' יתברך נס, והשמיע למחנה ארם קול של צבא גדול של סוסים ומרכבות, והם נכנסו לחרדה, שהנה שכר עליהם מלך ישראל את מלכי החיתים ואת מלכי מצרים להילחם בהם, והם כולם, כל צבא ארם, פשוט קמו וברכו משם. הם עזבו את המחנה כמות שהוא, עם האהלים, עם הסוסים והחמורים, ופשוט נסו על נפשם.
באו המצורעים עד קצה המחנה, נכנסו לאהל אחד, אכלו, שתו, ונשאו משם כסף וזהב ובגדים (דבר שהם מאוד אהבו, כפי שכבר ראינו), והלכו והטמינו אותם, ואז חזרו שוב, לעוד אוהל, וגם מהאהל הנוסף נשאו אוצרות והטמינו - - -
אבל אז הרהרו גיחזי ובניו בתשובה, ואמרו איש לרעהו: "לֹא-כֵן אֲנַחְנוּ עֹשִׂים, הַיּוֹם הַזֶּה יוֹם-בְּשֹׂרָה הוּא, וַאֲנַחְנוּ מַחְשִׁים וְחִכִּינוּ עַד-אוֹר הַבֹּקֶר, וּמְצָאָנוּ עָווֹן; וְעַתָּה לְכוּ וְנָבֹאָה, וְנַגִּידָה בֵּית הַמֶּלֶךְ.".
חזרו המצורעים אל שער העיר, ואמרו לשוער את אשר ראו: "ָּאנוּ אֶל-מַחֲנֵה אֲרָם וְהִנֵּה אֵין-שָׁם אִישׁ וְקוֹל אָדָם, כִּי אִם-הַסּוּס אָסוּר וְהַחֲמוֹר אָסוּר, וְאֹהָלִים כַּאֲשֶׁר-הֵמָּה".
קרא השוער לשומרי שערי בית המלך ואמר להם את הדברים, והם מסרו אותם לבית הפנימי, מקום מושב המלך.
והמלך, למרות ששמע את נבואת אלישע, לא האמין שהיה כאן נס, וחשש שיש כאן ערמה מארם, וכך אמר לעבדיו: "אַגִּידָה-נָּא לָכֶם, אֵת אֲשֶׁר-עָשׂוּ לָנוּ אֲרָם: יָדְעוּ כִּי-רְעֵבִים אֲנַחְנוּ, וַיֵּצְאוּ מִן-הַמַּחֲנֶה לְהֵחָבֵה בַשָּׂדֶה לֵאמֹר, כִּי-יֵצְאוּ מִן-הָעִיר וְנִתְפְּשֵׂם חַיִּים, וְאֶל-הָעִיר נָבֹא."
הציע אחד מעבדיו, לקחת חמישה מהסוסים שנשארו בעיר, ולבדוק מה קורה במחנה ארם, שהרי אין מה להפסיד כאן, כי גם בעיר עצמה הם בסכנת מוות בגלל הרעב!
שלח המלך שני רוכבים, לראות מה קורה במחנה ארם.
בדקו הרוכבים את הדרך עד הירדן, וראו והנה כל הדרך מלאה בגדים וכלים שחיילי ארם השליחו מרוב חיפזון.
חזרו השליחים ודיווחו זאת למלך.
יצאו האנשים כולם ובזו את מחנה ארם, ואמנם, היה מחירה של סיאת סולת בשקל אחד, ושתי סיאות שעורים בשקל אחד, כפי שאמר ה'.
והמלך הפקיד את השליש על השער, ומרוב עומס, נרמס אותו שליש, שלגלג על דברי הנביא, בשער העיר, ואמנם לא זכה להנות מהשפע, כפי שאמר לו הנביא: "הִנְּךָ רֹאֶה בְּעֵינֶיךָ, וּמִשָּׁם, לֹא תֹאכֵל."


צרעתו של המלך עוזיהו
מסופר בספר דברי הימים (דברי הימים ב כ"ו):
עוזיהו המלך היה בנם של אמציה ויכליה, והומלך בגיל 16 תחת אביו. הוא הצליח במלכותו, מבחינה רוחנית, מדינית, וכלכלית, החזיק צבא אדיר ומשוכלל, וקידם ופיתת את הבניה ואת ענפי החקלאות בירושלים, בשפלה, במישור ובמדבר.
אבל אז, גבה ליבו, והוא בא אל היכל ה' להקטיר קטורת על מזבח הזהב. אחריו הגיעו עזריה הכהן ועמו כהנים, והזהירו את עוזיהו המלך, ואמרו לו: "לא לך עוזיהו להקטיר לה', כי לכהנים בני אהרן המקודשים להקטיר". וביקשו ממנו לצאת מהמקדש, שלא הותר לו להקטיר קטורת, והדבר לא יהיה לו לכבוד מאת ה'.
המלך עוזיהו כעס על כך שמיחה בו, ובידו כבר היתה המחתה ובה הקטורת, ובעת זעפו, פרחה הצרעת במצחו.
הכהנים ראו את המלך עוזיהו והנה הוא מצורע במצחו, והבהילו אותו החוצה מן המקדש.
ואז, אחר אותו אירוע, נותר עוזיהו המלך מצורע עד סוף ימיו, ועזב את הנהגת המלוכה עקב צרעתו, ויותם בנו מלך תחתיו בחייו. וגם במותו, אי אפשר היה לקבור את המלך עוזיהו בקברות המלכים עקב צרעתו. לכן קברו אותו מחוץ לעיר, ובימי בית שני, כאשר התרחב שטחה של ירושלים, הוזז קברו אל מחוץ לגבולות העיר החדשה, ומצבה חדשה ציינה את מקום קבורתו החדש, ובה כיתוב בארמית: "לכאן הובאו עצמות עוזיה מלך יהודה ולא לפתוח".


מעשה ברוכל
מובא במדרש (ויקרא רבה טז ב)
מעשה ברוכל אחד שהיה מחזר בעיירות שהיו סמוכות לציפורי.
והיה מכריז ואומר: מי רוצה לקנות סם חיים?
והיו הבריות דוחקות עליו לקנות ממנו.
ר' ינאי היה יושב ועוסק בתורה בטרקלינו.
שמע את אותו רוכל שהיה מכריז: מי רוצה לקנות סם חיים?
אמר לו ר' ינאי: בא ועלה לכאן, ומכור לי.
אמר לו הרוכל: אתה אינך צריך לסחורתי, ולא מי שכמותך.
הפציר בו ר' ינאי, ועלה אליו הרוכל.
הוציא לו הרוכל ספר תהילים, והראה לו את הפסוק: 'מי האיש החפץ חיים'.
מה כתוב אחריו? 'נצור לשונך מרע... סור מרע ועשה טוב'.

אמר ר' ינאי: גם שלמה מכריז ואומר 'שומר פיו ולשונו שומר מצרות נפשו' (משלי כ"א).
אמר ר' ינאי: כל ימי הייתי קורא הפסוק הזה, ולא הייתי יודע היכן הוא פשוט.
עד שבא רוכל זה והודיעו 'מי האיש החפץ חיים'.
לכן משה מזהיר את ישראל ואומר להם: 'זאת תהיה תורת המצורע' – תורת המוציא שם רע.

ועל סיפור ידוע זה, מביא הכלי יקר (הכלי יקר, ויקרא יד), שיש רקע מאחוריו, שאותו רוכל, בעצמו היה רגיל ללכת רכיל ולשלוח מדנים בין אחים, ואח"כ נתן אל לבו לשוב בתשובה, ובקש דרכי הרפואה שהזכירו חז"ל לתלמידי חכמים בתלמוד תורה, ולעם הארץ על ידי שבר רוח.
ראה הרוכל כי תרופות אלו של חז"ל הועילו לו, וקיבל על עצמו לזכות את הרבים ולהחזיר בתשובה את אנשי כל אותן העיירות שידע שיש בהן בעלי הלשון, כדי שלא יבוא עליהם נגע הצרעת.
וזה הלשון "שהיה מחזר בעיירות הסמוכות לציפורי" – היה מחזיר בתשובה את אותן העיירות הקרובות למעשה הציפורים העושים מעשי פטיט.
והיה מכריז: מי רוצה סם חיים? כי היו כחולים הצריכים סמים לרפואה.
אבל אנשי אותם עיירות, שכבר בחרו להם את הדרך המקולקלת הזו, והיו רגילים לספר לשון הרע, לא ביקשו לקנות כלום מאותו רוכל, ואדרבה, רק הביטו אחריו, כי כך דרך מואסי התוכחה, שמביטים אחרי המוכיחם, לראות אם ימצאו בו שמץ פסול כדי להשיב לו טול קורהו כו',
לכך אמרו לו: אתמול היית רוכל הולך רכיל והיום אתה רוצה לתקן דרכינו? קשוט עצמך תחילה.
ואז הזמין אותו רבי ינאי לבוא לטרקלינו, והרוכל חשב שאין רבי ינאי זקוק לסם זה, כי הוא סבר שמי שכלל אינו מדבר לשון הרע, אינו צריך שימור, מכל מקום, טרח ליידע לו את התרופה.
ורבי ינאי ראה בכך חידוש גדול, כי היה סבור, מהפסוק "שומר פיו ולשונו שומר מצרות נפשו", שמי שסיפר לשון הרע, אין לו תקנה, ואם כן, היה קשה לו, מה הוסיף שלמה המלך על דבריו אביו "מי האיש החפץ חיים.... נצור לשונך מרע", עד שבא רוכל זה, והודיע, שהפסוק "מי האיש החפץ חיים", מדבר במי שכבר סיפר לשון הרע, ואם כן, "שומר פיו ולשונו" מדבר במי שלא סיפר עדיין.
ומסביר הכלי יקר, שהפסוק "נצור לשונך מרע" מדבר בכתות שכבר ספרו לה"ר וקשה להם לעזוב ההרגל ולפעמים לא יבקשו לקנות התרופה, כי כך קרה לאותו רוכל, שלא רצו לקנות ממנו את התרופה הזו של שמירת הלשון.
ומכל מקום, חייב המכריז להודיע להם דרך מוסר זה, גם אם הם לא יבקשוהו ממנו, שגם אם יהיה דור תהפוכות שלא יבקשו לקנות כלום מן הרופא ולא ידרשוהו, מכל מקום הוא ידרוש אחריהם להורות להם דרך השלום, כמו שכתוב "בקש שלום ורודפהו".
וזה שאמר: מי האיש החפץ חיים אוהב ימים לראות טוב, כי אותן בעלי לשון אוהבים את הימים אשר בהם יראו ברע אשר ימצאו בזולתם, כדי שיהיה להם מקום ללון עליו ולספר ממנו,
אבל החפץ חיים עוצם עיניו מראות ברע, ואוהב הימים אשר בהם יראה בטוב זולתו לאמר מי יתן וכל עם ה' נביאים... וזה כשינצור לשונו מרע ע"י תלמוד תורה הרמוז בועשה טוב ואין טוב אלא תורה, ולמי שאינו יודע ויכול ללמוד תורה, ינצור לשונו מרע על ידי שבר רוח כמו שכתוב "קרוב ה' לנשברי לב".


מי האיש החפץ חיים?
מעשה בשני יהודים ישבו זה בסמוך לזה ברכבת הנוסעת לראדין: האחד מהם ידוע ומפורסם בקרב העולם היהודי היה זה מרן ה"חפץ חיים", אשר שב אל ביתו שבראדין. ואולם, היהודי שישב לצידו, כלל לא הכיר את מראה פניו של ה"חפץ חיים", כיוון שהתגורר בעיר מרוחקת.
כדרכם של נוסעים. היושבים זה לצד חברו משך שעות רבות, נקשרה שיחה בין השנים. ובמהלך השיחה סח אותו יהודי לשכנו: "היודע אתה, נוסע אני לראדין להתברך מפי פאר דורנו, ה’חפץ חיים’!"
שכנו לספסל לא הגיב על כך.
אך הדובר המשיך: "אתה, כתושב ראדין, בודאי שמעת על הצדיק המופלא הזה, הלא כן? ואולי זכית לראותו אי פעם"...
מה הופתע האיש, בשמעו את שכנו אומר: "אין הוא צדיק כלל...הוא יהודי פשוט, ממש כמו כל היהודים".
אחוז כעס קם השכן ממקומו וקרא: "כיצד תעז לומר דברים שכאלה?"
"אמרתי לך את האמת לאמיתה", השיב לו ה"חפץ חיים", "מכיר אני היטב את ה’חפץ חיים’", הוסיף.
התשובה הזו זעזעה לחלוטין את היהודי. "חצוף שכמוך!" קרא לעבר שכנו, הלא הוא ה"חפץ חיים". ואל שאר הנוסעים בקרון הפטיר: "הראיתם מימיכם אדם עלוב שכמוהו? מעז הוא לזלזל בפאר הדור, ב’חפץ חיים’! לא, איני מסוגל לשבת ליד אדם שכזה!" קרא בשאט נפש ועזב את הקרון.
כשהגיעה הרכבת ליעדה ועצרה בבית הנתיבות אשר בראדין, מיהר האיש לרדת מהקרון בו עשה את שארית הדרך. ’אינני חפץ להתקל שוב באותו יהודי עלוב, המעז פנים נגד ה’חפץ חיים!, הרהר, ועל כן חמק חיש מהר, עזב את שטח התחנה ופנה לעבר ביתו של מרן ה"חפץ חיים".
"אבינו איננו בבית", אמרו לו בני משפחתו של ה"חפץ חיים", כשהגיע אל הבית, "הואל נא להמתין, ר’ יהודי, עוד מעט מן הסתם הוא יגיע הביתה".
נרגש וקצר רוח המתין האורח לבוא בעל הבית.
בהתרגשות הרבה לא יכול לשבת על מקומו, והלך אנה ואנה בחדר. הן עוד מעט יפגוש פנים אל פנים את גדול הדור...ליבו החיש את פעימותיו. וכשנפתחה דלת הבית ונשמע קולו של מרן ה"חפץ חיים" הלם ליבו של האיש הממתין בכל עוז...עוד רגע, עוד רגע קט ויראה את ה"חפץ חיים"...
והנה הרואות עיניו נכונה? ההוזה הוא בהקיץ? אל החדר נכנס לא אחר מאשר אותו יהודי שישב לצידו ברכבת בראשית הנסיעה, אותו יהודי שבעטיו נאלץ לעבור לקרון אחר...ויהודי זה אינו אלא בעל הבית, ה"חפץ חיים"!
ליבו של האיש החסיר פעימה. פניו חורו ולשונו דבקה לחיכו. חלפו רגעים אחדים עד אשר התאושש. או אז קרב אל ה"חפץ חיים", השפיל מבטו ואמר: "עכשיו מבין אני את הכל. אנא, רבנו, מחל נא לי על הדברים הקשים שטענתי נגדך!"
"אל תבקש ממני מחילה", נשמע קולו של ה"חפץ חיים", "נהפוך הוא: אני הוא שצריך לבקש את סליחתך, כיון שהדברים שאמרתי לך צערו אותך. ובאותה שעה למדתי דבר חשוב: ליהודי אסור לדבר לשון הרע אפילו על עצמו""... (מעשיהם של צדיקים).

קישורים נוספים

הלכות שמירת הלשון

  1. החפץ חיים - שמירת הלשון (netsor.org)
  2. חפץ חיים (toratemetfreeware.com)
  3. ספר החינוך, מצוה רלו, שלא לרגל

צרעת - הלכה למעשה

  1. משנה תורה - ספר טהרה - הלכות טומאת צרעת פרק א
  2. כסף משנה/הלכות טומאת צרעת – ויקיטקסט
  3. אנציקלופדיה תלמודית:ראית נגעים – ויקישיבה
  4. אנציקלופדיה תלמודית:תגלחת מצורע – ויקישיבה
  5. מיקרופדיה תלמודית:טהרת מצורע – ויקישיבה
  6. הפרשה בהלכה- תזריע | רבנים שונים | בית המדרש | אתר ישיבה
  7. פרשת תזריע – אתר בינינו
  8. צוריאל חלמיש - הלכות מחוסרי כפרה
  9. מצורע | תהליך הטהרה | תורת הר עציון
  10. פורטל הדף היומי: בענין "כל המספר לשון הרע..." (ערכין טו ע"ב)
  11. מה לכהן במקדש ולנגע הצרעת? | הרב ישראל אריאל | בית המדרש | אתר ישיבה
  12. הרב עמיחי גורדין – סוגי צרעת
  13. הרב יוסי סלוטניק – הסגר המצורע
  14. הרב יאיר קאהן – מצורע – תהליך הטהרה
  15. ד"ר נמיר סודי "- צרעת" בזמן הזה – בסיס הלכתי - מכון שלזינגר
  16. הרב הראל דביר – צרעת הראש בימינו

קבלה וחסידות

  1. תזריע מצורע תשע"ח - זאת תורת הצרעת
  2. אהובה קליין - פרשת תזריע: מה מסתתר מאחורי נגע הצרעת?
  3. נעמה טוכפלד - פרשת תזריע מצורע – כולו הפך לבן טהור הוא
  4. ספרי כ"ק אדמו"ר - לקוטי שיחות - כרך לב - תזריע - שיחה א | ספריית ליובאוויטש
  5. עלון אור החסידות לפרשת תזריע-מצורע תשפ
  6. הרב פרופ נריה גוטל - זאת התורה לכל נגע הצרעת ולנתק
  7. הרב אורי שרקי – צרעת – סיכום
  8. למה דווקא כהן מחליט על טומאת הצרעת של האדם?