Loading...

הקדמה

מבין סוגי הטהרה השונים, נושא טהרת האישה, הוא הנושא שהמשיך וממשיך להיות נשמר, בכל תפוצות ישראל, במשך כל הדורות. נשים במסירות נפש טבלו במקוואות של קרח כדי להיות טהורות ולשמור על טהרת בתיהן. ולכן כללי ההלכה בנושא טהרת המשפחה ידועים וכתובים בספרי ההלכות הנוהגות הלכה למעשה בכל תפוצות ישראל. וכשעוסקים בנושא הטהרה בזמן שבית המקדש קיים, יש להבחין בין כמה מושגים, ולצורך כך נעבור שוב על מסכת כלים א ו: עֶשֶׂר קְדֻשּׁוֹת הֵן.... הַר הַבַּיִת מְקֻדָּשׁ מִמֶּנּוּ, שֶׁאֵין זָבִים וְזָבוֹת נִדּוֹת וְיוֹלְדוֹת נִכְנָסִים לְשָׁם. הַחֵיל מְקֻדָּשׁ מִמֶּנּוּ, שֶׁאֵין גּוֹיִם וּטְמֵא מֵת נִכְנָסִים לְשָׁם. עֶזְרַת נָשִׁים מְקֻדֶּשֶׁת מִמֶּנּוּ, שֶׁאֵין טְבוּל יוֹם נִכְנָס לְשָׁם, וְאֵין חַיָּבִים עָלֶיהָ חַטָּאת. עֶזְרַת יִשְׂרָאֵל מְקֻדֶּשֶׁת מִמֶּנָּה, שֶׁאֵין מְחֻסַּר כִּפּוּרִים נִכְנָס לְשָׁם, וְחַיָּבִין עָלֶיהָ חַטָּאת. עֶזְרַת הַכֹּהֲנִים מְקֻדֶּשֶׁת מִמֶּנָּה, שֶׁאֵין יִשְׂרָאֵל נִכְנָסִים לְשָׁם אֶלָּא בִשְׁעַת צָרְכֵיהֶם, לִסְמִיכָה לִשְׁחִיטָה וְלִתְנוּפָה:" וכאשר כדי לאכול מקרבנות: קרבן פסח, קרבן שלמים, קרבן תודה, ומעשר בהמה, וכן פרות וירקות ממעשר ראשון, יש להיות במצב של טהרה. בהקשר לטהרת נשים, נפריד כאן בין משמעויות שונות של טהרה: א. טהרה מטומאת נידה. ב. טהרה מטומאת זבה גדולה. ג. טהרת היולדת. ד. טהרה אחרי קיום המצווה. בעמוד זה נרצה לדבר על הטהרה המיוחדת לאישה, ובפרט יש לשים לב שאישה שנטהרת מטומאת זבה גדולה, ואישה יולדת אחרי 40 יום לבן או 80 יום לבת, צריכה, בנוסף לטהרתה במי המקוה, גם להביא קרבן זבה גדולה או קרבן יולדת. עד אחרי טבילתה, ואחרי שעברה שקיעה לאחריה, היא לא יכולה להיכנס להר הבית, ואחרי הטבילה ועד הבאת הקרבן אין היא יכולה להיכנס לעזרת ישראל, וגם אין היא יכולה לאכול מבשר המעשרות והקרבנות.


טהרת האישה

40

סאה נפח של מקוה טהרה כשר לטבילה

7

ימים נקיים

40

ימי היטהרות אחרי לידת בן

80

ימי היטהרות אחרי לידת בת


פרטים על טהרת האישה

כאשר מדברים על אישה שאינה אחרי לידה, יש ארבעה מצבים שהיא יכולה להיות בהם:
מצב של טהרה;
מצב של טומאה גמורה;
מצב שהיא טבולת יום: אם היא טבלה וטרם עברה שקיעת השמש מאז טבילתה;
ומצב שבו היא מחוסרת כיפורים: מצב שבו אישה שעליה להביא קרבן לטהרתה, כבר טבלה במקווה, עברה שקיעת השמש, אך עדיין לא הביאה את קרבנה.
מבין מצבים אלו, רק מצב של טומאה גמורה - כשהאישה נטמאה ועדיין לא טבלה לטהרתה - הוא המצב שבו האישה מטמאה בדרגת אב טומאה. ואחרי שהאישה טבלה, גם אם היא עדיין טבולת יום, היא כבר נחשבת כשניה לטומאה: אסור לה לאכול קודשים, אבל אין היא מטמאה אנשים וכלים.


אופן ההיטמאות בטומאת נידה או זיבה


אישה שנעקר דם ממקורה (מרחמה), כגון: דם מחזור, דימום בהריון, דימום בשעת לידה, דימום מהתקן תוך רחמי, הורמונים, נטמאת, וגם דם בתולים, החמירו חכמים שהאישה נטמאת.
אפילו טיפה קטנה מטמאה, ואפילו הדם נמצא עדיין בפרוזדור – טמאה.
לגבי הפרשות וכתמים, ישנם צבעים שונים:
טמאים: אדום, בורדו, שחור.
טהורים: לבן, צהוב בהיר, ירוק.
שאלה: חום, כתום, צהוב כהה, ורוד.
יש לשאול שאלת חכם: על כל צבע לא ברור, על כל מראה שאינו ברור, על כל גרגר/חומר דמוי שערה בצבעים שיש חשש שהם טמאים.
בדיקות טהרה באמצעות עד (ריבוע בד לבן נקי ובדוק) נעשות:
* בעונת פרישתה
(אם אין לה וסת קבועה: לפי יום החודש האחרון, לפי ההפלגה האחרונה, ולפי עונה בינונית, כלומר ביום השלושים לראייתה הקודמת, כאשר הבדיקות באותה עונה שראתה.
ואם יש לה וסת קבועה: לפי הקביעות שלה, ובנוסף לפי יום החודש האחרון ולפי ההפלגה האחרונה, אם בפעם שעברה ראתה שלא בזמן הוסת הקבועה, או אם הוסת הקבועה היא לחומרה בלבד).
לפירוט נוסף: ראו הספר "נתיבות טהר" של הרבנית רות שמש וספרים נוספים של טהרת המשפחה.
* לצורך הפסק טהרה, אחרי 4 או 5 או 6 ימים לראייתה, על פי המנהג.
* במהלך שבעה נקיים, מהבוקר שלאחר הפסק הטהרה, בבוקר ולפני השקיעה, כאשר בדיקה אחת ביום הראשון ובדיקה אחת ביום האחרון הן הכרחיות.
* בכל מצב שבו היתה לה הרגשה, ובודקת מיד בעד.
אם יש על העד שאלה, או אם בדקה בזמן שאין לה תנאים לראות אותו, תקפל את העד בזהירות שלא יפול ויאבד.
ראיה: דימום מלווה בהרגשה – האישה נאסרת בו מן התורה.
בדקה עצמה ומצאה דימום אף אם לא הרגישה: נאסרת מן התורה. (חוששים שמא דוחק הבדיקה מנע ממנה את ההרגשה של יציאת הדם).
כתם: ראית דם שאינה מלווה בהרגשה. הכתם נמצא בהפתעה: האישה נאסרת מדרבנן.
הרגשה: תחושה שאישה מרגישה בעת יציאת הדם מן הרחם.

בדיקות רופא/אחות:
רוב הבדיקות השגרתיות בנרתיק: אין פתיחת מקור ואינן מטמאות.
אבל תשאל לרופאה/לאחות האם היתה/לא היתה החדרת מכשיר לרחם, והאם דממה כתוצאה מהטיפול.
כתם: דבר הנמצא על בשרה או בגדרה (פנימי או חיצוני) בלי שהרגישה דבר, טומאתו מדרבנן.
כתם מטמא אם:
• גדול מ-19 מ"מ
• נמצא על דבר לבן
• מקבל טומאה
• אין במה לתלותו.
הפרטים לצרף בעת שאלת חכם:
• הזמן (טהרה, 7 נקיים, ג' ימים ראשונים או השאר).
• מראה: דם או סתם צבע.
• האם יש סיבה לתלות בה
• על מה נמצא הכתם
אם ראתה בימים שאסורה, כגון 7 נקיים או אחרי לידה, מיד כשפוסק הדם מבצעת הפסק ומתחילה בספירת שבע נקיים. (כיוון שאין את החשש של פולטת).

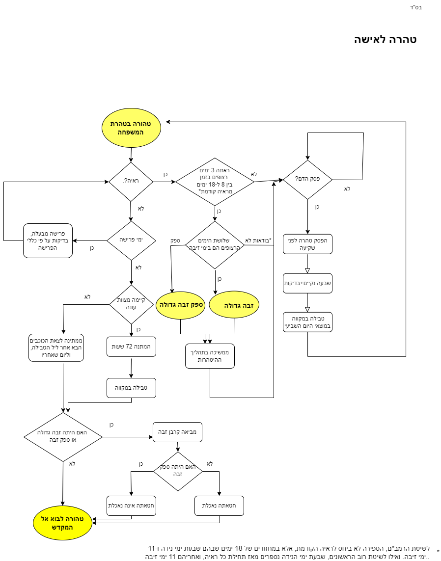
אופן ההיטהרות מטומאת נידה/זבה - על פי מנהגי ימינו

יש לשים לב, שבמשמעות של טהרת המשפחה, אין הבדל הלכה למעשה, ואישה נטהרת בטהרת המשפחה אחרי תהליך של הפסק, שבע נקיים וטבילה במקווה בלילה של היום השביעי, ואז היא טהורה בטהרת המשפחה.
אבל כדי להיות טהורה לצורך אכילת קרבנות וכניסה לעזרת ישראל, יכול להיות צורך גם בקרבן זבה:
ובפרט, אישה ראתה במשך שלושה ימים לפחות, יש כאן מצב שנפרט עליו בע"ה בנושאים לעיון נוסף, שכן היא יכולה להיות בשלושה מצבים אפשריים: או מצב של נידה, כאשר הראיה הגיעה בעת נידתה, או במצב של זבה גדולה, כאשר הראיה הגיעה שלא בעת נידתה, או במצב של ספק זבה גדולה.
במקרה הראשון, כשהראיה הגיעה בעת נידתה, הרי אחרי שהתנקתה ועשתה הפסק טהרה (אחרי 4, 5, או 6 ימים מתחילת הראיה, כשפסקה לראות, ותלוי במנהג), ואחרי שבדקה עצמה שבעה ימים נקיים, על פי ההלכה, הרי היא טובלת, ואחרי השקיעה של יום המחרת, אם האישה טהורה גם מטומאת מת (תהליך נפרד המתואר בפרק "הטהרה מטומאת מת ופרה אדומה", הרי היא טהורה להיכנס לעזרה ולאכול קודשים, עד שתהיה עם בעלה, שאז עליה להמתין 72 שעות, לטבול טרם השקיעה, ואז טהורה ביום המחרת. (כלומר, עליה לטבול, ואחרי הטבילה לחכות לשקיעה, ולאחר מכן היא נחשבת טהורה),
אבל, אם היא במצב של זבה גדולה, של ראיה שלא בעת נידתה, או במצב של ספק זבה גדולה, כשהראיה עלולה להיות ראיה בימי זיבה, אזי בנוסף לכל אלו, עליה להביא קרבן זבה גדולה, שהוא שני עופות, אחת לעולה ואחד לחטאת, כאשר במצב של ספק, קרבן החטאת לא יאכל על ידי הכהנים.
ובשני המצבים האלו, האישה נחשבת "מחוסרת כפורים" עד אחרי הקרבת קרבנותיה, אבל במצב של זבה גדולה, הקרבנות הן קרבנות חובה, וחטאתה נאכלת, ובמצב של ספק זבה גדולה, הקרבנות הן קרבנות ספק, ואין חטאתה נאכלת, כיוון שהעוף המובא לחטאת נמלק ולא נשחט, ולכן אסור לכהנים לאוכלו אם אינו קרבן חטאת באופן ודאי. ונפרט על כך עוד בפרק של נושאים לעיון נוסף.
אופן תהליך הטומאה והטהרה לאישה, מטומאות הקשורות אליה, מתואר בשרטוט הבא.
השרטוט מתאר על פי המנהג של ספירת 7 נקיים מגמר הדימום ועד הטבילה. יש לשים לב שמדאוריתא ספירת 7 הימים נעשית בצורה שונה, והכרעה הלכתית בנושא תתקבל אי"ה עם בניית בית המקדש, במהרה בימינו אמן.


אופן ההיטהרות של יולדת - על פי מנהגי ימינו

אישה שמוגדרת מבחינה הלכתית כ'"יולדת", היא בטומאת לידה מדאוריתא, מאותו רגע ועד שתטבול בתום ספירת שבעה נקיים. זמן המינימום שרק אחריו ניתן לטבול לאחר טומאת לידה הוא שבעה ימים לאחר לידת זכר וארבע עשר יום לאחר לידת נקבה או הפלת עובר שלא ידוע מינו.
אחרי טבילתה, הגדרתה ההלכתית היא "טבולת יום ארוך", עד שיעברו 40 ימים לאחר לידת זכר ו-80 יום לאחר לידת נקבה או הפלת עובר שלא ידוע מינו. ימים אלו קרואים "ימי טוהר". בגמר ימים אלו, על פי בית הלל אינה צריכה לטבול בשנית, ועל פי בית שמאי עליה לטבול שוב. ביום ה-41 להולדת בן או ה-81 להולדת בת, משלימה היולדת את תהליך טהרתה, בהקרבת קרבן יולדת המורכב מקרבן עולה שהוא כבש בן שנה וקרבן חטאת שהוא תור או בן יונה. או, באם היא עניה, היא מביאה קרבן עולה וקרבן חטאת של שני תורים או שני בני יונה. אחרי הקרבת קרבנות אלו, נשלמת טהרתה.

סוד טהרת האישה

מובא במעיינה של תורה בשם הרבי מקוצק זצ"ל, שהטומאה הינה תוצאה של הסתלקות השכינה: כאשר הקדושה מסתלקת, באה הטומאה ותופסת את מקומה; בדומה לטומאת המת שנובעת מהסתלקותה של הנשמה. וחכמינו אמרו בקשר ליולדת, כי מפתח הלידה נתון בידי השם יתברך ואינו מסור בידי שום שליח, כפי שנאמר: "ויפתח אלקים את רחמה". יוצא איפוא, שבכל לידה ישנה השראה של קדושה אלוקית עליונה, שהרי ממילא כשמסתלקת הקודשה באה הטומאה במקומה.

וכך מסביר הרב דב טברדוביץ:
כידוע, הטומאה החמורה ביותר היא טומאת המת, שהוא אבי-אבות הטומאה. ובטעם הדבר (ע"פ הסוד), מדוע גוף מת של אדם מטמא יותר מבעל חי [ויש דיעות שמת יהודי דווקא מטמא באוהל המת ומת נוכרי אינו מטמא באוהל]. הרי אדרבה, בהמה שמתה או גוי מת טומאתם צריכה להיות, לכאורה, חמורה מיהודי מת, ח"ו.
ומבארים בזה: כיון שהסטרא אחרא [=הצד האחר, צד הטומאה] חיותו היא מצד הקדושה (כמו יתוש, שניזון מזה שמוצץ דם מבעלי חיים), לכן, הטומאה רצונה להידבק דווקא בצד הקדושה, כי מזה דוקא היא יכולה לקבל חיות, משא"כ בסטרא אחרא אין מלכתחילה הרבה חיות ואין לה מה לקבל משם.
לכן נדבקת הסטרא אחרא במיוחד באדם מת, ובפרט ביהודי שמת, כנ"ל,
כי רק אצל יהודי היא תוכל לקבל יניקת חיות מרובה מחמת הקדושה ששרתה בו, כי כל זמן שהוא חי הרי ריבוי הקדושה דוחה את הטומאה ומונעה מלהתקרב לינוק מהקדושה. אבל אחר מיתת האדם, הרי מצד אחד נשאר בו רושם הקדושה, אך מצד שני, כיון שאין בו חיות – אין מה שידחה את כוחות הטומאה מלהידבק בגוף המת ולכן הם נדבקים בו מאוד עד שהופך להיות אבי אבות הטומאה.
בדרך דומה מבארים המקובלים בענין הנדה, שהרי ידוע שדם הנדה נוצר אחר שמתפתחת ביצית בגוף האשה וכשהביצית הגיעה אל הרחם ולא הופרתה, הרי היא נרקבת ואז הגוף שוטף ופולט לחוץ את הביצית ושאר החומרים שנוצרו לצורך ההריון. שטיפה זו היא [באמצעות] דם הנדה.
נמצא, שבזה הולך לאיבוד הכוח שניתן באשה להביא ילד לעולם וה"ז בחינת "מוות" של הכוח ההוא, ולכן נדבקים בו מאוד ה"קליפות", כי יש בו כוח גדול מאוד, כוח האין-סוף להוליד ילדים ודורות עד אין סוף, ואם כוח זה נרקב ונשטף, הרי כוחות הטומאה נדבקים בו הרבה מאוד, כי מצד שורשו יכול הדבר להוסיף חיות מרובה לכוחות הטומאה ולכן נאמר בזוהר שאין טומאה חמורה כטומאת הנדה.
ויהי רצון, שנזכה כולנו לקדושה ולטהרה, עדי יקויים היעוד "ואת רוח הטומאה אעביר מן הארץ" – בגאולה האמיתית והשלימה בקרוב ממש, אכי"ר!

תפילות ושירים

תפילה לאישה לפני הטבילה
מספר לשון חכמים להרי"ח טוב זלה"ה
ריבונו של עולם
גלוי וידוע לפניך שקיימתי מצוותך
בשמירת ימי נידות וספרתי שבעה נקיים.
והנה בעתה אנכי מוכנת ומזומנת לקיים מצות טבילה במים הכשרים,
במצוותך אשר ציוויתני והנה אנכי מקיימת מצווה זו
לשם ייחוד קודשא בריך הוא ושכינתא ביחודא שלים,
בשם כל ישראל לתקן שרש מצווה זו במקום עליון .
ויעלה לפניך כאילו כיוונתי בכל הכוונות הראויות לכוון בזה .
וכשם שאנכי מטהרת גופי מן הטומאה – במים,
כן ברב חסדיך תטהר נפשי מכל טומאה וזוהמה .
וקיים בנו מקרא שכתוב: "וזרקתי עליכם מים טהורים וטהרתם"
ונאמר: "מקווה ישראל–ה' ".
יהי רצון מלפניך ה' אלוקינו ואלוקי אבותינו
שתהיה חשובה, מקובלת ורצויה לפניך מצות שמירת ימי נידות
ומצות שמירת שבעה ימים נקיים ומצות הטבילה במים הכשרים ,
לתקן את כל מה פגמנו ופגמי אדם וחוה.
ויתפרדו כל הסיגים מן הקדושה
ונגה כאור תהיה אל מקום הקודש .
ויהי רצון מלפניך ה' אלוקינו ואלוקי אבותינו
שתתן לי ולאישי כוח ויכולת ועזר וסיוע לזיווג שלנו
ונזכה לבנים צדיקים, חכמים ונבונים בתורה.
אנא ה' הושיעה נא אנא ה' הושיעה נא.
אנא ה' הצליחה נא אנא ה' הצליחה נא.
תפילה לאישה אחרי הטבילה
מתוך 'חופת חתנים' - הרב ד"ר רפאל מילדולה
רבונו של עולם,
בלב מלא רגש אני מקיימת מצוות טבילה לשם טהרה,
השתדלתי להיות נאמנה למצוותיך ומצפה לישועתך.
וכשם שמי המקוה מטהרים אותי מבחינה רוחנית, כך אני מתפללת אליך,
שתשטוף מעלי כל עברה ועוון, כל עצב ויגון.
רבונו של עולם,
אשר בידך נפש כל חי,
חונן אותי ואת בעלי ואת משפחתי ואת כל קרובי וכל עם ישראל מברכותיך,
לחיים ארוכים, בריאות, אושר, מזל טוב ונחת מבנים
ותשרה עלי את רוחך הטהורה ושכינת קודשך
ויהי רצון שיהא ביתנו,
בית של שלום, אהבה ואחוה
וחסדך לא יסור מעמנו נצח.
ואהיה תמיד ראויה לטהרה הראויה לנשי עמך בית ישראל,
אמן.
בת מלך
חיים ישראל
אשת חיל
גלעד פוטולסקי ותזמורת שלהבת
אשת חיל מי ימצא

אשת חיל
יעקב שוואקי
אשת חיל מי ימצא

סיפורים

הקיבוצניק שזכה לבנים צדיקים
מקור: 'אוצר הטהרה' הרב יעקב יואל וולף, אשדוד
נכתב על-ידי מתוך: 'אוצר הטהרה' הרב יעקב יואל וולף, אשדוד.
באזור המרכז שכב פעם יהודי חרדי מבני ברק בבית חולים ולידו שכב בן קבוץ שאינו שומר תורה ומצוות. והנה באו מבקרים רבים לבקר את הקבוצניק ובינהם אנשי קבוץ. ובעיקר הגיעו אנשים צעירים בעלי חזות חרדית ובני תורה וכן נשים חרדיות עם כסוי ראש ובגדי צניעות. היהודי החרדי נדהם כשראה שהרברכים הצעירים קשורים לאותו אדם ודואגים לו וכשנפרדים ממנו מנשקים את ידיו..וכשדבר זה חזר ונשנה כמה פעמים, לא יכל החרדי לעצור ברוחו ושאל את שכנו החילוני מי הם האברכם המנשקים את ידיך? השיב לו שכנו: אלו הם בני.. החרדי השתומם ושאלו כיצד ואיך זכית לבנים צדיקים כאלו?ואז השיב לו שכנו: דע לך שזכיתי בכך בזכות אשתי, ואסביר לך את פשר הענין. הגעתי מהשואה בגיל שתים עשרה והגעתי לעלית הנוער בקבוץ בצפון, תוך זמן קצר חיי הקבוץ מחקו אצלי את כל מה ששיך ליהדות, את כל מה שקיבלתי בבית הורי בחוץ לארץ. באותה תקופה הגיעה גם אשתי לעתיד, ילדה כבת שמונה, לעלית הנוער באותו קבוץ שלי, ברור שגם אצלה מחקו מהר מאד את כל מה שהיה לה מבית אבא ואמא וכך גדלנו באותו קבוץ.
והנה יום אחד הצעתי לה נשואין, והבחורה אמרה שהיא תתן לי תשובה בעוד זמן מסוים. כעבור חודש- חודשיים נגשה אלי ואמרה שיש לה תשובה בשבילי, אבל לפני זה היא רצתה לספר לי סיפור. היא ספרה שפעם אחרונה שראתה את אמא שלה זה כאשר שתיהן נסעו יחד למחנה ההשמדה והפגישה בינהן היתה ברכבת ההשמדה. אמא שלה עמדה לידה ליד דלת הרכבת ואז פנתה אליה ואמרה לה: עוד מעט אנו נפרדות לנצח, כנראה שאני אמות, אבל את בע"ה תחיי. בתחנה הבאה כאשר הגרמנים יעצרו את הרכבת ויעלו יהודים נוספים, אני אנצל את ההזדמנות ואדחוף אותך החוצה. תשתדלי להמלט, תגיעי לעירות ותינצלי באיזו צורה, כך אני מאמינה וזאת התחושה שלי. והאמא המשיכה ואומרת לה: דעח לך בתי, שהגוף שלנו נפרד אחד מהשני, אבל הנשמה – הרוח תשאר תמיד. אני תמיד אשאר אמא שלך וניפגש בעזרת השם. אני מבקשת ממך, אם את רוצה שיהיה קשר רוחני ביננו ואם את רוצה שאני אשאר אמא שלך, אני רוצה ללמד אותך שתי מילים. אמנם כעת לא תביני את שתי המילים, אבל אני מבקשת ממך יום יום לחזור על אותן שתי מילים כמה פעמים. אני רוצה שתגיעי לארץ ישראל בסופו של דבר ושוב שם תזכירי את שתי המילים האלה עשרות פעמים שלא תשכחי אותן. וכשמישהו יציע לך נישואין תגשי לרב ותאמרי לו את שתי המילים, ומה שהרב יגיד לך בדיוק זה מה שצריך שתעשי. במידה שכך תעשי אני אמא שלך, במידה שלא תעשי, הריני מודיעה לך שמעתה אני מתנתקת ממך גם מבחינה רוחנית. הילדה ידעה רק לבכות ולא הבינה מה האמא רוצה ממנה, אבל הבינה שהאמא עומדת להיפרד ממנה וכך נפרדה מהאמא בדמעות שליש..
כשהגיעה הילדה לקבוץ שננה לעצמה את שתי המילים ולא שכחה אותן גם כשהיתה בקבוץ. והנה אחרי שהצעתי לה נישואין, היא הלכה לרב וכשחזרה אמרה לי: דע לך שחזרתי עכשיו מהרב ואני רוצה לגלות לך את שתי המילים. שתי המילים היו " טהרת המשפחה", והנה אותו רב אמר לי בדיוק מה צריך לעשות. אם אתה מוכן לשמור על טהרת המשפחה, מוכנה אני להנשא לך, ואם לא אני מצטערת ואין על מה לדבר.
כששמעתי דבר זה ממנה, התפלאתי מאד עליה ואמרתי לה הרי כאן בקבוץ אוכלים חזיר ומחללים שבת ועוברים על כל האסורים ואיך נוכל לקיים טהרת המשפחה כל החיים. אולם היא עמדה בשלה ואמרה לי ששום דבר לא יעזור, כי זכרה של האמא שלה יקר בעיניה יותר מכל.
ואני כשראיתי שהיא עומדת על כך בכל תוקף, הסכמתי בלית ברירה לתנאי ונשאתי אותה לאשה. ובאמת שמרנו על טהרת המשפחה בדיוק כמו זוג שומר תורה ומצוות למהדרין. הייתי מוציא רכב פעם בחודש מהקבוץ כדי להוליכה לטבילה וכך כל ילדינו נולדו בקדושה ובטהרה. ולכן אל לך להפלא מדוע זכיתי לבנים שכולם ברוך ה' בני תורה ורודפי מצוות…


אם את רוצה שניפגש, את חייבת לזכור את המילה: 'מקווה'

סיפורה של אשה חברת קיבוץ דגניה:
"גדלתי בעיירה בפולין בגבול פולין גרמניה. בהיותי בת 5 בת יחידה למשפחה ברוכת ילדים שהשאר בנים, אספו הגרמנים את היהודים לבית המדרש וחלקו בין גברים וילדים לבין נשים וילדות, ושמו מכונות יריה בינינו וירו בגברים ובילדים לעינינו. הגויים היו אחוזי הלם, מהם היו שאמרו לנו: "תברחו לשוחות שבסוף העיירה". אמא אחזה את ידי ואמרה: "אנו חייבות לחיות". רצנו אמי ואני ועוד אמהות עם בנותיהן לשוחות.
כשראו הגרמנים מהומות אצל הנשים החלו להעיף כדורים גם לעבר הנשים. אני ואמי הספקנו לברוח ונפלנו לתוך השוחות. ניסינו לשמור על נפשנו. שם חיינו שלוש שנים. הגויים העבירו את המזבלה לאזור השוחות, עם זאת היו גוים שהעזו לזרוק לנו תפוחי אדמה ולחם. אחרי שלוש שנים של בריחה כיתת גסטאפו תפסה אותנו, היא הוציאה את כל היהודיות שברחו והסתתרו בין השוחות וחילקה את הנשים לשתי קבוצות: אמהות מול ילדות ונערות. ידענו מה משמעות החלוקה!!! את הנערות והילדות זרקו לתוך משאית. כאשר עליתי למשאית, אמי החזיקה אותי ואמרה: "אם את רוצה שניפגש, את חייבת לזכור את המילה: 'מקווה'". כך הועפתי למשאית, האויבים הרשעים הורידו ברזנט והשאירו אותנו במקום כדי שנשמע את היריות. ידענו שאנו בלי אמהות, אבל דברי אמי נסכו בי כוח. אחר כך לקחו אותנו, כל בנות השוחות, לבית חרושת לנעלים, שם היינו חצי שנה. כשיצאנו משם התקבצנו, כל בנות השוחות, בהרגשת צורך לשמור על קשר ובהבטחה שלא נעזוב זו את זו. איו לנו לא אבות, לא אמהות ולא אחים, חשנו שאנו נכנסות לזרועותיו של ריבונו של עולם. ולפתע שמענו קולות בעברית: "בואנה בנות, אנו ניקח אתכן לארץ ישראל".
גם כשהגענו לארץ ישראל, כל בנות השוחות, נשארנו בקשר ולא נפרדנו, את כולנו לקחו לקיבוץ דגניה.
עברו שנים ובינתיים גדלתי והתבגרתי, עד שפגשתי עלם צעיר, כחודש לפני החתונה, כולי נרגשת זעה שטפה את גופי והנה אני חולמת את אמי. חברותי שהיו סביבי בחדר אמרו לי: "במשך 5 דקות את חוזרת וצועקת את המילה 'מקווה'!". הבנתי שזה הרגע לשתף את חתני בסיפור ילדותי!!! החתן עובד ברפת של קיבוץ דגניה, ואני מספרת לחתני את המילים האחרונות שאמרה לי אמי כשנפרדתי ממנה. שאלתי את חתני מה זה "מקווה"???… החתן אמר שאינו יודע, אך ינקל הוא ותיק יותר בקיבוץ והוא יכול להסביר לי מה זה "מקווה". הלכנו לינקל ושאלנו: "מה זה 'מקווה'"???…. ינקל אמר: "מקווה היה דבר חשוב ביותר בגולה, אך בארץ ישראל אפשר להיות יהודי גם בלי מקווה".
אמרתי לחתני: "אמי צוותה עלי את החיים רק עם מקווה!!! פה בדגניה אין דברים דתיים, נלך לשאול באחד הישובים הדתיים". הגענו עם הפרד לאחד המושבים הדתיים, לישוב כפר חסידים. בכפר חסידים, שאלנו את האשה הראשונה שפגשנו: "סליחה, אולי את יכולה להסביר לנו מה זה מקווה?". ענתה האשה: "במקום שאסביר לכם, יש לי את המפתחות, בואו ואראה לכם". אשה זו הסבירה לנו את המשמעות של מקווה, לא העזתי להביט בחתני והוא לא בי. האשה מכפר חסידים הפרה את השתיקה: "בדגניה אין מקווה, אם אתם רוצים לקיים את המצווה תבואו כל חודש ואני אעזור לכם". כל הדרך מכפר חסידים לדגניה לא דברתי עם חתני, וחתני לא דבר איתי, שקענו במחשבות. כשהגענו לדגניה חתני הפר את השתיקה ואמר: "אם את מחליטה לשמור על צוואת אמך, אני מוכן לעזור לך".
החלק השני של הסיפור התרחש בבלינסון
חלק שני של הסיפור: בבלינסון באחד החדרים במחלקת לב שכבו שני אנשים, אחד חרדי מבני ברק והשני חבר קיבוץ ש24 שעות לא עזבו אותו מבקריו. כך ישבו לצידו אנשים מהחברה הבוהמית תל אביבית לצד חרדים אברכים ונשים עם כיסוי ראש. בגלל קהל המבקרים הרב שהיו לצידו לא היה אפשר לתקשר אתו. וכהגיע זמן ביקור הרופאים והאורחים המבקרים חלפו הלכו להם, פנה האיש החרדי לחברו לחדר הקיבוצניק ושאלו: "מי אתה? חברה מעניינת יושבת סביבך". ענה הקיבוצניק: "אני חבר קיבוץ דגניה לשעבר. הקיבוצניקים הם חבריי מהקיבוץ, החברה הבוהמית שאתה רואה אלו אנשים שאני עובד אתם כיום בתל אביב, אני עוסק באומנות. והחרדים שאתה רואה הם או בניי או בנותיי או חתניי או כלותיי".
נדהם החרדי: "אני לא מבין! אתה יהודי חילוני, כך נראים ילדים בקיבוץ דגניה???"…
השיב הקיבוצניק: "אוי, אל תאשים את קיבוץ דגניה, ילדיי קבלו חינוך חילוני טהור בדגניה. הבן הגדול מפקד בטייסת, הבן השני נווט באותה טייסת והבן השלישי נמצא בטירונות בחיל האויר. באו רבנים מסרו שיעורים, הבן המפקד ששמע את ההרצאות הביא את הנווט והטירון. הבנות למדו בתיכון ולפני שהגיעו לצבא, העבירו הבנים לבנות את המסר. מכל ילדי הקיבוץ דווקא הילדים שלי שמעו וחזרו בתשובה".
שאל החרדי: "איך אתה מסביר שדווקא הם חזרו בתשובה?".
השיב לו שכנו לחדר: "היינו אנשים חילוניים לכל דבר, אולם אתה יודע מה זה לילות של מלחמה? אתה יודע מה זה לילות של מסירות נפש? לעולם לא נגעתי באשתי עד שלקחתי אותה למקווה במקומות הקרובים לדגניה. אם הילדים שלי שמעו את ההרצאות וזה נכנס ללבותיהם זה בזכות המקווה של חמותי".
אשריהם ישראל!!!


הברכה שנתאחרה - סיפור על טהרת המשפחה
עודד מזרחי, בשבע
לביתו של הרב לוי ביסטריצקי, רבה של העיר צפת, נכנס אברך צעיר, חרדי. לדבריו , הגיע לאיזור במסגרת שירות מילואים. בפיו היה סיפור עצוב: הוא נשוי מספר שנים וטרם זכה לפרי בטן. הוא פקד את בתי כל הרבנים והמקובלים עליהם שמע; נשא תפילות בקברי צדיקים שונים - אך תוצאות אין. גם הטיפולים הקשים שעברו הוא וזוגתו לא הועילו. כמעט הם אמרו נואש. אחד הרבנים יעץ להם לפנות אל הרבי מליובאוויטש. "רק הוא יוכללהושיעכם", אמר. "יודע אני כי אתם משתייכים לזרם שונה, אך לרבי פונים יהודים מכל גווני הקשת. הוא עוזר לכולם. להפסיד - וודאי לא תפסידו ".
האיש התלבט ממושכות. הוא נמנע מלהשיח את לבטיו עם איש ידידיו, כי בחוג שלו , פנייה אל הרבי מליובאוויטש, לא היתה מקובלת, בלשון המעטה. בסופו של דבר, כאבו הרב ותקוותו לזכות לילדים גברו על היסוסיו. וכך, במסגרת נסיעת עסקים תמימה לניו-יורק , בלי ליידע איש פרט לאשתו, קבע תור ל"יחידות" אצל הרבי .
"יחידות" הינה פגישה בה מגיעים לשיא של התחברות אל הרבי. הרבי ואתה ביחידות . בארבע עיניים. פצעי הלב החבויים ביותר, מתגלים ונודעים לפני הרבי. גם מבלי להשיח עמו מילה עליהם. מ"יחידות", אפילו של דקות ספורות, יוצאים תמיד אחרת. מנוחמים , מבורכים, עם עצה מכוונת בכל תחום מבוקש, מעסקים ורפואה ועד למצוקות נפשיות ורוחניות. כל אחד בעניינו .
בשעת לילה מאוחרת, מצא מיודענו את עצמו ממתין בתור להתקבל ל"יחידות". הוא לא ידע הרבה אודות ההכנות המקובלות אצל חסידים, על המשמעות העמוקה אותה מייחסים ל"יחידות ", אך הוא ראה גם ראה את האנשים הממתינים ברצינות וכובד-ראש, ואת ההקלה ושמחה שהביעו פניהם בצאתם מן הקודש .
התור התקדם במהירות. הנה, הגיע זמנו להיכנס. מי יודע, הרהר, אולי אחרי שנים כה רבות של המתנה וציפיה, יתחולל הנס ...
הרבי הביט בו במבט רך ואוהב. הוא גולל את סיפורו העצוב: השנים הארוכות, הצער הרב, הריצה בין הרופאים, המקובלים, האדמו"רים, קברות הצדיקים. כשסיים, נשא את עיניו אל הרבי. קיווה כי תהיה בידו ברכה, אולי איזו סגולה מיוחדת שעדיין לא הוצעה לו .
אבל בפיו של הרבי היו מילים ספורות: "הקפד בצורה מלאה ומדוייקת על הלכות טהרת-המשפחה !".
הרבי השפיל את מבטו והאיש הבין כי פגישתו הסתיימה. הוא מצא את עצמו מחוץ לחדרו של הרבי, מאוכזב ונדהם. להקפיד על הלכות טהרת-המשפחה? - הרי אנחנו שומרי מצוות ומקפידים על קלה כבחמורה! האם הרבי רמז לי כי אינני מקפיד מספיק ?!
ככל שעברו הדקות, גאוותו הפגועה השתלטה עליו. הוא החליט לשמור על התקרית המביכה בסוד. `כמה טוב שלא סיפרתי לאיש על תוכניתי לפגוש את הרבי מליובאוויטש. הייתי עושה עצמי ללעג ולקלס`, חשב .
האיש חזר ארצה. השנים נקפו והוא טרם נפקד בילדים. כעבור זמן, היה בו האומץ לספר לקרובי משפחתו, כבתור בדיחה, על הביקור אצל הרבי שלא הועיל לו .
"וכך", מספר הרב ביסטריצקי, "הוא הגיע אלי. היתה זו שנת שמיטה ודרישות הכשרות המיוחדות מנעו ממנו לאכול במטבחו של הבסיס בו שרת. שלוש ארוחות ביום, כדבריו, מזונו כלל לחם יבש. בוקר, צוהריים וערב הוא ראה לנגד עיניו את הכיתוב על שקיות הכיכרים , `בהשגחת הרב לוי ביסטריצקי, רב העיר צפת`. רגליו הביאוהו אליי מתוך מחשבה שמא אוכל לעזור לו .
"שמעתי את סיפורו עד תום", המשיך הרב לספר. "שאלתי אותו האם באמת החל להקפיד יותר על הלכות הטהרה. הלה התפלא: `הרי למדתי את הנושא כאברך צעיר, בצורה יסודית , כמה וכמה פעמים. מן ה"שולחן ערוך" על מפרשיו ועד לספרי הפוסקים בני זמננו. מה כבר יכול להיות שאינני יודע? על מה ייתכן שאינני מקפיד?!`.
"עניתי לו כי הרבי יודע מה הוא מדבר. `אם הרבי אמר לך הוראה כה ישירה, ברור לי כי על אף לימודיך הרבים, קיימים פרטים בהם הנך נכשל. תן לי חמש דקות`, אמרתי , `ואמצא לך לפחות שלושה דברים בהם אתה מועד`.
"הייתי זקוק לשבע דקות", סיפר הרב בדייקנות אופיינית. "בסופן, הגענו לשנים-עשר (!) פרטים מפורשים ב`שולחן ערוך`, בהם נכשל "...
האיש היה המום! הוא פרץ בבכי עז. הרבי צדק בכל מילה! מה יעשה כעת? האם יוכל לתקן את המעוות? האם קיימת תקווה ?
"מילותיו של הרבי נצחיות", אמרתי לו בנועם. "תוקפן לא פג לעולם. בטוחני כי לאחר שתקיים את הוראתו של הרבי, אכן תזכה להתברך בילדים. אני מבקש", סיימתי בנימה בוטחת , "כי תודיע לי כשברכתו של הרבי תתקיים!".
כעבור מספר חודשים, קיבל הרב ביסטריצקי טלפון נרגש. "הברכה מתקיימת", אמר האיש באושר. "בבוא היום, אשמח לכבד את הרב להיות סנדק בברית-המילה !".
כיום האיש ורעייתו הינם הורים מאושרים לכמה ילדים, בזכות ברכתו הקדושה של הרבי .

אנרגיה הידראולית - סיפור על טהרת המשפחה
עודד מזרחי, בשבע
בחודש אלול לפני מספר שנים נסע הרב דוד אברהם ספקטור, מנהל מחלקת מקוואות ורב שכונת גבעת שרת בבית שמש, מירושלים לעירו. בדרך הרגיש עייפות ועצר בתחנת דלק במסילת ציון כדי להתרענן - לקנות שתייה ולנוח מעט.
הוא נכנס לקיוסק בתחנת הדלק, וערבי-נוצרי בשם שריף בא לקראתו ושמח מאוד לפגוש אותו. שריף הוא קבלן מסאסה הבקי בשיטות השונות של כשרות המקווה. הוא הזמינו לשולחן היחיד שהיה בקיוסק. הרב התיישב והחל לדבר עמו.
כעבור כמה דקות נכנס לקיוסק יהודי בגיל מבוגר למדי שהרב לא הכיר. שריף הכירו והזמין גם אותו לשולחן הקטן שלהם בקיוסק לשבת על הכסא הפנוי שנותר. שריף שאל לשלומו, ואז אותו יהודי התחיל לתנות את צרותיו בפניהם: אשתו חולת לב ויש לה בעיות רפואיות נוספות, ובנוסף לכל אין ביניהם שלום בית. הוא דיבר ללא הרף על צרותיהם עד שהערבי הצליח לעצור אותו ואמר לו:
"תשמע, יש כאן רבי, הוא יברך אותך!"
הרב שאל אותו מהיכן הוא, והלה סיפר שהוא מתגורר באזור הישן של בית שמש.
"אם כך", אמר הרב, "יש שם הרבה בתי כנסת, תיכנס לאחד מהם ותתפלל לקדוש ברוך הוא שישלח לאשתך רפואה שלמה ושיהיה שלום ביניכם".
ענה אותו יהודי:
"אני לא דתי וגם אשתי לא דתייה. אמנם אבי היה רב במרוקו והוא קבור בבית העלמין של בית שמש, אבל זה לא מתאים לנו להתפלל".
הוא המשיך לספר על צרותיו. אחרי כמה דקות לפתע אמר לו הקבלן הערבי:
"שאשתך תלך למקווה! תשאל את הרב, הוא יגיד לך שזה טוב!"
היהודי היה קצת מופתע מדברי הערבי, אבל אחרי כמה שניות התעשת וחזר בתוקף על עמדתו שאין עם מי לדבר ואין על מה לדבר.
השיחה התפתחה לכיוונים אחרים. לפני שנסע הרב לבית שמש התלבט בנפשו אם כדאי לחזור לנושא המקווה, ולבסוף התגבר ואמר:
"ביחס לצרות של אשתך. שמעת מה שאמר לך שריף. גם אני אומר לך שאשתך תלך למקווה החדש והמודרני שבנינו לאחרונה לידכם, והכל יהיה בסדר, גם מחלת הלב, גם שאר הבעיות הרפואיות שלה וגם שלום הבית ביניכם".
הם נפרדו בחום והרב שכח מכל המפגש המקרי ולא תאר לעצמו שיצא מזה משהו.

בחודש כסלו בשנה הבאה ניגש הרב ספקטור לאתר בניה של מקווה חדש בבית שמש כדי לדבר עם המהנדס. הלה רצה מיד להתחיל לדבר על המשך הבניה. הרב אמר לו: "מה קרה, כבר לא אומרים בוקר טוב?!", וניגש לעבר כל הנמצאים שם וברכם אחד-אחד ב"בוקר טוב". לבסוף הגיע לאדם שלא זכר מנין הוא מכירו ושאל אותו:
"מה תפקידך כאן?". האיש ענה:
"אתה לא זוכר אותי?! נפגשנו בתחנת הדלק במסילת ציון! ישבנו יחד עם שריף בקיוסק".
"אה! עכשיו נזכרתי", אמר הרב. לאחר מכן שוחח הרב עם המהנדס על העניינים שלשמם הגיע, ואותו איש עמד בצד והמתין בסבלנות לסיום שיחתם. לבסוף הרב נפנה אליו ושאל:
"מה שלומך ומה שלום אשתך?!", וכעבור רגע שאל ישירות: "האם היא הלכה למקווה?"
"בוודאי!", השיב האיש להפתעת הרב.
"האם היא הלכה פעם אחת?", הוסיף הרב לשאול.
"מה פתאום פעם אחת?!", קרא האיש, "היא הולכת מדי חודש! מאז שהיא הולכת למקווה אין לה עוד מחלת לב והרופאים לא מבינים מה קרה, וגם שאר הבעיות הרפואיות נעלמו ויש בינינו שלום ואהבה!"
"איך הצלחת לשכנע אותה?", התעניין הרב.
"בתחילה היא התנגדה", הודה האיש, "הלכתי לקברו של אבי הרב ז"ל ושפכתי את הלב במשך כמה שעות על צרותינו. יצאתי משם אדם חדש, וכאשר חזרתי פתאום היא הסכימה".
הרב נפרד מהאיש בהתרגשות והניגון "וטהר לבנו לעבדך באמת", התנגן בלבו. הוא הרהר לעצמו: כל זה בא מכוח הטהרה של מי המקווה, ובאמת גם היום, רוח א-להים מרחפת על פני המים, וכנראה ניתן לקבל אנרגיה חיובית אפילו מתחנת דלק וכל שכן ממקווה טהרה...

קישורים נוספים

אתרי טהרת המשפחה

  1. מקוה נט
  2. מאגר המקוואות • מקוה.נט
  3. כל מה שחשוב לך לדעת על מקוה
  4. עולם הטוהר
  5. המרכז הארצי לטהרת המשפחה
  6. חיפוש מקווה | המרכז לטהרת המשפחה (taharat.org.il)
  7. עמוד הבית - יועצות הלכה - נשמת (yoatzot.org)

מבוא ומוטיבציה לטהרת המשפחה

  1. הטבילה • מקוה.נט (mikve.net)
  2. שבילי טהרה: מצוות טהרה – גם במסירות נפש! - הידברות (hidabroot.org)
  3. טהורה את – ד"ר חנה קטן - טהורה את - על טהרה וטבילה ומה שבניהן - דברי שיר - תרבות יהודית איכותית (dshir.co.il)
  4. טבילה | yahadut (yahadut26.org)
  5. מבוא לדיני טהרת המשפחה - הרב דב טברדוביץ
  6. לשמור טהרת המשפחה – מה ייצא לי מזה?! 5 דברים שלא חשבת עליהם - הידברות (hidabroot.org)

סיפורים וחוויות

  1. סיפורים ממקווה.נט
  2. בכל מאודך – סיפורי טהרה מיוחדים: סיפורים על טהרה
  3. חוויית מקווה לאישה מודרנית לגמרי

נושאים הלכתיים

  1. ההדרה חדשה של תשובת הרמב"ם בעניין ספירת ימי נידה וזיבה על פי כתב ידו, ודיון במשמעותה / בן ציון אוריאל
  2. חומרת בנות ישראל בזמן הזה – אריה כץ
  3. האם צריכה לקחת כדורים הורמונליים כדי להיות בטהרה בחג הפסח
  4. טהרת יולדת – יפה מוסאי
  5. על קרבן יולדת - 762_27_82.pdf (beinenu.com)

סרטונים מחזקים

  1. טהרת המשפחה – סרטון הדרכה
  2. הרב זמיר כהן - סודה של טהרת המשפחה היהודית - הידברות
  3. 7 ילדים שלה זכו להיות כהנים גדולים, למה? - סיפורה של אישה גדולה - מדיה - וידאו (chabad.org)