Loading...

הקדמה

כדי לגשת אל הקודש, להתקרב אל המקדש, ולזכות להתקרב לעבודת המקדש, נדרשת הכנה, הכוללת הכנה רוחנית וגם הכנה פיזית. ההכנה הפיזית, היא קידוש הגוף מכל טומאה, והעברת האדם למצב של טהרה. נושא הטומאה והטהרה הוא כולו מהחוקים שחוקק ה' בעולמו. אנו יכולים להבין רמזים מעולמות רוחניים אלו, וללמוד להכיר את חוקיהם, אך עומק הדברים טמון במעשה בראשית וכפי שאמר שלמה המלך עליו השלום על הלכות פרה אדומה: "אמרתי אחכמה והיא רחוקה ממני".
מסביר הרמב"ם (מורה נבוכים, חלק ג' פרק ל"ג), שמעשה הטהרה הפיזית מגיע עם טהרה רוחנית ושמירה על מעשים מתוקנים, כלומר, יחד עם הנקיון הפיזי, מוכרח לבוא הנקיון הרוחני, מכל חטא ועוון, ורק אז יוכל להתקרב אל המקדש. כמו כן, כותב עוד הרמב"ם (שם, שם, פרק מ"ז), שמטרת ריחוק כל סוגי הטמאים מהמקדש היא כדי להביא להתפעלות האדם כשהוא מגיע אל הקודש. ומפרט הרמב"ם, שכך היא נפש האדם: "וכל דבר נכבד כשיתמיד האדם לראותו יחסר מה שבנפש ממנו, וימעט מה שהיה מגיע בגללו מן ההתפעלות, וכבר העירו חכמים על זה, הוקר רגלך מבית רעך, ומפני שהיתה זאת הכונה, הזהיר השי"ת הטמאים מהכנס למקדש עם רוב מיני הטומאות, עד שכמעט לא תמצא אדם טהור... ואפילו הטהור מאלו הטומאות לא הותר לו להכנס למקדש עד שיעריב שמשו... ויהיה כל זה סבה להתרחק מן המקדש ושלא ידרכו בו בכל עת... כבר ידעת לשונם אין אדם נכנס לעזרה לעבודה אפילו טהור עד שהוא טובל (יומא ג מ"ג). והנה במעשים הללו תתמיד היראה, ותושג ההתפעלות המביאה לכניעה שהיא המטרה."
ובדרך דומה מסביר גם רס"ג את העניין (אמונות ודעות, ג, ב): "ומתועליות הטומאה והטהרה, כדי שישפל האדם בעיני עצמו מעצמו, ושתחבב עליו התפלה לאחר הפסקתה כמה ימים, ושיכבד בעיניו הקודש לאחר שנמנע ממנו זמן מסויים, וכדי שיתן את לבו ליראה..."
ישנם סוגים שונים של טומאות, שהמשותף בכולם הוא מצב הקשור לאיבוד חיות, מצב שבו הגוף כנוע לכוחות הטבע, או קרבה לאדם או למקום שבו היה מצב כזה. רבי יהודה הלוי (הכוזרי, מאמר שני), מסביר שטומאות הגוף השונות, הצרעת והזיבות, תלויות בטומאת המת, כי המוות הוא ההפסד היותר גדול, והאיבר המצורע חשוב כמת, וכן שכבת הזרע הנפסדת מהגוף, שיכול היה להתהוות ממנה אדם, הפסדה הוא היפך לסגולת החיות. ומסביר רבי יהודה הלוי, שאת ההפסד הזה של הטומאה, בגלל עדינותו, מרגישים רק בעלי הרוחות העדינות והנפשות האצילות, הדבוקות בה', וגם ישנם אנשים שמרגישים כובד בנפשם כל עוד לא נטהרו מטומאתם. ולמעשה, רובנו מתבלבלים אחרי שהות בבתי עלמין ובקרבת המתים ובבית שיש בו מת, וככל שאדם יותר עדין, כך יחוש בכך יותר. וגם צרעת הבית והבגד, היא סימן להתרחקות אור השכינה מאותו אדם, ולכן מהווה סימן טמאה.
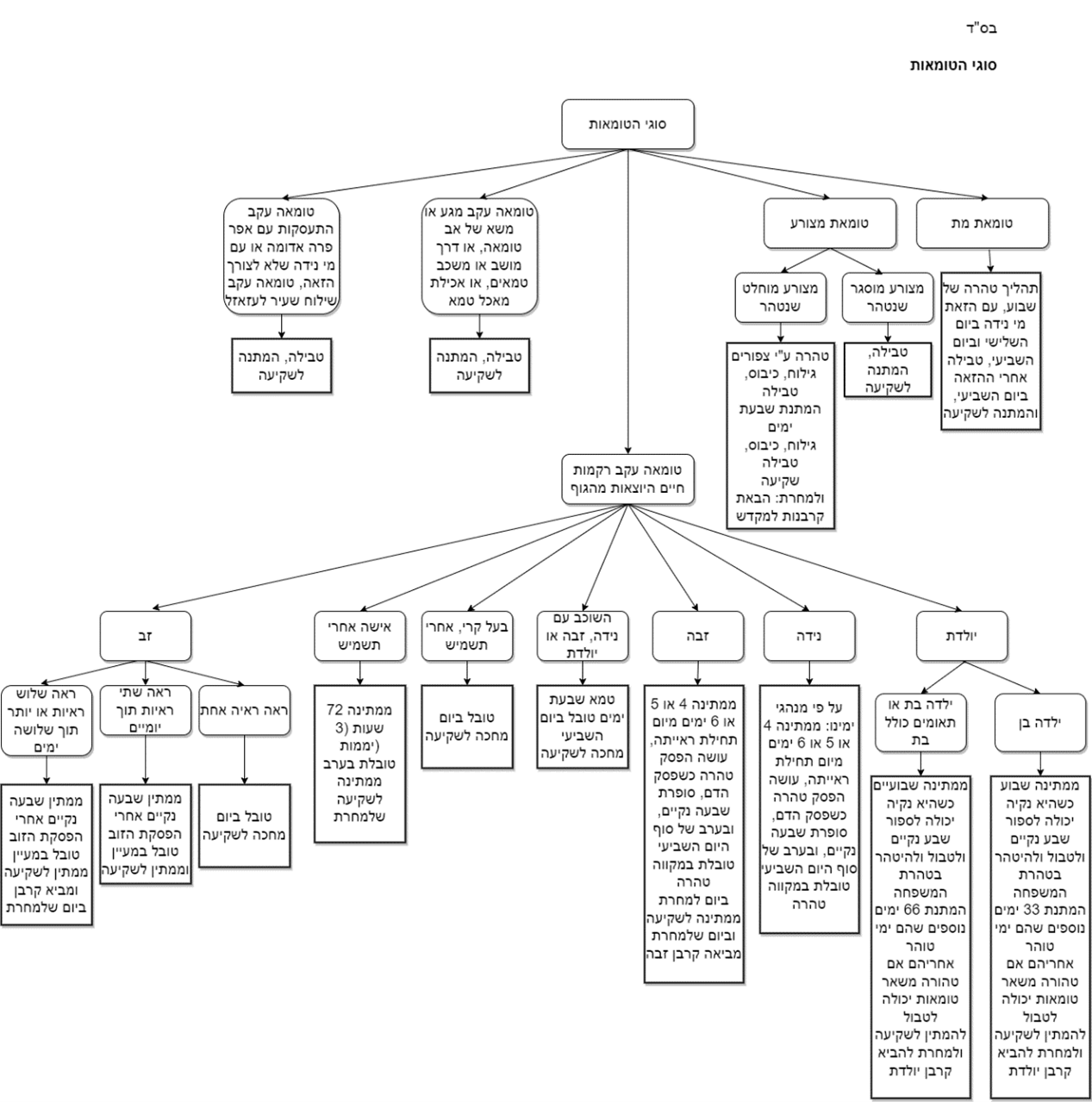
ובאופן כללי, במקום שהיתה בו קדושה, כשהקדושה נעלמת, מחליפה אותה טומאה, וככל שהקדושה היתה גדולה יותר יותר, כך הטומאה התופסת את מקומה חזקה יותר, משפיעה יותר על אחים, ודורשת תהליך יותר מורכב כדי להיטהר ממנה. וכך המת, שהנשמה יצאה מתוכו, הוא אבי אבות הטומאה, ואישה, שהתינוק יצא ממנה, נטמאת לתקופה, וגם אישה שהגיע זמן המחזור החודשי שלה, כלומר, פוטנציאל החיות יצא מתוכה, נטמאת וצריכה תהליך כדי להיטהר. כמו כן זרע החיים של הגבר, כשהוא יוצא החוצה, הוא מטמא. מצורע, שחלק מעור בשרו מת, טמא, וזקוק לתהליך טהרה ארוך, וכל הטמאים שפורטו כאן, גם יכולים לטמא אחרים הקרובים אליהם, בכל מיני מצבים המפורטים בהמשך. כמו כן, גם נבלת בעל חיים, או נבלת אחד משמונה שרצים שפורטו בתורה, מטמאת, והמפליא מכל הוא שגם מי אפר פרה אדומה, הקרויים מי חטאת, והמטהרים את טמאי המת, הנושא אותם או הנוגע בהם שלא לשם הזיה, נטמא, וגם העוסקים בהכנת הפרה נטמאים תוך כדי כך.
יוצא איפה, שמצב של טהרה הוא מצב המחבר נקיון פיזי, והתנתקות מעולם החומר, ביחד עם ניתוק פיזי מאנשים אחרים שאינם נמצאים בטהרה זו, ורק במצב טהרה זה, יכול האדם לקרב אל הקודש. וכותב הרמב"ם (שם, שם, שם) כך: "ומפני שאי אפשר שלא ישגה אדם מישראל ויכנס למקדש טמא או יאכל קדשים והם טמא... ציוה מפני זה להקריב קרבנות שיכפרו על טומאת מקדש וקדשיו.". כלומר, מכיוון ששמירת הטהרה היא כל כך מורכבת, לכן ציווה ה' להקריב שעיר עזים אחד לחטאת כחלק מקרבן מוסף, בכל מועד שבו עם ישראל קרב אל הקודש, משום טומאת מקדש וקודשיו.
תהליך הטהרה מהטומאה, הוא מפורט ומדוקדק. כדי להיטהר מטומאת מת, צריך לקבל הזאה של אפר פרה אדומה, פעמיים, במהלך שבוע, וכדי להיטהר מטומאת צרעת, התהליך אף מורכב יותר ודורש מעורבות של כהן לאורך כל שלבי הטומאה והטהרה של המצורע. טומאות בעקבות גורם חיים שיצא מהגוף, טהרתם בתהליך המורכב מנקיון וטבילה, והמשותף לכל סוגי הטומאה, שבכולם, טבילה היא מרכיב חיוני, וגם כשהאדם כבר טהור, הוא טובל פעם נוספת, לתוספת טהרה, לפני הכניסה למקדש.
ונסיים ונאמר, שעם כל הגדרים והסייגים העומדים לפנינו, והמחזקים את יראתנו מפני הבית הגדול והנורא שנקרא שם ה' עליו, יחד עם זה חשוב להדגיש את יסוד האהבה, אהבת ה' אלינו, והוא השוכן איתנו בתוך טומאתנו, וכך מובא במדרש רבה (שמות ט"ו ו): "אמר רבי שמעון גדולה חיבתן של ישראל שנגלה הקב"ה במקום עבודה זרה ובמקום טנופת ובמקום טומאה בשביל לגאלן, משל לכהן שנפלה תרומתו לבית הקברות, אמר מה אעשה, לטמא את עצמי אי אפשר ולהניח תרומתי אי אפשר, מוטב לי לטמא את עצמי פעם אחת וחוזר ומטהר, ולא לאבד את תרומתי. ".


הלכות טהרה במספרים

7

ימי היטהרות מטומאות קשות

40

סאה נפח של מקוה טהרה כשר לטבילה

10

דרגות של קדושה

3

דרגות של שילוח טמאים


טהרה כהלכתה

מערכת הטומאה והטהרה היא מערכת מפורטת ומסועפת ביותר. ספר תמציתי המסכם את דיני הטומאה והטהרה לסוגיהם הוא הספר שערי הלכה של הרב עזריה אריאל שליט"א. (עזריה אריאל, שערי הלכה). בהמשך חלק זה אנו מפרטים את הנושאים השונים הקשורים לטומאה וטהרה, כולל סוגי הטומאה השונים, תהליך ההיטהרות מהטומאות לסוגיהן, תהליך המעבר של טומאה מאדם או עצם אחד לאדם או עצם אחר, וכן סוג הקדושה הנדרשת למטרות שונות. כאן בפרק זה ננסה להגדיר את המושגים הבסיסיים והכללים הבסיסיים המשותפים לטומאות השונות, ועבור כל נושא לתאר היכן הוא מפורט בהמשך חלק זה.
המצב הרגיל של האדם יכול להיות מצב של טומאה, מסיבות שונות. בימינו, כולנו נחשבים טמאי מתים. הטומאה אינה מונעת מהאדם לחיות את חייו. סוגי הטהרה הקיימים בימינו הם: טהרת המשפחה, כאשר אישה נטהרת מטומאתה ע"י הפסק טהרה, שבעה ימי נקיים, וטבילה במקווה טהרה בלילה שאחרי תום שבעה נקיים, וכך היא טהורה לבעלה, וכן, טבילת עזרא, הנוהגת לגברים כדי לטהרם מטומאת קרי, ועזרא תיקנה להלכה, שלא יתפלל אדם ולא ילמד תורה בלי להיטהר, אך אחרי החורבן בוטלה תקנה זו, ואמנם עד היום, נוהגים חסידים ואנשי מעשה בטבילת עזרא מדי יום ביומו.
ובעידן שבו בע"ה בקרוב יהיה בית המקדש עומד על תילו, הרי ישנן מערכות רבות נוספות של טומאה וטהרה, שיש לשמור ולהיזהר בהם, למטרות הקשורות לבית המקדש, כאשר המטרות השונות הן על פי המשורטט בשרטוט הבא:

מחנות הטהרה

המחנות שהוגדרו מדאוריתא, כדרגות של קדושה שיש להרחיקם מטומאה, הם: מחנה ישראל, מחנה לויה, ומחנה שכינה, וכך נאמר:
וַיְדַבֵּ֥ר ה' אֶל-מֹשֶׁ֥ה לֵּאמֹֽר: צַ֚ו אֶת-בְּנֵ֣י יִשְׂרָאֵ֔ל וִֽישַׁלְּחוּ֙ מִן-הַֽמַּחֲנֶ֔ה כָּל-צָר֖וּעַ וְכָל-זָ֑ב וְכֹ֖ל טָמֵ֥א לָנָֽפֶשׁ: מִזָּכָ֤ר עַד-נְקֵבָה֙ תְּשַׁלֵּ֔חוּ אֶל-מִח֥וּץ לַֽמַּחֲנֶ֖ה תְּשַׁלְּח֑וּם וְלֹ֤א יְטַמְּאוּ֙ אֶת-מַ֣חֲנֵיהֶ֔ם אֲשֶׁ֥ר אֲנִ֖י שֹׁכֵ֥ן בְּתוֹכָֽם:
(במדבר ה, א-ג)
השרטוט הבא מתאר את המחנות השונים ומי משולח מכל אחד מהם.

ולמעשה, חז"ל הגדירו 11 אזורים של קדושה (כלים א ו), והם מתארים במדויק את הטהרה הנדרשת בכל אזור. נתאר מתוך כללים אלו את מה שקשור להלכות טומאה וטהרה:
בעיר מוקפת חומה שבארץ ישראל: לא יכולים המצורעים לשהות, ואי אפשר להחזיר מת שכבר יצא מהעיר.
בתוך הר הבית: יש להיטהר מכל הטומאות היוצאות מן הגוף: אין זבים וזבות, נידות ויולדות נכנסים לשם.
החיל: בנוסף לאלו, אין גוי וטמא מת נכנסים לשם.
עזרת נשים: בנוסף לאלו, אין טבול יום (טבל לטהרתו אך עדיין לא היתה שקיעה) נכנס לשם.
עזרת ישראל: בנוסף לאלו, אין מחוסר כיפורים (שכבר טבל, וכבר היתה שקיעה, אך עדיין לא הביא את קרבנותיו להשלמת טהרתו) נכנס לשם.
ובפירוט יתר דרגות הקדושה, מתארים חז"ל מה מותר ומה אסור באזורי הקדושה השונים.
בימינו, יש הטוענים שיודעים במדויק היכן האזור של החיל, שממנו והלאה אין לנו רשות להיכנס כל עוד אני טמאי מת, ויש הטוענים שבגלל ריבוי המחלוקות ואי הוודאות, אין אפשרות לקבוע באופן חד משמעי היכן האזור של החיל שסביב העזרות, ולכן, כיוון שכולנו טמאי מתים, חוששים להיכנס שם, כדי לא להיכשל בכניסה לאזור שנדרשת בו טהרה מטומאת מת.

האזורים השונים בהר הבית

ובפירוט יתר דרגות הקדושה, מתארים חז"ל מה מותר ומה אסור באזורי הקדושה השונים. בימינו, יש הטוענים שיודעים במדויק היכן האזור של החיל, שממנו והלאה אין לנו רשות להיכנס כל עוד אני טמאי מת, ויש הטוענים שבגלל ריבוי המחלוקות ואי הוודאות, אין אפשרות לקבוע באופן חד משמעי היכן האזור של החיל שסביב העזרות, ולכן, כיוון שכולנו טמאי מתים, חוששים להיכנס שם, כדי לא להיכשל בכניסה לאזור שנדרשת בו טהרה מטומאת מת. מהשרטוט הבא, של בית המקדש, אנו רואים שהאזור שסביב החומות החיצוניות, הוא החיל, אליו כבר לא יכול טמא מת להיכנס. אזור עזרת הנשים, יכולים להיכנס אליו מחוסרי כיפורים אך לא טבולי יום, והאזור משער ניקנור ומערבי, הוא עזרת ישראל, המזבח וההיכל, אליו גם מחוסר כיפורים לא יכול להיכנס, ולכן אדם המביא קרבן להשלמת טהרתו, עליו לעמוד מחוץ לשער ניקנור.

סוגי הטומאות

ובפירוט יתר דרגות הקדושה, מתארים חז"ל מה מותר ומה אסור באזורי הקדושה השונים.
בימינו, יש הטוענים שיודעים במדויק היכן האזור של החיל, שממנו והלאה אין לנו רשות להיכנס כל עוד אני טמאי מת, ויש הטוענים שבגלל ריבוי המחלוקות ואי הוודאות, אין אפשרות לקבוע באופן חד משמעי היכן האזור של החיל שסביב העזרות, ולכן, כיוון שכולנו טמאי מתים, חוששים להיכנס שם, כדי לא להיכשל בכניסה לאזור שנדרשת בו טהרה מטומאת מת.
מהשרטוט הבא, של בית המקדש, אנו רואים שהאזור שסביב החומות החיצוניות, הוא החיל, אליו כבר לא יכול טמא מת להיכנס. אזור עזרת הנשים, יכולים להיכנס אליו מחוסרי כיפורים אך לא טבולי יום, והאזור משער ניקנור ומערבי, הוא עזרת ישראל, המזבח וההיכל, אליו גם מחוסר כיפורים לא יכול להיכנס, ולכן אדם המביא קרבן להשלמת טהרתו, עליו לעמוד מחוץ לשער ניקנור.
יש לשים לב שהרבה מהטמאים, כולל טמאי המת, המצורעים, והטמאים בגלל יציאת כח החיים מגופם, הם גם אבות טומאה, המטמאים אחרים במצבים שונים. בפרקים הבאים, נתאר כל סוג של טומאה בפני עצמו, כולל אופן ההיטמאות, אופן ההיטהרות, והמותר והאסור במצבים השונים.
באופן כללי ניתן לומר שהאדם יכול להיות באחד מהמצבים הבאים:
טמא בטומאה כלשהי (כאשר במצורע, גם מצב זה מורכב מכמה תתי מצבים), טבול יום אחר שטבל לטהרתו אך עדיין לא היתה שקיעה, מעורב יום אחרי שקיעת החמה, ובמקרים מסוימים מחוסר כפרה עד קרבן שעליו להביא, ואז טהור, אחרי הבאת הקרבן המשלים את טהרתו. בטומאות הקלות יותר, מיד אחרי שקיעת החמה האדם נטהר לחלוטין, ובטומאות המורכבות יותר, גם תהליך הטהרה מורכב יותר, כפי שמתואר בתרשים לעיל וכפי שנרחיב בפרקים הבאים.

סודות הטהרה

חכמי הקבלה והחסידות מסבירים לעומקם את עניין הטומאה, ההרה והקדושה. הרמח"ל (דרך ה' חלק ג, ב, ט), מסביר את מציאות הטוב והרע בעולם: ה' שם בעולם קדושה וטומאה. קדושה היא קירבה אל ה' יתברך, וטומאה היא ריחוק מה' יתברך. והקרבה והריחוק מגיעים דרך כוחות רוחניים שה' ברא, יש כוחות רוחניים של קדושה, ויש כוחות טומאה, שמהם יושפע חושך וזוהמה, הגורמים ריחוק לקדושה והסתרת אור ה' יתברך. ולכן מגדיר את הטומאה כהיפך הקדושה.
וכמו שלכוחות הקדושה יש השפעה על האדם, כך גם לכוחות הטומאה (דרך ה', חלק ג, ב, ט): כמו שיכול האדם להשיג הארה והשכלה ורוח הקודש שלא כדרך הטבע, כך יכול האדם להמשיך חלילה חושך ועכירות ורוח טומאה שלא כדרך הטבע, והוא טומאת הכישוף והדרישה אל המתים, שהרחיקה התורה מהם, והם הריחוק הגדול ביותר מהקב"ה, והיפך הדביקות בו ממש. אבל כוחות הטומאה, למעשה גם הם פועלים רק לפי מה שה' מאפשר להם (דרך ה' חלק ד, ד, ה), וגם השיעור של החושך, הוא לפי מה ששיערה החכמה העליונה, שהוא נאות לפי הנרצה בעולם ומצבו, כך שלא תשלוט הטומאה כל כך שיטמא העולם לגמרי ויתקלקלו הבריות, אחרת צריך היה העולם כולו להימחות כמו שקרה בזמן המבול, אבל יש בכוחם של כוחות הטומאה להטעות את בני האדם (דרך ה', חלק ד, ד, ט), בכך שישפיעו עליו השפעות רוחניות שיבלבלו אותו, בין אם השתדל להתחבר לכוחות אלו, או שלא השתדל לכך, ולכן זקוק האדם לתמיכה והדרכה בעליתו המוסרית.
ובהקשר זה של כוחות הטומאה, מפרט ספר העיקרים (מאמר ג פרק ח) את הכוחות שיש לצד הטומאה, שמהם הרחיקה אותנו התורה, ואמרה "כי תועבת ה' אלקיך כל עושה אלה (דברים י"ח), כי ה' יתברך קדוש ומשרתיו קדושים וטהורים, ראוי שיתרחקו מכל הדברים המגיעים מצד רוח הטומאה, ולכן אסרה התורה על הטמא להיכנס למקדש, כי רוח הטומאה היא סיבה להסתלקות רוח הקודש מן המקדש, וכוחות טומאה הרי הם מרחיקים את האדם משלמותו.
מצאנו למדים, שהטומאה היא המשכת כוחות שליליים על האדם, והטהרה היא הסרת כוחות אלו: למעשה, הטומאה היא כח שלילי הנכנס לתוך מקום פנוי ומרחיק אותו מהחיבור לשורשו, ולכן, ככל שהכלי הכיל יותר קדושה, כך כשהקדושה יוצאת, הכלי נטמא יותר, וכפי שכותב הרקנטי (חקת ע"ז): "כי בראות רוח הטומאה כלי טהור פנוי מהרוח הקדושה, אז באה ושורה בו", והטהרה היא תיקון והרחקת הטומאה, באמצעות החזרת הדבר לשורשו ולמהותו הרוחנית, וזה יסוד כללי הטומאה והטהרה לסוגיהם.
השל"ה הקדוש מפרט שיש טומאה הצריכה טהרה בשלושה עניינים: טומאה רוחנית, טומאה גשמית, וטומאה אמצעית שהיא רוחנית וגשמית. טומאה רוחנית היא טומאה השורה על הידיים, וסרה בנטילה. טומאה ממשית, היא טומאה היוצאת מגופו, וטומאה ממוצעת, כגון מגע והסטת נבלות, ומגע שרצים, וטומאת מת, שהאדם נטמא כיוון שנגע בטומאה מעשית, אבל הטומאה לא דווקא בו ממש. וראוי לאדם להיות טהור, ולהרחיק את עצמו מהטומאה בכל מה שאפשר, ואשרי אדם המרגיל את עצמו תמיד בטבילת מקווה, שאז נזהר מכמה טומאות, והבא להיטהר מסייעין בידו. ובנוסף יש גם דבר רביעי, שאינו מצריך טהרה, אבל הוא מלוכלך ומטונף, שאמרה התורה, והיה מחניך קדוש.
כותב הרמח"ל (מאמר העיקרים בתורה ובמצוות), שבמעשי האדם שם הקב"ה כח לעורר את השורשים העליונים, שיהיו ממשיכים את אור שפע קדושת ה' יתברך, או את הזוהמה והטומאה: המצוות שהאדם עושה ממשיכות את הקדושה, והעבירות, ממשיכות את הזוהמה, ומי שהרבה להיטמא בזוהמה, נידבק בה ונידחה מן הקדושה, וכך האדם בכח מעשיו יכול לתקן את כל הבריאה דרך המשכת קדושה אליה, או חלילה לקלקל אותה ולהמשיך את הכוחות השליליים.
שלושה סוגי טומאה יש, המשולחים משלושה מחנות: מצורע משולח ממחנה ישראל, זב משולח ממחנה לויה, ומת משולח ממחנה שכינה, ומסביר ר' צדוק (חלק ג דובר צדק עמוד כה) שהם כנגד שלושה מידות שליליות: קנאה, תאווה וכבוד. המצורע, מעשיו היו תולדות הקנאה, ולכן משולח ממחנה ישראל, כי אין זה ממידת ישראל, שהם רחמנים וגומלי חסדים. הזב, הוא המתאווה, ומשתלח ממחנה לויה, שהיא הממוצע וההבדל שבין קודש לקודש, ובכל מקום שאתה מוצא גדר ערוה שם אתה מוצא קדושה, שעניינה ההבדל וההפרשה מהתאוות. וטומאת מת, היא כנגד הכבוד, כמו שכתוב "אין שלטון ביום המוות", המיתה היא תכלית העדר הכבוד, וטמא מת משולח ממחנה שכינה, כי אין כבוד לפני ה' יתברך. וכיוון שכל טומאה היא מצד חסרון בנפש (חלק ד מחשבות חרוץ עמ' ל"ז), לכן הטהרה היא תיקון מידות אלו.
ומסביר ר' צדוק (פרי צדיק פרה ז), שטומאת צרעת, שבאה על לשון הרע, שהוא משנאת הבריות, היא כנגד קליפת עשיו, וטומאת זיבה, שבא על ידי תאוה, היא כנגד קליפת ישמעאל שהוא חמדות ואהבות זרות, וטומאת מת, כנגד קליפת הגאוה והכבוד, והוא שורש הסתת הנחש, שאמר "והייתם כאלקים", ומשלוש קליפות אלו, של עשיו, ישמעאל והנחש, הסתעפו ג' העבירות החמורות, שפיכות דמים, גילוי עריות, ועבודה זרה. וטומאת נבלה ושרץ, שאינה בגוף האדם, היא כנגד אדם שיש בידו עבירה, ומתוודה, ואינו חוזר בו, שהוא כטובל ושרץ בידו. ועל ידי טהרת הלב מהיצר הרע, על ידי זה יתבטלו כל הטומאות הבאות על ידי יצר הרע והקליפות, וטהרת פרה, שמטהרת את ישראל מכל שורש קלקול הנחש, מראה שיש טהרה לכל הטומאות, כולל טהרה מטומאת מת הנמשכת בעטיו של נחש, למרות שאין הדבר מושג בשכלנו, אלא הוא דרך חוקה. (חלק ד מחשבות חרוץ עמ' ל"ז), וקדושת שלושת האבות היא כנגד ביטול שלושת הקליפות והטומאות: אברהם אבינו ע"ה היה אוהב הבריות, וכנגד קליפת הקנאה. יצחק: כנגד קליפת התאווה, שעל ידי הפחד מה' ניצול מכל תאווה, ויעקב: כנגד קליפת הגאווה והכבוד, שהיה שפל בעיניו.
המהר"ל (גבורות ה' פרק כ"ז) מדגיש ואומר שהטומאה מגיעה מכוחות חיצוניים ולא פנימיים, והטהרה מגיעה ממקום עליון נסתר. ולכן כשמשה רבנו שם את ידו אל "תוך חיקו", היא נטהרה מצרעתה. הטומאה שולטת באדם רק בחוץ ולא בנסתר, כי בנסתר הכל טהור, ולכן בית הסתרים אינו מטמא. והידיים והרגליים צריכים טהרה נוספת, על ידי הכהנים בכיור שבחצר המקדש, כיוון שהידיים מתפשטות לחוץ יותר משאר האיברים, ושולטת בהן טומאה, והרגליים גם הם כאילו יוצאים מהאדם ולכן שייך בהן טומאה (נתיב העבודה ט"ז). כמו כן מבדיל המהר"ל בין פחיתות לבין טומאה: טומאה היא נבדלת ומרוחקת, ולכן הטמא אסור בכניסה למחנה שכינה, אבל הפחיתות, היא פחיתות בלבד. הטומאה והפחיתות הם הדין של האדם אחר מיתתו, והטומאה היא היפך האדם, כי נשמת האדם טהורה, כמו שאמרו חז"ל: "נשמה שנתת בי טהורה היא". ולכן הטומאה היא היפך הנשמה (נצח ישראל ה).
האלשיך הקדוש (בראשית יא א) מגדיר את הקדושה כאחדות, ואת כוחות הטומאה כמבטאות את עולם הפירוד. נשמות ישראל הן מהקדושה, ולכן הם גוי אחד, ונפשות עכו"ם הם מהחיצוניים, ומתייחסים לריבוי. כשישראל עושים רצונו של מקום, ניתן השפע לישראל, ומתמציתם נהנה העולם כולו, וכשאין עושים כן, להיפך, ונגרם חלילה צער לשכינה. וכך כותב גם הרמח"ל (מאמר הגאולה), שכוחות הטומאה הם פרודים, מפני הדין הקשה המתגבר בהם, ולא נמצא ביניהם אהבה ואחוה ולא ייחוד כלל, אלא כשהם מתחזקים לפעול, לא יצא מהם אלא מריבות ומדנים, וכך נאמר בתהילים (צ"ב י) "יתפרדו כל פועלי אוון", וכן נאמר "עת מלחמה ועת שלום", כי במקום ששם השלום בקדושה, שם המלחמה בטומאה. ומסביר השפת אמת (במדבר, חוקת, תרל"ד), שהטהרה היא נקיון: שלא להתלכלך במעשים שמביאים לידי טומאה ומביאים ביטול לאחדות, ועל ידי הטהרה מראה הקב"ה שאין דבר נפרד, כי על ידי ביטול הטומאה, חוזרים לטהרה, והיא ראיה על אחדותו יתברך.
שמירת הטהרה, היא המרוממת את האדם מעל ההיבט של כוחות הטבע, מחברת אותו אל הקדושה, ומביאה אותו לידי יראת הרוממות בקרבו אל הקודש. מסביר בעל ספר החינוך (מצווה שס"ב), שהטומאה מחלישה את כח הנפש ומפריד בינה לבין השכל העליון השלם, והיא מופרדת עד שתיטהר, ולכן איש המלוכלך בטומאה, אין זה ראוי שיכנס למקום קדוש וטהור שרוח ה' נמצאת שם.

ההשפעה הרוחנית של הטהרה

הרב הירש (ויקרא י"א) מתייחס להיבט החינוכי של דיני טומאה וטהרה, וכך הוא כותב:
האדם החי, אין הכפיה הגופנית שולטת בו: הוא בעל טבע אלוקי השולט בעצמו בחירות, וכך יכול לקיים את התפקיד המוסרי של חייו. והטומאה גורמת לפגיעה מוסרית באדם ושוללת את חירותו הרוחנית.
בפרט, האדם חופשי מכל כפיית ההכרח הגופני, והוא מנהיג את גופו בחירות אלוקית כדי לקיים את מצוות תורת המוסר, ואלו האמיתות שיש להחדיר אותן לתודעת האדם החי.
המוות מזכיר את תמוטת האדם ואת כניעתו לכוחות הטבע:
טומאת גוויות מתייחסת למוסריותו של הגוף: והיא נגרמת על ידי אכילת מזון העוכר את טוהר הגוויה
טומאות היוצאות עליו מגופו: הם מראים את מות החירות המוסרית בעיצומם של החיים
נגע צרעת: מחלה, המורה על רקבון פנימי הפורץ כלפי חוץ, ובאה כתוצאה מגזירה אלקית מיוחדת,
ואילו האדם חייב לזקוף את קומתו – בעיצומו של העולם הגופי: עליו להתגאות בחירותו החיה, ועליו לחסן עצמו כנגד התורה המטאריאליסטית החותרת תחת כל מוסריות, והדולה את חכמתה ממצאי הגופות.
ועל הטבילה וביאת השמש, כותב הרב הירש, שהן מנתקות את הקשר שבין הטמא לבין רשות הטומאה, מבחינת מקום ומבחינת זמן, ומרימות אותו חזרה לתפקידו המוסרי: ולכן פירוש המילה "נטלא" – הרמה.
וכך מסיק הרב הירש על משמעות נטילת ידים לסעודה:
עלינו להעלות את סעודתנו מתחום ההנאה הגופנית החושנית, ולשוות לה אופי של מעשה אנושי קדוש. אכן, הקידוש המוסרי של כל מעשה גופני – הוא תנאי ראשון לקידוש החיים בישראל.
יונתן (הידברות) מביא חמישה כללים כדי לשמור על הטהרה: לשמור על טהרת הגוף והבגדים, לשמור על טהרת המקום בו האדם מתפלל, לומד או מברך, להתפלל על הטהרה בברכת "מעין שלוש", להקפיד על נטילת ידיים כדין, לטבול במקווה טהרה וכך הרי הוא כתינוק הנולד מחדש, ולהתבונן לפני כל מעשה: וכדברי המסילת ישרים: "להכין עצמו מה הוא הולך לעשות ולפני מי הוא הולך לעשות". הקפדה כללים האלו מאפשרת לאדם לשמור על טהרתו, וכך לדבוק בה' יתברך ולזכות אי"ה להשראת שכינה.

עיקרי ההלכות והנהגות מעשיות


מסכת כלים א, ו-ט
עֶשֶׂר קְדֻשּׁוֹת הֵן:
• אֶרֶץ יִשְׂרָאֵל מְקֻדֶּשֶׁת מִכָּל הָאֲרָצוֹת. וּמַה הִיא קְדֻשָּׁתָהּ, שֶׁמְּבִיאִים מִמֶּנָּה הָעֹמֶר וְהַבִּכּוּרִים וּשְׁתֵּי הַלֶּחֶם, מַה שֶּׁאֵין מְבִיאִין כֵּן מִכָּל הָאֲרָצוֹת:
• עֲיָרוֹת הַמֻּקָּפוֹת חוֹמָה מְקֻדָּשׁוֹת מִמֶּנָּה, שֶׁמְּשַׁלְּחִין מִתּוֹכָן אֶת הַמְּצוֹרָעִים, וּמְסַבְּבִין לְתוֹכָן מֵת עַד שֶׁיִּרְצוּ. יָצָא, אֵין מַחֲזִירִין אוֹתוֹ:
• לִפְנִים מִן הַחוֹמָה מְקֻדָּשׁ מֵהֶם, שֶׁאוֹכְלִים שָׁם קָדָשִׁים קַלִּים וּמַעֲשֵׂר שֵׁנִי.
• הַר הַבַּיִת מְקֻדָּשׁ מִמֶּנּוּ, שֶׁאֵין זָבִים וְזָבוֹת נִדּוֹת וְיוֹלְדוֹת נִכְנָסִים לְשָׁם.
• הַחֵיל מְקֻדָּשׁ מִמֶּנּוּ, שֶׁאֵין גּוֹיִם וּטְמֵא מֵת נִכְנָסִים לְשָׁם.
• עֶזְרַת נָשִׁים מְקֻדֶּשֶׁת מִמֶּנּוּ, שֶׁאֵין טְבוּל יוֹם נִכְנָס לְשָׁם, וְאֵין חַיָּבִים עָלֶיהָ חַטָּאת.
• עֶזְרַת יִשְׂרָאֵל מְקֻדֶּשֶׁת מִמֶּנָּה, שֶׁאֵין מְחֻסַּר כִּפּוּרִים נִכְנָס לְשָׁם, וְחַיָּבִין עָלֶיהָ חַטָּאת.
• עֶזְרַת הַכֹּהֲנִים מְקֻדֶּשֶׁת מִמֶּנָּה, שֶׁאֵין יִשְׂרָאֵל נִכְנָסִים לְשָׁם אֶלָּא בִשְׁעַת צָרְכֵיהֶם, לִסְמִיכָה לִשְׁחִיטָה וְלִתְנוּפָה:



מתוך הלכות בית הבחירה, משנה תורה לרמב"ם, פרק ז
מצות עשה ליראה מן המקדש שנאמר ומקדשי תיראו ולא מן המקדש אתה ירא אלא ממי שצוה על יראתו...
אע"פ שהמקדש היום חרב בעונותינו חייב אדם במוראו כמו שהיה נוהג בו בבניינו לא יכנס אלא למקום שמותר להכנס לשם ולא ישב בעזרה ולא יקל ראשו כנגד שער המזרח שנאמר את שבתותי תשמורו ומקדשי תיראו מה שמירת שבת לעולם אף מורא מקדש לעולם שאף על פי שחרב בקדושתו עומד:...
שלש מחנות היו במדבר מחנה ישראל והוא ארבע מחנות ומחנה לויה שנאמר בה וסביב למשכן יחנו ומחנה שכינה והוא מפתח חצר אהל מועד ולפנים וכנגדן לדורות מפתח ירושלים עד הר הבית כמחנה ישראל ומפתח הר הבית עד פתח העזרה שהוא שער ניקנור כמחנה לויה ומפתח העזרה ולפנים מחנה שכינה והחיל ועזרת הנשים מעלה יתירה בבית עולמים:...
כל ארץ ישראל מקודשת מכל הארצות ומה היא קדושתה שמביאין ממנה העומר ושתי הלחם והביכורים מה שאין מביאין כן משאר ארצות:
עשר קדושות הן בארץ ישראל וזו למעלה מזו עיירות המוקפות חומה מקודשות משאר הארץ שמשלחין מתוכן את המצורעים ואין קוברין בתוכן מת עד שירצו שבעה טובי העיר או כל אנשי העיר ואם יצא המת חוץ לעיר אין מחזירין אותו לתוכה אף על פי שרצו כולן להחזירו רצו בני העיר להוציא הקבר מן המדינה מפנין אותו וכל הקברות מפנין חוץ מקבר נביא או מלך קבר שהקיפתו העיר בין מד' רוחותיו בין משתי רוחות זו כנגד זו אם היתה בינו ובין העיר יתר מחמשים אמה לכאן וחמשים לכאן אין מפנין אותו עד שירצו כולן פחות מכאן מפנין אותו:
ירושלים מקודשת משאר העיירות המוקפות חומה שאוכלין קדשים קלים ומעשר שני לפנים מחומתה ואלו דברים שנאמרו בירושלים:
אין מלינין בה את המת ואין מעבירין בתוכה עצמות אדם ואין משכירין בתוכה בתים ואין נותנין בתוכה מקום לגר תושב ואין מקיימין בה קברות חוץ מקברי בית דוד וקבר חולדה שהיו בה מימות נביאים הראשונים ואין נוטעין בה גנות ופרדסים ואינה נזרעת ואינה נחרשת שמא תסרח ואין מקיימין בה אילנות חוץ מגינת ורדים שהיתה שם מימות נביאים הראשונים ואין מקיימין בה אשפה מפני השרצים ואין מוציאין הימנה זיזין וגזוזטראות לר"ה מפני אהל הטומאה ואין עושין בה כבשונות מפני העשן ואין מגדלין בה תרנגולות מפני הקדשים וכן לא יגדלו הכהנים תרנגולים בכל א"י מפני הטהרות ואין הבית נחלט בה ואינו מטמא בנגעים ואינה נעשית עיר הנדחת ואינה מביאה עגלה ערופה לפי שלא נתחלקה לשבטים:
הר הבית מקודש ממנה שאין זבין וזבות נדות ויולדות נכנסין לשם ומותר להכניס המת עצמו להר הבית ואין צריך לומר טמא מת שהוא נכנס לשם:
החיל מקודש ממנו שאין עכו"ם וטמא מת ובועל נדה נכנסים לשם:
עזרת הנשים מקודשת מן החיל שאין טבול יום נכנס לשם ואיסור זה מדבריהם אבל מן התורה מותר לטבול יום להכנס למחנה לויה וטמא מת שנכנס לעזרת הנשים אינו חייב חטאת:
עזרת ישראל מקודשת מעזרת נשים שאין מחוסר כפורים נכנס לשם וטמא שנכנס לשם חייב כרת:
עזרת הכהנים מקודשת ממנה שאין ישראל נכנסין לשם אלא בשעת צרכיהם לסמיכה ולכפרה ולשחיטה ולתנופה:
בין האולם ולמזבח מקודש ממנה שאין בעלי מומין ופרועי ראש וקרועי בגדים נכנסין לשם:
ההיכל מקודש מבין האולם ולמזבח שאין נכנס לשם אלא רחוץ ידים ורגלים:
בית קדש הקדשים מקודש ממנו שאין נכנס לשם אלא כהן גדול ביום הכפורים בשעת העבודה:
מקום שהיה בעלייה מכוון על קדש הקדשים אין נכנסין לו אלא פעם אחת בשבוע לידע מה הוא צריך לחזק בדקו בשעה שנכנסין הבנאים לבנות ולתקן בהיכל או להוציא משם את הטומאה מצוה שיהיו הנכנסין כהנים תמימים לא מצאו תמימים יכנסו בעלי מומין ואם אין שם כהנים יכנסו לוים לא מצאו לוים יכנסו ישראל מצוה בטהורים לא מצאו טהורים יכנסו טמאים טמא ובעל מום יכנס בעל מום ואל יכנס טמא שהטומאה דחויה בציבור וכל הנכנסין להיכל לתקן יכנסו בתיבות אם אין שם תיבות או א"א להם שיעשו בתיבות יכנסו דרך פתחים:

המוסר הנלמד


מסביר הרב הירש: (בפירושו לתורה, במדבר ה ב)
החוג הלאומי מתחלק ל-3 תחומים: תחום המקדש במרכז, והוא מחנה שכינה. בסמוך לו מחנה לויה, ולאחריו מחנה ישראל.
וכך היה גם לאחר מכן בעיר ה': תחום המקדש – החל בעזרת ישראל – היה מחנה שכינה, הר הבית עד עזרת ישראל, שהחלה בשער ניקנור – היה מחנה לויה, ושאר כל העיר עד להר הבית היה מחנה ישראל.
המצורע: משתלח חוץ לשלוש מחנות.
זב וזבה, נדה ויולדת ובעל קרי, ובכלל כל מי שטומאה יוצאת עליו מגופו: משתלח חוץ לשתי מחנות, אך מותר לו לשהות במחנה ישראל.
טמא מת וכן מגע שרץ ונבלה: ובכלל כל מי שנטמא בטומאת מגע – משתלח רק חוץ למחנה שכינה, אך מותר לו לשהות במחנה לויה ובמחנה ישראל.
"אשר אני שוכן בתוכם": שכינתו שורה בכל שלושת המחנות... הטמאים האלה יתרחקו מן המחנות השונים, מיראת השכינה השורה בהם.
אם נשוה עתה את משמעותם של שלושת סוגי הטמאים האלה, נראה, שהם מקבילים לשלושת המחנות שהם משתלחים מהם:
נגעי צרעת והדינים התלויים בהם: אצבע אלקים המורה על השחתה חברתית: הרחקת המצורע נועדה איפה לדאוג לטהרה חברתית, ומובן אפוא שהמצורע משתלח גם מחוץ למחנה ישראל.
זב וזבה, קשורים לתחום הטוהרה האישית: ואלם, טהרת חיי האישות היא החובה הראשונה המוטלת על כל אלה המבקשים להתעלות ברוחם ולהתקרב אל ה': כל הגדול מחברו בכשרון ובייעוד רוחני, גם הטהרה המוסרית הנדרשת ממנו היא חמורה יותר ומקיפה יותר! ...
לנו נאמר ששכינה מסתלקת מפני הערוה: "ולא יראה בך ערות דבר" (דברים כג, טו): מלמד שהעריות מסלקות את השכינה (ספרי שם). בישראל, הייחוס התלוי בטהרת המשפחה כבר קישט את העריסה שכוהנינו ומקהלת משוררי מקדשנו התעוררו בה לחיים. זו היא הרוח שהיתה מרחפת במחנה לויה, והיא המסומלת במצות שילוח זב וכו' ממחנה לויה.
טומאת מת: לא האדם שמת, אלא האדם החי הדומה לאלוקיו, השולט בעצמו בכוחו המוסרי, והמושל בחירות בכוחותיו הארציים – האדם החי העושה את חובתו הוא המספר כבוד קל והנותן שבח לפניו.... האדם החי יודה לאלוקים חיים; והוא ירחיק את מי שנטמא במת ואת כל הטמאים הדומים לו. כללו של דבר: כל מי שנטמא בטומאה הבאה לו מבחוץ על ידי מגע – את כל אלה הוא ירחיק מתחום מקדש ה': טמא מת משתלח חוץ למחנה שכינה.
עוד כותב הרב הירש:
נעיין עתה בשני הדינים שנתחדשו כאן בפרשת גזל הגר: אין אדם מביא חומש ואשם, אלא אם כן התוודה על חטאו, ואם מת התובע בלא יורשים, על הנתבע להשיב את הנכס לה', אם כיחש בו ונשבע על שקר.
שני הדינים האלה הם המסקנה המעשית של קדושת מחנה ישראל:
הם מורים שעיני ה' משוטטות בכל מקום שהעם מקיים בו משא ומתן.
עצם פנייתו של הנשבע אל ה' כבר מורה על כך: שהרי הוא מוסר את כל נכסיו לדין שמים כדי להוכיח את אמונתו במשא ומתן, ואת צדקתו במקרה המסויים הזה.
ובכך הרי הוא יוצא מן ההנחה, שה' משגיח על כל מילה ועל כל מעשה שבין אדם לחבירו בשעת משא ומתן.
בשבועתו, הרי הוא מכריז שההשגחה וההנהגה האלוקית היא הכח השולט בעולם, ובמקום שקצרה יד בית דין שלמטה, מחוסר דעת ומרפיון אונים, הרי המשפט מסור לבית דין שלמעלה.
והנה, עתה הודה האיש בחטאו.
באותה שעה, מתברר, שכח ה' שולט גם בלב האדם: הוא מתגלה באותו קול אלוקי, שאחנו קוראים לו "מצפון", והחכמה קוראת לו "נר ה'", בו ה' "חפש כל חדרי בטן".
ועתה, הנכס שהוא כיחש בו, תוך כדי קריאה בשם ה', נתקדש עי כך לה', ויש להוסיף עליו חומש, כדרך שמוסיפים על כל קודש.
והנתקבע חיי להשיב אותו לה', אם מת התובע בלא יורשים.
נמצא שזו כל משמעותו של החוק הזה: ה' שוכן בחיי החברה, והוא מקדש אותם בקדושתו....
פרשת גזל הגר איננה אלא מסקנה מעשית של שילוח מצורע ממחנה ישראל.

דין אישה סוטה תקף, רק אם היה קינוי: האיש הזהיר את אישתו שלא תתייחס עם פלוני, בפני שני עדים, והיא נסתרה עם אותו פלוני, ושני עדים העידו על כך שנסתרו, אך לא ברור אם עברו על אישות.
אם היה עד אחד שמעיד שעברו: הרי עליהם להתגרש.
אבל במקרה שאין עד כזה, והאישה טוענת לטהרתה ואינה רוצה להתגרש, וגם הבעל לא רוצה לגרש אותה: אזי יש כאן מצב של ספק, האם הם יכולים להמשיך לחיות ביחד.
כותב הרב הירש על עניין של אישה סוטה:
... יפה אמר הרמב"ן בפירושו על פרשת סוטה: "אין בכל משפטי התורה דבר תלוי בנס זולתי הענין הזה שהוא פלא ונס קבוע שיעשה בישראל בהיותם רובם עושים רצונו של מקום".
אכן פרשה זו מורה שה' – שיצר את קשר הנישואים בין בני אדם בכלל – הוא העד והדיין של כל זוג בישראל שבאו בברית הנישואים.
נמצא שזהו היסוד, שפרשת סוטה מושתתת עליו: שכינה שורה בין איש לאישתו; וה' שם עיניו ומשגיח בייחוד על נאמנותם של האישה וגם של האיש;
והמוסריות של יחסי האישות היא השורש לכל הישע הרוחני והמוסרי של האדם; ורק שאלה הנוגעת לטהרת חיי האישות מובאת לפני ה' להכרעה.
הנה זה היסוד של פרשת סוטה, ונמצאת אומר:
פרשת סוטה מגשימה בחיים הממשיים של העם את מה ששילוח זב וזבה וכו' ממחנה לויה הורה לעם דרך סמל.
שילוח זב וזבה ממחנה לויה מורה, שטהרת חיי המשפחה היא תנאי בל יעבור לכל התעלות רוחנית אל ה', ופרשת סוטה מורה, שהטהרה של חיי המשפחה נתונה להשגחתו המיוחדת של ה',
ולפיכך היחס שבין פרשת סוטה לבין שילוח זב וזבה ממחנה לויה דומה ליחס שבין פרשת גזל הגר לבין שילוח מצורע ממחנה ישראל.

ובצורה דומה, הכלל העולה מתורת הנזירות: כל יחיד בעם רשאי להתעלות זמנית לדרגת כהונה – ולהיות ככהן גדול – אם הוא חש צורך בהתעדנות רוחנית ומוסרית.
שאיפתו לקירבת ה' תהא ניכרת בעיקר על ידי ההרחקה מטומאת מת: נמצא שהנזירות מקבילה בבירור לשילוח טמא מת ממחנה שכינה.
זו היא אפוא המקבילה הרעיונית העולה מתוך שלוש הפרשות – גזל הגר, סוטה ונזיר – בהקשר עם הפרשה הקודמת להן, פרשת שילוח מחנה:
שילוח מצורע ממחנה ישראל מקבל את הגשמתו הממשית בפרשת גזל הגר: שהרי פרשה זו מורה ששכינה שורה בחיים החברתיים של האומה.
שילוח זב וזבה ממחנה לויה מקבל את הגשמתו הממשית בפרשת סוטה: שהרי פרשה זו מורה ששכינה שורה בין איש לאישתו בצניעות חיי האישות של המשפחות.
שילוח טמא מת ממחנה שכינה מקבל את הגשמתו הממשית בפרשת נזיר: שהרי פרשה זו מורה ששכינה שורה בכל מקום שהיחיד שואף לקדושה רוחנית ומוסרית עם ה'.
שלושתם כאחד מטביעים בחברה, במשפחה וביחיד את החותמת של קדושת ה'.

תפילות ושירים

קדושה אני מבקש
לזכרו של הרב נריה
קדושה אני מבקש
קדושה אני מבקש
קודש הקדשים אני מבקש
קדושה אני מבקש

תנו לי קדושת ארץ ישראל
תנו לי קדושת אהבת ישראל

תנו לי אהבת ארץ ישראל
אהבת ישראל
קודש הקודשים אני מבקש
קדושה אני מבקש

אשריכם ישראל
משנה יומא ח ט
אָמַר רַבִּי עֲקִיבָא, אַשְׁרֵיכֶם יִשְׂרָאֵל,
לִפְנֵי מִי אַתֶּם מִטַּהֲרִין
וּמִי מְטַהֵר אֶתְכֶם,
אֲבִיכֶם שֶׁבַּשָּׁמַיִם,
(שֶׁנֶּאֱמַר (יחזקאל לו, כה) וְזָרַקְתִּי עֲלֵיכֶם מַיִם טְהוֹרִים, וּטְהַרְתֶּם),
וְאוֹמֵר (ירמיה יז, יג): מִקְוֵה יִשְׂרָאֵל ה',
מַה מִקְוֶה מְטַהֵר אֶת הַטְּמֵאִים,
אַף הַקָּדוֹשׁ בָּרוּךְ הוּא מְטַהֵר אֶת יִשְׂרָאֵל.


ושכנתי
מלכים א ו יג
ושכנתי בתוך בני ישראל
ולא אעזוב את עמי ישראל
שמור עלי
אמני ישראל
ופתח לנו שערי אהבה
ברך אותנו תן קצת משלך
ופתח לנו שערי גאולה
דבר איתנו תן לנו תיקווה
ופתח לנו שערי הודיה
ותן חלקנו דלק לנשמה
ופתח לנו שערי זימרה
חבק אותנו לא צריך סיבה

שמור עלי, התרחקתי קצת יותר מדי, סתם רציתי להגיד לך, בשביל מה יש מילים
לא הכל עלי, איך אתה תמיד שם לב אליי מה עוד נשאר? מה עוד נשאר בחיים

ופתח לנו שערי טהרה
יושב שמיים אליך חזרה
ופתח לנו שערי כפרה
למד אותנו לבחור בין טוב לרע
ופתח לנו שערי מזל
נגן איתנו פתח לנו היכל
ופתח לנו שערי סליחה
עוד יום יבוא, נשיר כולם לך

שמור עלי, התרחקתי קצת יותר מדי, סתם רציתי להגיד לך, בשביל מה יש מילים
לא הכל עלי, איך אתה תמיד שם לב אליי
מה עוד נשאר? מה עוד נשאר בחיים

פתח לנו תפתח בגדול
צריך לנשום בין קודש לחול
קול דודי דופק רוצה להתפרק
שחרר את זה מהר
תתעורר!

שמור עלי, התרחקתי קצת יותר מדי, סתם רציתי להגיד לך, בשביל מה יש מילים
לא הכל עלי, איך אתה תמיד שם לב אליי
מה עוד נשאר? מה עוד נשאר בחיים
צמאה לך נפשי
רבי אברהם אבן עזרא
אֵל אחד בְּרָאָנִי וְאָמַר חַי אָנִי / כִּי לֹא יִרְאַנִי הָאָדָם וָחָי
בָּרָא כל בְּחָכְמָה בְּעֵצָה וּבִמְזִמָּה/ מאוד נֶעֶלְמָה מֵעֵינֵי כָל חָי
צָמְאָה נַפְשִׁי לֵאלוקִים לְאֵל חָי/ לִבִּי וּבְשָׂרִי יְרַנְּנוּ לְאֵל חָי
רם על כל כבודו, כל פה יחווה הודו/ ברוך אשר בידו נפש כל חי
הבדיל ניני תם חוקים להורותם/ אשר יעשה אותם האדם וחי
זכור אהבת קדומים והחיה נרדמים/ וקרב הימים אשר בן ישי חי
ראה לגברת אמת שפחה נואמת/ לא כי בנך המת ובני החי
אקוד על אפי ואפרוש לך כפי/ עת כי אפתח פי בנשמת כל חי

אלקי, נשמה שנתת בי טהורה
מתוך ברכות השחר
אֱלֹקַי! נְשָׁמָה שֶׁנָּתַתָּ‏ בִּי טְהוֹרָה.
אַתָּה בְרָאתָהּ, אַתָּה יְצַרְתָּהּ, אַתָּה נְפַחְתָּהּ בִּי, וְאַתָּה מְשַׁמְּרָהּ בְּקִרְבִּי, וְאַתָּה עֲתִיד לִטְּלָהּ מִמֶּנִּי, ולְהַחֲזִירָהּ בִּי לֶעָתִיד לָבוֹא.
כָּל זְמַן שֶׁהַנְּשָׁמָה בְּקִרְבִּי מוֹדֶה אֲנִי לְפָנֶיךָ ה' אֱלֹקַי וֵאלֹקֵי אֲבוֹתַי, רִבּוֹן כָּל הַמַּעֲשִׂים אֲדוֹן כָּל הַנְּשָׁמוֹת.
בָּרוּךְ אַתָּה ה', הַמַּחֲזִיר נְשָׁמוֹת לִפְגָרִים מֵתִים.

סיפורים

בניה של קמחית
קמחית, הייתה אישה צדקת שחיה בימי בית שני, ואמם של שבעה בנים ששימשו בתפקיד הכהן הגדול בבית המקדש השני, ביניהם ישמעאל בן פיאבי (כך על פי המהרש"א), יוסף וישבב (ששימשו שניהם בתפקיד יום אחד בלבד), וכן שמעון ויהודה.

שאלוה חכמים "מה עשית שזכית לכך?"
וענתה להם "מימַי לא ראו קורות ביתי קלעי שערי", ועל פי מדרש רבה עתנה: מימי לא ראו קורות ביתי שערות ראשי ואימרת חלוקי".
כלומר שהחמירה מצניעות ומידת חסידות, עד כדי כך שאפילו לבדה בביתה לא פרעה את שיער ראשה.
אמרו חכמים: כל הקמחים קמח, וקמח דקמחית סולת! וקראו עליה: "כל כבודה בת מלך פנימה".
אמרו עליו על רבי ישמעאל בן קמחית: פעם אחת דיבר עם ערבי אחד בשוק, וניתז רוק מפיו של הערבי על בגדיו, ונכנס ישבב אחיו ושימש תחתיו ככהן גדול, וכך ראתה קמחית שניים מבניה כשהם כהנים גדולים ביום אחד.
ועוד מסופר על רבי ישמעאל בן קמחית: פעם אחת יצא ודיבר עם הגמון אחד בשוק, וניתז רוק מפיו של ההגמון על בגדיו, ונכנס יוסף אחיו ושימש תחתיו, וכך ראתה אימם שני כהנים גדולים ביום אחד.
ובמדרש מסופר כנ"ל על שמעון בן קמחית שהיה כהן גדול, ויצא לדבר עם המלך הערבי, וניתז רוק מפיו על בגדיו וטימא אותו, ונכנס יהודה אחיו ושמש תחתיו בכהונה גדולה אותו היום ראתה אמם שני בניה כהנים גדולים.
מקורות: מסכת יומא (יומא מ"ז ע"א), מדרש רבה (ויקרא רבה כ י"א)


סיפורו של הסופר שרצה לכתוב על רשב"י
לפני כעשרים וחמש שנה, היה בירושלים מכון "יחיאל" מכון שהיו מוצאים ספרי תנאים, על חייהם... ותולדתם. הגיע אמצע החורף, החליטו המכון להוציא ספר על חייו של רבי שמעון בר יוחאי, לקחו סופר ירא שמים, גדול, ובקיא בכתיבת ספרים, שיכתוב את הספר, ביקשו ממנו שעד להילולת הרשב"י שיגמור את כולו הואיל ועד ההילולה יש את כל הכמות הגדולה של הקונים שיקנו, אבל כבר למחרת לא שווה המכירה.
הסופר התחיל במלאכתו, יושב וכותב ומפלא כל חייו הוא כותב ואף פעם לא קרה לי כמות כזאת גדולה של טעויות. המשיך לכתוב ושוב טעויות ושיבושים. אבל למרות הכל הצליח הסופר להתאמץ עד שהגיע לרגע כתיבת הפטירה של רשב"י. הגיע לקטע הכתיבה שרבי שמעון מספר שהגיע הרגע שהקב"ה וכל המרכבות יורדים למטה לשמוע את התורה שלו ואחר כך קרא ביום הפטירה ישב רבי שמעון והתעטף ואמר וכו' הדברים מנוסחים מולו אבל עדיין מסתבך ולא מצליח לכותבם. הסופר לא מבין למה הוא לא מצליח לכתוב ולמה דווקא עכשיו יש לו כל כך הרבה שגיאות. מצד אחד המוציא לאור מלחיץ ומצד שני הוא לא מצליח להתקדם.

מאחד הימים עלה רעיון לסופר ניגש מיד למוציא לאור וסיפר לו את כמות הטעיות הלא שגרתית שיש לו בכתיבת הספר ולכן חשב שכל בוקר הוא טובל אולי צריך לעשות טבילה מיוחדת לכתיבת סיפרו של רשב"י, אולי זה יעזור. אמר לו המוציא לאור, צודק קדימה בוא... הסופר הצטער להודיע, אבל כל המקוואות פתוחות רק בבוקר. המוציא לאור התעקש, ויצא הסופר לחפש... מחפש ולא מוצא. התחיל הסופר להתייאש עד שלפתע מצא בית כנסת עם מקווה ניגש אל הדלת ובדיוק יצא הגבאי לנעול. הסופר לא ויתר, התעקש וביקש ממנו ארבע דקות והוא בחוץ, אני חייב לטבול. הסכים הגבאי נכנס לטבול וכשסיים הדלת נעולה, אין אף אחד. התפלא אין מצב שהוא שכח אותי פחות מארבע דקות. הסופר לא ידע מה לעשות אף אחד לא ישמע אותי, התחיל להיכנס ללחץ מתי יגיע לכאן אנשים, אולי בערבית. אולי אין כאן ערבית... אולי בשבת... עד שעלה במוחו רעיון אני כבר סגור בבית כנסת יש כאן ארון קודש כל החומר של הספר עלי אני ישב כאן ויכתוב את כל הספר ליד ההיכל.

התחיל הסופר לכתוב, מיד הכל רץ, נפתחו לו שערי שמים. כל מה שעשה בחודש, עשה עכשיו ברגע. איך שגמר לכתוב את כל החומר, הדלת נפתחת. הסופר נבהל מי זה? הגבאי נכנס והתקרב לעברו וביקש שיסלח לו. "סלח לי, שכחתי שהייתה במקווה, הלכתי לבית, נרדמתי, הגיע לי בחלום איש זקן הדור פנים ואמר לי מה אתה ישן השארת אדם בבית כנסת. קפצתי מהמיטה באתי אליך, לא יודע מי זה בא אלי בחלום. אמר לו הסופר אתה לא מבין אבל אני מבין. ביקש ממנו סליחה ויצאו לדרכם.
הסופר גמר את כל הספר קרא למוציא לאור, סיפר לו את כל הפלא. חיפשתי מקווה בסייעתא דשמיא מצאתי אחד בבית כנסת, הגבאי הסכים לתת לי לטבול אחרי ויכוחים עד ארבע דקות ואני בחוץ, הגבאי שכח אותי לאחר פחות מארבע דקות וכך ישבתי ליד ההיכל וכתבתי את הספר. כך משמים רצו שאני יכתוב בבית כנסת ולא במקום אחר ואיך שסיימתי לכתוב נכנס הגבאי וביקש סליחה כי הגיע אליו משנהו זקן בחלום.
זה זכותו ומעלתו וקדושותו של רבי שמעון בר יוחאי