פרטים על סוגי קורבנות יחיד
לצורך סקירת סוגי קורבנות היחיד, נחזור על פירוט סוגי הקורבנות שיכולים להיות מובאים להקרבה:

כעת נרצה לפרט את קורבנות היחיד לסוגיהן, והפירוט יהיה לפי מטרת הקורבן ועיתוי הבאתו.
קורבנות בעת העליה לרגל
ראשית, נפרט את הקורבנות המובאים בעת עליה לרגל, ונכלול בתוכם גם את קורבן פסח, וגם את מעשר בהמה, קורבן בכור בהמה, והביכורים. אמנם, מעשר בהמה וקורבן בכור בהמה יכולים להיות מובאים גם בזמנים אחרים, אך עם ישראל רגיל להביאם בשמחה בעת העליה לרגל.
קורבנות המיוחדים לעליה לרגל הם שלושה: עולת ראיה, שלמי חגיגה ושלמי שמחה, כמפורט בטבלה שלפנינו.
| זמן ההבאה |
שם הקורבן |
קורבן מן החי |
סולת ושמן |
יין |
עבודת הדם |
הערות |
| עולת ראיה |
עולה |
בהמה |
V לפי הבהמה |
V לפי הבהמה |
V שתי מתנות שהן ארבע |
מחיר מינימלי לקורבן: 2 מעות (לפי בית שמאי) או מעה אחת (לפי בית הילל) |
| שלמי חגיגה |
שלמים |
בהמה |
V לפי הבהמה |
V לפי הבהמה |
V שתי מתנות שהן ארבע |
|
| שלמי שמחה |
שלמים |
בהמה |
V לפי הבהמה |
V לפי הבהמה |
V שתי מתנות שהן ארבע |
אפשר לצאת ידי חובה ע"י אכילה במהלך החג של בשר קורבן שלמים, לא רק בשר קורבן שלמי שמחה |
קורבן מיוחד הוא קורבן פסח: בערב חג הפסח, החל מזמן מנחה גדולה ועד השקיעה, נשחט קרבן פסח בתוך העזרה, דמו נזרק על יסוד המזבח, והוא נאכל על ידי כל ישראל על השובע, אחרי אכילת עם שלמי קרבן חגיגת ארבע עשר, שהם סוג של קורבן שלמים שנשחט ומוקרב בערב חג הפסח, על מנת שקורבן הפסח ייאכל על השובע.
לחצו כאן לפרטים נוספים על קורבן פסח
| זמן ההבאה |
שם הקורבן |
קורבן מן החי |
סולת ושמן |
יין |
עבודת הדם |
הערות |
| קורבן פסח |
פסח |
גדי או שה |
- |
- |
זריקה אחת על יסוד המזבח |
נשחט בערב פסח מזמן מנחה גדולה (חצי שעה אחר חצות היום) ועד השקיעה. פרטי ההלכות מפורטים בקורבנות חג הפסח |
| חגיגת ארבע עשר |
שלמים |
בהמה |
V לפי הבהמה |
V לפי הבהמה |
V שתי מתנות שהן ארבע |
קורבן זה אינו חובה, מוקרב ונאכל לפני קורבן פסח כדי שקורבן פסח ייאכל על השובע. נאכל עד חצות, כמו קורבן פסח |
בנוסף, ישנם קורבנות ומתנות האילן להביאם בעת העליה לרגל. הם כוללים את מעשר הבהמה, שנאכל בטהרה בירושלים. כמו כן, בכור הבהמה, המועבר אל הכהן, דמו נזרק על יסוד המזבח, אימוריו מוקרבים, והוא נאכל בטהרה בין החומות על ידי הכהנים ומשפחותיהם.
צירפנו לקטגוריה זו גם את הביכורים, הפירות הראשונים משבעת המינים, המובאים בשירה ובשמחה לירושלים אל העזרה, ונמסרים לכהנים, והם מגיעים עם שלמי הביכורים, שהם קורבנות מסוג שלמים המוקרבים אף הם בהזדמנות חגיגית זאת. ולסיום, צירפנו גם את מעשר ראשון, שהוא מעשר מפירות וירקות הארץ, הנאכל על ידי הבעלים בקדושה בירושלים שבין החומות.
לחצו כאן לפרטי הביכורים, המעשרות ויתר מתנות כהונה
להלן פרטי מעשר בהמה ואופן הקרבתו:
בכל שנה מצווה האדם להקריב עשירית מהבהמות שנולדו לו בשנה זו לקורבן. חז"לל תיקנו שמעשר בהמה יופרש סמוך לשלושת הרגלים:
וכך לשון הרמב"ם (בכורות ז א) על אופן הקרבת מעשר בהמה:
כיצד עושה?
• כונס כל הטלאים או כל העגלים לדיר
• ועושה לו פתח קטן כדי שלא יצאו שנים כאחד
• ואמותיהן מעמיד מבחוץ והן גועות שישמעו הטלאים קולן ויצאו מן הדיר לקראתן שנאמר כל אשר יעבור תחת השבט שיעבור מעצמו ולא שיוציאו בידו
• וכשיצאו מן הדיר זה אחר זה מתחיל ומונה אותן בשבט: א' ב' ג' ד' ה' ו' ז' ח' ט'
• והיוצא עשירי בין זכר בין נקבה בין תמים בין בעל מום סוקרו בסקרא ואומר הרי זה מעשר
• לא סקרו בסקרא ולא מנאן בשבט או שמנאן רבוצים או עומדים הרי אלו מעשר הואיל ומנאם עשרה עשרה וקידש עשירי הרי זה מעשר:
הבהמות שהוקדשו למעשר בהמה, כל בהמה שהיא בעלת מום מתוכן, הרי היא חולין, והבהמות הבריאות שאין בהן מום, מובאות אל המקדש ונשחטות בכל מקום בעזרה, כדין קודשים קלים. דמם ניתן במתנה אחת כנגד יסוד המזבח, כדם הבכור, האימורים מוקטרים על המזבח, ושאר בשרן נאכל על ידי הבעלים ומשפחתו, בקדושה, בין החומות בירושלים, במשך שני ימים והלילה ביניהם.
להלן פרטי קורבן בכור בהמה ואופן הקרבתו:
• אחת ממתנות כהונה והמצוות התלויות בארץ היא מצוות בכור בהמה: עגל, טלה או גדי, שהוא הוולד הראשון של בהמה טהורה, ניתן לכהן, החל מגיל 30 יום בצאן, או 50 יום בבקר.
• בין אם היה הבכור בריא ואין אם היה בעל מום, הוא מובא אל הכהן בהגיעו לגיל זה ולא כשהוא צעיר יותר, אבל אם היה בריא ולא בעל מום, אזי הבכור מובא כקורבן, תוך שנה מלידתו. הוא נשחט בכל מקום בעזרה, כקודשים קלים, מתנה אחת מדמו ניתנת מעל יסוד המזבח, אימוריו מוקרבים על גבי המזבח, ושאר בשרו נאכל על ידי הכהן ובני ביתו בין החומות בטהרה, במשך שני ימים והלילה שביניהם. לעומת זאת, אם היה הבכור בעל מום, הוא אמנם ניתן לכהן אך נחשב חולין.
להלן אופן הקרבת קורבן הביכורים
הביכורים מובאים מפירות שבעת המינים, כאשר הפרי הראשון מכל סוג מובא על ידי בעליו בשמחה לאכילה בירושלים. אופן הפרשת הביכורים מתואר במשנה (ביכורים ג א):
"כיצד מפרישין הביכורים? יורד אדם בתוך שדהו ורואה תאנה שביכרה, אשכול שביכר, רימון שביכר, קושרו בגמי ואומר: הרי אלו ביכורים. ורבי שמעון אומר: אף על פי כן חוזר וקורא אותם ביכורים מאחר שיתלשו מן הקרקע."
(ומדרבנן, מביא אחד משישים מהפירות בפרדסו, במשוער, מתוך הראשונים שביכרו, אך לא פחות מפרי אחד מכל סוג)
הביכורים מובאים לירושלים בסלים מפוארים בעת העליה לרגל, וכך מתוארת הבאת הביכורים במשנה (ביכורים ג ב-ו):
כיצד מעלין את הביכורים? כל העיירות שבמעמד מתכנסות לעיר של מעמד, ולנין ברחובה של עיר, ולא היו נכנסין לבתים.ולמשכים היה הממונה אומר (ירמיהו לא, ה): קומו ונעלה ציון אל (בית) ה' אלקינו.
הקרובים מביאים התאנים והענבים, והרחוקים מביאים גרוגרות וצימוקים. והשור הולך לפניהם, וקרניו מצופות זהב, ועטרה של זית בראשו. החליל מכה לפניהם, עד שמגיעים קרוב לירושלים. הגיעו קרוב לירושלים, שלחו לפניהם, ועיטרו את ביכוריהם. הפחות, הסגנים והגזברים יוצאים לקראתם.
לפי כבוד הנכנסים היו יוצאים.
וכל בעלי אומניות שבירושלים עומדים לפניהם ושואלין בשלומם: אחינו אנשי המקום פלוני, באתם לשלום. החליל מכה לפניהם עד שמגיעין להר הבית. הגיעו להר הבית, אפילו אגריפס המלך נוטל הסל על כתפו ונכנס, עד שמגיע לעזרה... הגוזלות שעל גבי הסלים, היו עולות.ומה שבידם, נותנים לכהנים.
אופן הבאת הביכורים למקדש מעת ההגעה לעזרה:
• עם כניסת מביאי הביכורים לעזרה, דיברו הלויים בשיר: 'ארוממך ה' כי דיליתני'
• עודנו הסל על כתפו קורא 'מקרא ביכורים' (שהיא מצוה בפני עצמה) מ'הגדתי היום לה' אלקיך' עד שגומר את כל הפרשה. ויש אומרים: עד 'ארמי אובד אבי'.
• כשמגיע לארמי אובד אבי, מוריד את הסל מעל כתפו ואוחז בשפת הסל, וכהן מניח ידו תחת הסל ומניפו.
• ואחר כך קורא מ'ארמי אובד אבי' עד שגומר את כל הפרשה כולה. ומניחו בקרן דרומית מערבית של המזבח ומשתחוה בפישוט ידים ורגלים ויוצא. ויש אומרים שמניפים שתי תנופות.
• יחד עם הביכורים מביא המקריב קורבן שלמים.
• המקריב לן בירושלים ביום הבאת הביכורים.
• הביכורים נאכלים בטהרה על ידי הכהנים ומשפחותיהם, בתוך ירושלים. קדושת הביכורים: כקדושת תרומה. יש ליטול ידיים לפני אכילתם, כבדין תרומה.
• ביכורים שיצאו מירושלים והוחזרו, מותרים באכילה.
| זמן ההבאה |
שם הקורבן |
קורבן מן החי |
סולת ושמן |
יין |
עבודת הדם |
הערות |
| מעשר בהמה |
מעשר |
בהמה |
- |
- |
הדם ניתן בפעם אחת על יסוד המזבח |
פעם בתקופה, אחד מכל עשר בהמות נבחר לקורבן ומועלה לירושלים. אימוריו מוקרבים, ובשרו נאכל בידי הבעלים בקדושה בירושלים |
| בכור בהמה |
בכור |
בהמה |
- |
- |
הדם ניתן בפעם אחת על יסוד המזבח |
בכור זכר של בהמה טהורה, מובא אל הכהן ומוקרב כקורבן. אימוריו מוקרבים על המזבח ובשרו נאכל על ידי הכהנים ומשפחתם בקדושה בירושלים |
| ביכורים |
פירות ראשונים מפרות שבעת המינים |
- |
- |
- |
- |
מביאי הביכורים מגיעים בשיירה אל העזרה, כשהביכורים בכלים מיוחדים. הביכורים טעונים קורבן, שיר, תנופה, ולינה. מגיעים עם שלמי ביכורים |
קורבנות לשם כפרה
נעבור כעת לפרט את קורבנות היחיד המובאים בעקבות חטא ולשם כפרה, והמתחלקים לסוגים הבאים: קורבן אשם, קורבן חטאת, קורבן עולה ויורד, קורבן עולה, מנחת אישה סוטה. אמנם מנחת אישה סוטה מיוחד בקטגוריה זו, בכך שבאמצעותו מתרחש נס גלוי שבו האישה נפקדת בבן אם היא לא חטאה, או נענשת אם היא נטמאה, אך הואיל ובכל מקרה היתה כאן סיטואציה של חטא (ההיסתרות אם אדם זר שגרמה לחשדותיו של הבעל), לכן סוג מנחה זו מצורף לקטגוריה של קורבנות בעקבות חטא ולשם כפרה.
קורבן חטאת:
קורבן זה מוקרב על ידי אדם שחטא בשוגג בחטא חמור, חטא שאם היה נעשה במזיד, עונשו היה כרת או מיתת בית דין. סוג הקורבן תלוי במקריב וגם בסוג החטא. אדם רגיל מקריב עז או כבשה, ואם החטא היה עבודה זרה בשוגג, מקריב דווקא עז. מלך שחטא בחטא חמור, מקריב שעיר עיזים, וחטאת של כהן גדול משמעותה פר המהווה חטאת פנימית.
רוב קורבנות החטאת הם חטאת חיצונית, דמה ניתן על ארבע קרנות המזבח, אימוריה מוקטרים על גבי המזבח, ושאר בשרה נאכל על ידי הכהנים יום ולילה. אבל קורבן חטאת של כהן גדול, הרי הוא חטאת פנימית: דמו מוזה בתוך ההיכל ובשרו נשרף מחוץ לעיר בבית הדשן.
סוג מיוחד של קורבן חטאת הוא קורבן עולה ויורד, המובא על שבועת ביטוי, שבועת העדות, וטומאת מקדש וקדשיו. סוג הקורבן המובא במקרים אלו תלוי ביכולותיו של המקריב.
להלן פרטי קורבנות החטאת לסוגיהם:
| האירוע |
שם הקורבן |
קורבן מן החי |
סולת ושמן |
יין |
עבודת הדם |
הערות |
| פר כהן משיח: חטא חמור שנעשה ע"י כהן גדול |
חטאת פנימית |
פר בן בקר. דמו מוזה על הפרוכת 7 פעמים, וגם על 4 קרנות המזבח |
- |
- |
חטאת פנימית: דם החטאת הפנימית מוזה 7 על הפרוכת, ועל 4 קרנות מזבח הזהב. |
חטאת פנימית: אחרי הזאת הדם בתוך ההיכל, האימורים נלחמים ומוקטרים על המזבח, ושארית הבשר מוצאת אל מחוץ לעיר ונשרפת בבית הדשן. |
| עבודה זרה בשוגג |
חטאת חיצונית |
שעירת עיזים בת שנתה |
- |
- |
דם החטאת ניתן על ארבע קרנות המזבח, הכהן לוקח את הדם במזרק, מוליכו אצל המזבח, טובל באמצעו ונותן על כל אחת מארבע הקרנות |
אימורי החטאת מוקרבים. בשר החטאת נאכל ע"י הכהנים בטהרה, יום ולילה. כשיש להקריב כמה קורבנות, תמיד החטאת קודמת לקורבנות האחרים |
| חטא חמור (שעונשו במזיד כרת או מיתת בי"ד) שנעשה בשוגג |
חטאת חיצונית |
עז בת שנתה או כבשה בת שנתה |
- |
- |
דם החטאת ניתן על ארבע קרנות המזבח, הכהן לוקח את הדם במזרק, מוליכו אצל המזבח, טובל באמצעו ונותן על כל אחת מארבע הקרנות |
אימורי החטאת מוקרבים. בשר החטאת נאכל ע"י הכהנים בטהרה בתוך העזרה, יום ולילה. כשיש להקריב כמה קורבנות, תמיד החטאת קודמת לקורבנות האחרים |
| חטא חמור שנעשה ע"י מלך |
חטאת חיצונית |
שעיר עזים |
- |
- |
דם החטאת ניתן על ארבע קרנות המזבח, הכהן לוקח את הדם במזרק, מוליכו אצל המזבח, טובל באמצעו ונותן על כל אחת מארבע הקרנות |
אימורי החטאת מוקרבים. בשר החטאת נאכל ע"י הכהנים בטהרה בתוך העזרה, יום ולילה. כשיש להקריב כמה קורבנות, תמיד החטאת קודמת לקורבנות האחרים |
| שבועת ביטוי, שבועת העדות, וטומאת מקדש וקודשיו |
קורבן עולה ויורד: ניתנות שלוש אפשרויות: |
או: שעירת עזים או כבשה לחטאת |
- |
- |
מיצוי הדם: כמו בחטאת רגילה |
אימורי החטאת מוקרבים. בשר החטאת נאכל ע"י הכהנים בטהרה בתוך העזרה, יום ולילה. כשיש להקריב כמה קורבנות, תמיד החטאת קודמת לקורבנות האחרים |
| שבועת ביטוי, שבועת העדות, וטומאת מקדש וקודשיו |
קורבן עולה ויורד: ניתנות שלוש אפשרויות: |
או: שתי תורים או שני בני יונה, אחד לחטאת ואחד לעולה |
- |
- |
מיצוי דם חטאת העוף: כמתואר בחטאת העוף של יולדת. מיצוי דם עולת העוף: כמתואר בעולת העוף. |
|
| שבועת ביטוי, שבועת העדות, וטומאת מקדש וקודשיו |
קורבן עולה ויורד: ניתנות שלוש אפשרויות: |
- |
או: סולת לחטאת: ללא שמן וללא לבונה |
- |
הכהן לוקח קומץ מהסולת ומקטיר אותה על המזבח, ושאר הסולת נאכלת על ידי הכהנים בטהרה בתוך העזרה. אם המקריב כהן, שאר הסולת לא נאכלת ע"י הכהנים |
|
קורבן עולה ויורד
סוג מיוחד של קורבן הוא קורבן עולה ויורד, שם סוג הקורבן נקבע על פי יכולותיו של האדם שחטא, וכפי המפורט בטבלה הבאה.
| האירוע |
שם הקורבן |
קורבן מן החי |
סולת ושמן |
יין |
עבודת הדם |
הערות |
| שבועת ביטוי, שבועת העדות, וטומאת מקדש וקדשיו |
קורבן עולה ויורד: ניתנות שלוש אפשרויות |
או: שעירת עזים או כבשה לחטאת |
- |
- |
מיצוי הדם: כמו בחטאת רגילה |
אימורי החטאת מוקרבים. בשר החטאת נאכל ע"י הכהנים בטהרה בתוך העזרה, יום ולילה. כשיש להקריב כמה קורבנות, תמיד החטאת קודמת לקורבנות האחרים |
| או: שתי תורים או שני בני יונה, אחד לחטאת ואחד לעולה |
- |
- |
מיצוי דם חטאת העוף: כמתואר בחטאת העוף של יולדת. מיצוי דם עולת העוף: כמתואר בעולת העוף. |
|
| - |
או: סולת לחטאת: ללא שמן וללא לבונה |
- |
הכהן לוקח קומץ מהסולת ומקטיר אותה על המזבח, ושאר הסולת נאכלת על ידי הכהנים בטהרה בתוך העזרה. אם המקריב כהן, שאר הסולת לא נאכלת ע"י הכהנים |
|
קורבן אשם
סוג מיוחד של קורבן לכפרה הוא קורבן אשם. בקורבן זה יש להקריב איל בן שנתיים, שערכו לפחות 2 שקלי כסף. הקורבן הוא מסוג קודשי קודשים, שחיטתו בצפון, דמו מוזה בשתי מתנות על המזבח, כמו קורבן חטאת, אימוריו מוקרבים על גבי המזבח, אך שאר בשרו נאכל בטהרה על ידי הכהנים לילה ויום, כמו קורבן עולה. קורבן האשם מובא על סוג מוגדר של חטאים: בחלקם מדובר בסוג של מעילה, או כלפי רכוש חברו, או כלפי רכוש שהוקדש, או כלפי ספק עבירה על אחת העבירות החמורות, כמפורט בטבלה הבאה.
| האירוע |
שם הקורבן |
קורבן מן החי |
סולת ושמן |
יין |
עבודת הדם |
הערות |
| אשם גזלות: הגוזל רכוש של חברו ונשבע לשקר בבית דין שאינו חייב |
אשם |
איל בן שנתיים, השווה לפחות 2 שקלי כסף (2 סלעים) |
- |
- |
שניים שהם ארבע |
הקרבן יתקבל רק אחרי השבת הגזלה. בנוסף יש להביא לנגזל פיצוי של תוספת חומש על הגזלה. |
| אשם מעילות: המשתמש בשוגג בחפץ שהוקדש לבית המקדש |
אשם |
איל בן שנתיים, השווה לפחות 2 שקלי כסף (2 סלעים) |
- |
- |
שניים שהם ארבע |
תחילה על המועל לשלם לאוצר המקדש את שווי הנאתו בתוספת חומש, ואחר כך עליו להביא קרבן אשם. |
| אשם שפחה חרופה: חטא עם אישה שחציה שפחה כנענית וחציה בת חורין ומקודשת לעבד עברי |
אשם |
איל בן שנתיים, השווה לפחות 2 שקלי כסף (2 סלעים) |
- |
- |
שניים שהם ארבע |
השפחה שחטאה חייבת במלקות |
| אשם תלוי: אדם המסופק אם עבר עבירה מהתורה, שעל שגגתה היה חייב בחטאת. |
אשם |
איל בן שנתיים, השווה לפחות 2 שקלי כסף (2 סלעים) |
- |
- |
שניים שהם ארבע |
אם הקריב את האשם והתברר שחטא – יקריב בנוסף גם קרבן חטאת. אם עבר יום כ
|
קורבן עולה
קורבן עולה הוא סוג הקורבן הראשון המפורט בספר ויקרא, והוא סוג הקורבן העתיק ביותר בהיסטוריה, והובא כבר על ידי אדם הראשון, על ידי בניו, ועל ידי נח בצאתו מהתיבה. כמו כן, סוג קורבן זה יכול להיות מובא גם על ידי אומות העולם.
קורבן עולה הוא קודש קודשים. כשמדובר על קורבן עולה שהוא בהמה, שחיטתו בצפון העזרה, דמו נזרק בשתי מתנות על המזבח,: בקרן צפונית מזרחית ובקרן דרומית מערבית ובשרו מוקטר כולו על המזבח. כשמדובר על קורבן עולה מסוג עוף, ראשו נמלק, דמו ממוצה על קיר המזבח בחלק התחתון של המזבח, ובשרו (למעט החלקים המושלחים לבית הדשן) מוקרט על גבי המזבח.
קורבן עולה יכול להיות מובא כנדר או כנדבה, ובמקרים רבים הוא קורבן חובה, וכן הוא מובא במקרים של מעבר ממצב למצב בחיי האדם: מטומאה לטהרה במקרים של טומאות מורכבות, מאדם שמתגייר או שמסיים את נזירותו, וכן בעת העליה לרגל (עולת ראייה) ועל ידי הכהן הגדול ביום הכיפורים (איל כהן גדול). זאת בנוסף לקורבנות עולה של ציבור, המובאים בקורבן התמיד, בקורבנות המוסף, ובקורבנות נוספים כמו עולת שתי הלחם ועולת העומר, וכפי שפירטנו בעמוד המיועד
לקורבנות הציבור
קורבן עולה מכפר על הרהורי עבירה, וכן על ביטול מצוות עשה ועל מצוות קלות של לא תעשה, שאין עליהן ענישה של בית דין. שלבי הקרבת קורבן העולה מפורטים בעמוד של
לסוגי הקורבנות
הוא יכול להיות מובא על ידי כל אדם, ולהביא לעלייתו הרוחנית ולקרבת אלקים דרך עבודת קודש זו.
| האירוע |
שם הקורבן |
קורבן מן החי |
מנחות |
נסכים |
עבודת הדם |
הערות |
| הרהור הלב, ביטול מצוות עשה, ומצוות לא תעשה שאין עליהן עונש של מלקות, מיתה או כרת |
עולה: בהמה |
פר, כבש או עז, ממין זכר |
סולת בלולה בשמן, על פי סוג הבהמה |
יין על פי סוג הבהמה |
זריקת הדם בקרן צפונית מזרחית ומערבית דרומית |
שחיטתה וקיבול דמה בצפון העזרה |
| או עולת העוף |
תור או בן יונה, זכר או נקבה |
- |
- |
הכהן מולק את ראש העוף, וממצה את דם העוף על קיר המזבח, בחלקו העליון |
לאחר מיצוי הדם, מולח את הראש ומקטירו, מסיר את מוראת העוף, הנוצות, העור, ובית המעיים ומשליחם לבית הדשן, ואח"כ משסע את העוף בכנפיו, מולח את הגוף ומקטיר אותו על המזבח |
מנחת אישה סוטה
מנחה זו מובאת על ידי אישה שנסתרה עם אדם זר, ואחרי שהוזהרה לא להיסתר עמו, בעלה חושד בה שנטמאה, והיא מכחישה. מנחה זו מובאת מעשרון של קמח שעורים, ואין בה שמן או לבונה, כיוון שהיא מנחת קנאות.
על הייחודיות בקורבן זה הוא בכך ששם ה' פועל בתוך המים אותם שותה האישה, ואם היא טהורה ולא חטאה, הרי היא נפקדת בבן זכר, ואם היא אמנם חטאה, הרי ירכה נופלת ובטנה צבה. זהו המקום היחיד שבו הקב"ה מתערב בהנהגה נסית ישירה, על מנת לשמור על קדושתו של הבית היהודי, וכלשונו של הרמב"ן: "והנה אין בכל משפטי התורה דבר תלוי בנס זולתי העניין הזה, שהוא פלא ונס קבוע שיעשה בישראל".
אופן ביצוע הבאת מנחה זו: הבעל החושד באישתו מביא אותה אל המקדש, ועימה מביא קורבן מנחה עשירית האיפה מקמח שעורים. האישה מחזיקה את הכלי ובו המנחה, הקרואה מנחת קנאות. הכהן לוקח מים שנתקדשו בכלי שרת, ומפזר עליהם עפר מעפר המקדש, בנוסף הוא משביע את האישה על ההולך להתרחש, כותב את האלות על קלף, ומוחה את הקלף בתוך המים.
את מנחת הקנאות עצמה, לוקח הכהן, מניף אותה, מקריב אותה על המזבח, מקטיר ממנה קומץ, ואחר כך משקה הכהן את האישה מהמים המאררים, הפועלים את פעולתם, וכדברי הרמב"ם (הלכות סוטה, פרק ג הלכה טז, כב): שׂוטה ששתת והיתה טהורה - הרי זו מתחזקת, ופניה מזהירות, ואם היה בה חולי - יסור, ותתעבר ותלד זכר, ואם היה דרכה לילד בקושי - תלד במהרה, היה דרכה לילד נקבות - תלד זכרים.
| האירוע |
שם הקורבן |
קורבן מן החי |
סולת ושמן |
יין |
עבודת הדם |
הערות |
| אישה שנסתרה ובעלה חושד בה |
מנחת סוטה |
- |
עשירית האיפה קמח שעורים משל הבעל, ללא שמן וללא לבונה |
- |
- |
הכהן משביע אותה שהיא לא חטאה, כותב במגילה את תוכן ההשבעה, לוקח כלי חרס חדש עם חצי לוג מים ושם מכניס עפר מקרקע המקדש, דבר מר כמו לענה, ומחוק לתוך המים את המגילה.
לאחר מכן כהן אחר קורע את בגדיה, מגלה את שערה, לוקח לה את המנחה בתוך סל מצרי, מכניס אותה לכלי שרת, משקה את האישה, ואחר ששתתה, נותן לה את כלי השרת, ומניף אותה עם האישה כתנופת המנחה. מגיש את המנחה לקרן דרומית מערבית, מקטיר קומץ, והשאר נאכל לכהנים.
|
קורבנות לשם טהרה
כעת, נמשיך בקורבנות המובאים עקב אירוע, למטרת טהרה, כגון יולדת, זב/זבה או מצורע כשהם נטהרים, וכן גר המשלים את גיורו. הקורבנות מורכבים מקורבנות חטאת, אשם, עולה, ושלמים. קורבנות הטהרה מובאים על ידי המקריבים אחרי שעברו את כל תהליך הטהרה כולל טבילה והמתנה לשקיעה (הערב יום), ומעמדם הוא "מחוסרי כפרה" עד שיביאו את קורבנם. המיטהר מגיע עם קורבנו לשער ניקנור, ואחרי הקרבת הקורבנות היא הוא טהור.
נציין שקורבנות אלו, חלקם קורבנות עולה, חלקם קורבנות חטאת וחלקם קורבנות אשם, כפי שמפורט בהמשך. תהליך ההיטהרות מהטומאות השונות מתואר גם בעמודים המיועדים לפירוט תהליכי הטהרה מהטומאות השונות, וכך נרכזם עבור סוגי הטהרה השונים.
קורבן יולדת
היולדת, כשהיא נטהרת מטומאותיה ורוצה להשלים את תהליך הטהרה ולהיות יכולה להיכנס למקדש ולאכול בבשר הקורבנות, היא מביאה קורבן חטאת וקורבן עולה. קורבן החטאת שלה יהיה מסוג עוף, וקורבן העולה יהיה מסוג כבש או מסוג עוף כמו העוף שהביאה לחטאת, וזאת בהתאם למצבה הכלכלי.
| שם הקורבן |
מתי מובא |
סוג קורבן |
קורבן מן החי |
מנחת נסכים |
נסכים |
הערות נוספות |
| קורבן יולדת |
יולדת: 40 יום אחרי הולדת בן, 80 יום אחרי הולדת בת, ואחרי שעברה תהליך של היטהרות (כולל ספירת שבע נקיים, טבילה, שקיעה). |
חטאת העוף |
תור או בן יונה |
- |
- |
העוף נמלק, אין להבדיל את הראש מהגוף, דם העוף מוזה בחלק התחתון של המזבח, בקרן דרומית מערבית, ושאר הדם ממוצה על המזבח בקרן דרומית מערבית. בשר העוף נאכל ע"י הכהנים. חטאת העוף המובאת על ספק, נשרפת ואינה נאכלת.
|
| עולה |
כבש בן שנה, או עוף מאותו סוג של החטאת |
עבור כבש בלבד: עשרון סולת בלול ברביעית ההין שמן |
עבור כבש בלבד: רביעית ההין יין |
אם הובא כבש, הוא מוקרב כמו כל קורבן עולה. אם הובא עוף, הכהן מולק את ראש העוף, וממצה את דם העוף על קיר המזבח, בחלקו העליון, מולח את הראש ומקטירו, מסיר את מוראת העוף, הנוצר, העור, ובית המעיים ומשליחם לבית הדשן, ואח"כ משסע את העוף בכנפיו, מולח את הגוף ומקטיר אותו על המזבח.
|
קורבן זב וזבה
קורבן זה מובא אחרי השלמת יתר שלבי הטהרה של הזב והזבה (כלומר אחרי ספירת 7 ימים נקיים, טבילה ושקיעה). הנטהרים עומדים מחוץ לעזרת ישראל (בשער ניקנור), ושם מוסרים את קורבנותיהם. אחרי הקרבת קורבנות אלו, מושלם תהליך טהרתם.
קורבנות טהרת מצורע
מיוחדת היא טהרת המצורע מכל יתר תהליכי הטהרה, בכך שיש בה שני שלבים של קורבנות, שלב אחד הוא אחר שנרפא המצורע מצרעתו, בתהליך שנעשה מחוץ לעיר, ושלב שני ביום השמיני לטהרת המצורע, אחר שטבל ועברה גם השקיעה, והוא מביא את קורבנו למקדש. תשומת לב מיוחדת יש לטהרת המצורע, שתהליך הטהרה שלו מותאם במדוקדק לתיקונו של האדם הנטהר.
יתר פרטי תהליך טהרת המצורע, וקצת מסודות תהליך מקודש זה, מפורטים
בעמוד על טהרת המצורע.
פרטי הקורבנות מפורטים בטבלה הבאה:
| שם הקורבן |
מתי מובא |
סוג קורבן |
קורבן מן החי |
מנחת נסכים |
נסכים |
הערות נוספות |
| טהרת מצורע |
לאחר שנרפא מצרעתו |
תהליך הטהרה מהצרעת |
שתי ציפורי דרור חיות, עץ ארז באורך אמה, אזוב באורך טפח לפחות, צמר צבוע בתולעת שני שמשקלו שקל |
- |
- |
הכהן שוחט את אחת הציפורים לתוך מזרק חדש של חרס ובו רביעית מים חיים, וממצה את הציפור עד שיהיה דמה ניכר. אח"כ טובל את הציפור החיה כשהיא אגודה בארז, באזוב ובצמר הצבוע, במים המהולים בדם, ומזה על המצורע 7 פעמים, ואז משלח את הציפור החיה אל מחוץ לעיר. לאחר מכן, המצורע מכבס בגדיו, מתגלח, טובל במקווה, ויכול להיכנס לעיר. ביום השביעי לטהרתו, מתגלח הנטהר שוב וטובל שוב במקווה. |
| קורבן מצורע |
ביום השמיני לטהרתו |
אשם |
כבש בן שנתו |
עשרון בלול ברביעית ההין שמן + לוג שמן נוסף |
רבע ההין יין |
הכהן והמצורע מניפים ביחד את כבש האשם עם לוג השמן. דם הקרבן מוזה על המזבח שתי מתנות שהן ארבע, וגם ניתן לידיו של כהן אחר. הכהן האחר מקבל את הדם לידו הימנית, מעביר את הדם לידו השמאלית, ונותן מהדם בתנוך אוזן המצורע הימנית, על בוהן ידו הימנית, ועל בוהן רגלו הימנית. הכהן נוטל שמן מתוך לוג השמן לתוך כפו, מזה 7 פעמים לכיוון קודש הקודשים, ואז נותן מן השמן שבכפו על המיטהר, באותם מקומות בהן ניתן הדם. שארית השמן מכפו של הכהן ניתנת על ראש המיטהר. אח"כ מקריב הכהן את יתר הקורבנות, ויתרת לוג השמן נאכלת ע"י הכהנים בעזרה. |
| חטאת |
כבש |
עשרון בלול ברביעית ההין שמן |
רבע ההין יין |
החטאת מוקרבת אחרי האשם. מצורע עני יביא כבש אחד לאשם, ושני תורים או שני בני יונה לחטאת ולעולה. |
| קורבן מצורע של מצורע עני |
ביום השמיני לטהרתו |
חטאת |
תור או בן יונה |
- |
- |
מצורע עני יביא כבש אחד לאשם, ושני תורים או שני בני יונה לחטאת ולעולה. |
| קורבן מצורע |
ביום השמיני לטהרתו |
עולה |
כבש |
עשרון בלול ברביעית ההין שמן |
רבע ההין יין |
החטאת מוקרבת אחרי האשם. מצורע עני יביא כבש אחד לאשם, ושני תורים או שני בני יונה לחטאת ולעולה. |
| קורבן מצורע של מצורע עני |
ביום השמיני לטהרתו |
עולה |
תור או בן יונה |
- |
- |
החטאת מוקרבת אחרי האשם. מצורע עני יביא כבש אחד לאשם, ושני תורים או שני בני יונה לחטאת ולעולה. |
קורבנות המייצגים מעבר משלב לשלב
כאן מדובר על אדם שעובר מדרגה רוחנית אחת לזולתה, ומציין זאת באמצעות קורבנות מיוחדים. נכלול כאן את קורבן החינוך של הכהן כשהוא מתחיל בעבודתו במקדש, את קורבן הגר כשהוא משלים את תהליך הצטרפותו לעם ישראל, את קורבנותיו של הנזיר כשהוא משלים את נזירותו, וכן כשנזירותו מופסקת והוא מתחיל אותה מחדש. בכל המקרים האלו, הקורבנות מבטאים מעבר משלב לשלב עבור האדם המביא את הקורבן.
| שם הקורבן |
מתי מובא |
סוג קורבן |
קורבן מן החי |
מנחה |
נסכים |
הערות נוספות |
| מנחת חינוך |
על ידי הכהן, כשהוא חונך את תחילת עבודתו במקדש, או את תחילת תפקידו ככהן גדול |
מנחה |
- |
עשרון סולת חיטים, שלושה לוגין שמן וקומץ לבונה |
- |
|
| קורבן גר |
על ידי הגר, אחרי המילה והטבילה. רק אחרי הבאת הקורבן הוא נחשב גר גמור |
עולה |
בהמה או שני תורים או שני בני יונה |
המביא בהמה, מביא סולת בלולה בשמן ויין, על פי סוג הבהמה, כמפורט למעלה. |
המביא תורים או בני יונה, אינו מביא נסכים |
מביא את קורבנו אחרי שהשלים את תהליך הגיור. יכול גם להביא שתי בהמות, אחת לעולה ואחת לשלמים, הנקראים שלמי הגר. |
| קורבן נזיר שסיים את נזירותו |
עם השלמת הנזירות |
חטאת |
כבשה בת שנה |
- |
- |
- |
| עולה |
כבש בן שנה |
עשרון בלול ברביעית ההין שמן |
רבע ההין יין |
- |
| שלמים |
איל |
2 עשרונים סולת בלולה בשלישית הין שמן |
שלישית הין יין |
נאכל יום ולילה (ולא כמו שלמים רגילים). הזרוע של איל הנזיר ניתנת לכהן והיא אחת מכ"ד מתנות כהונה. |
| עשר חלות בלולות בשמן, עשרה רקיקי מצות משוחים בשמן |
|
סל אחד, ובו 10 חלות מצות סולת בלולות בשמן, ו-10 רקיקי מצות משוחים ברביעית ההין שמן: סה"כ שש ושני שליש עשרוני סולת, המשוחים ברביעית ההין שמן. |
|
הכהן נוטל חלה אחת ורקיק אחד מתוך הסל, יחד עם הזרוע בשלה מהאיל נותן אותם על כפי הנזיר, ומניף אותם ביחד עם הנזיר.
לאחר מכן יכול הנזיר לשתות יין. |
| קורבן נזיר עבור נזיר שנטמא בימי נזירותו |
ביום השמיני לטהרתו מטומאת מת |
חטאת העוף |
תור או בן יונה |
- |
- |
ביום השביעי הנזיר נטהר ומתגלח וביום השמיני מביא את הקורבנות ומתחיל מחדש את ימי נזירותו |
| עולת העוף |
אותו סוג עוף שהובא לחטאת |
- |
- |
|
| אשם |
כבש בן שנתו |
- |
- |
|
קורבנות נדר ונדבה
קורבנות אלו מובאות על ידי האדם מרצונו, ולא כדי לכפר על חטא ספציפי או למטרת חובה אחרת.
וכך נאמר בפרשת אמור:
"דַּבֵּר אֶל אַהֲרֹן וְאֶל בָּנָיו וְאֶל כָּל בְּנֵי יִשְׂרָאֵל וְאָמַרְתָּ אֲלֵהֶם אִישׁ אִישׁ מִבֵּית יִשְׂרָאֵל וּמִן הַגֵּר בְּיִשְׂרָאֵל אֲשֶׁר יַקְרִיב קָרְבָּנוֹ לְכָל נִדְרֵיהֶם וּלְכָל נִדְבוֹתָם אֲשֶׁר יַקְרִיבוּ לַה' לְעֹלָה" (ויקרא כ"ב י"ח).
מה ההבדל בין נדר לנדבה?
כותב הרמב"ן:
אי זהו נדר? - האומר 'הרי עלי עולה';
נדבה - האומר 'הרי זו עולה';
ומה בין נדר לנדבה? נדר - מת או נגנב , חייב באחריותו וכו'.
להגיד החלוק אשר ביניהם; כי דרך הנודרים בצרתם לאמר: 'אם יהיה אלקים עמדי בזה , עלי לעשות עולה או זבח'; וזה לא יקרא 'נדבה' סתם;
ואשר יפריש ויתן מיד הוא נדבה , כי בעת המתן נדבה רוחו אותו (ע"פ שמ' לה , כא).
והנה אמר הכתוב , כי בין שיקריב עולה או שלמים אשר נדר על צרתו , או שיקריב אותם בנדבת רוחו, יהיה "תמים" (להלן , יט); אולי נחשוב כי הנדר ראוי להיותו תמים יותר מן הנדבה; וזה טעם הכתוב.
וכך אומרים חז"ל (מגילה א ו) על ההבדל בין נדר לנדבה:
אין בין נדרים לנדבות, אלא שהנדרים – חייב באחריותן, ונדבות – אינו חייב באחריותן.
ומסביר הברטנורא:
נדר - האומר הרי עלי עולה, ולאחר זמן הפרישה ונאבדה, חייב באחריותה:
נדבה - האומר הרי זו עולה ונאבדה, אינו חייב באחריותה, שהרי לא קבלה עליו.
אבל לענין בל תאחר זה וזה שוין דכתיב (דברים כג) כאשר נדרת לה' אלהיך נדבה אשר דברת בפיך, הרי נדר ונדבה אמורים בענין.
ולסיכום: גם נדר וגם נדבה נמסרים על פי רצונו של המקריב, ואחרי שנדר או נדב אותם, עליו להביאם. נוסח המילים שהאדם אומר קובע האם הקורבן יהיה נדר או נדבה, בשני המקרים עליו להביא אותם בזמנם, עד הרגל הקרוב, (או לכל המאוחר תוך 2 או 3 רגלים הקרובים, לפי דעות שונות בחז"ל), אבל ההבדל הוא, שאם אבד הקורבן שננדר או הוגדר לנדבה, אם הקורבן היה נדר ואבד, צריך הנודר להביא קורבן חלופי: "חייב באחריותה", ואם אבד הקורבן שהוגדר כנדבה, הנודב אינו צריך להביא קורבן חלופה.
אלו סוגי קורבנות יכולים להיות מובאים כנדבה?
קורבנות תודה, קורבנות עולה ושלמים, ומנחות לסוגיהן, וכפי שנפרט להלן.
בנוסף, יכול האדם גם לנדב שמן או יין, בהמה, עצים, תבלינים, או כלים, או כסף עבור "בדק הבית", כלומר, עבור ההוצאות השוטפות של המקדש.
קורבן שלמים:
סוג קורבן מיוחד זה, מתחלק בין שלושה "שותפים": הדם והאימורים נזרקים ומוקטרים במזבח, החזה והשוק ניתנים לכהנים, ושאר הקורבן ניתן לבעלים. קורבן זה קרוי שלמים כי הוא מביא שלום בעולם, ושהכל שלום בהם, כלומר, על אחד מקבל חלקו בקורבנות השלמים וכך מושג השלום.
ישנם קורבנות מיוחדים של שלמים, כמו שלמי חגיגה המובאים בעת העליה לרגל, אך רובן המוחלט קורבנות נדר ונדבה. סוג מיוחד של שלמים הוא שלמי ציבור, שבשרן נאכל על ידי הכהנים בעת הבאת שני הלחם, בחג השבועות. יתר השלמים הם שלמי יחיד, המחולקים בין המזבח, הכהנים והמקריבים ואורחיהם. בשר השלמים נאכל במשך שני ימים והלילה שביניהם.
קורבן עולה:
קורבן זה מוקטר כולו לה', כפי שפירטנו למעלה.
מנחת נדבה:
כך מובא בויקרא ב א-ג:
"וְנֶפֶשׁ, כִּי-תַקְרִיב קָרְבַּן מִנְחָה לַה' סֹלֶת, יִהְיֶה קָרְבָּנוֹ; וְיָצַק עָלֶיהָ שֶׁמֶן, וְנָתַן עָלֶיהָ לְבֹנָה.
וֶהֱבִיאָהּ, אֶל-בְּנֵי אַהֲרֹן הַכֹּהֲנִים, וְקָמַץ מִשָּׁם מְלֹא קֻמְצוֹ מִסָּלְתָּהּ וּמִשַּׁמְנָהּ, עַל כָּל-לְבֹנָתָהּ;
וְהִקְטִיר הַכֹּהֵן אֶת-אַזְכָּרָתָהּ, הַמִּזְבֵּחָה אִשֵּׁה רֵיחַ נִיחֹחַ, לַה'.
וְהַנּוֹתֶרֶת, מִן-הַמִּנְחָה--לְאַהֲרֹן, וּלְבָנָיו: קֹדֶשׁ קָדָשִׁים, מֵאִשֵּׁי ה'."
קיימים סוגים שונים של מנחות, כפי שפירטנו בעמוד על
סוגי הקורבנות
קומץ מהמנחה מוקטר על גבי המזבח ושאר המנחה נאכלת על ידי הכהנים בטהרה בתוך העזרה. אבל מנחת נדבה שהובאה על ידי כהן, מוקטרת כולה על גבי המזבח, וכן יכול האדם לנדב מנחת נסכים, שתוקטר כולה על גבי המזבח.
מנחות הנדבה הם מחמישה סוגים, עשויים סולת ושמן, ונותנים עליהם לבונה. סוגי מנחות אלו הם:
א. מנחת סולת: סולת בלולה בשמן.
ב. חלות הנאפות תנור: סולת בלולה בשמן, שחולקה לחלות קטנות, ונאפתה בתנור מתכת במקדש.
ג. רקיקים הנאפים בתנור: סולת בלולה בשמן, שנאפתה כרקיקים.
ד. מנחת מחבת: סולת בלולה בשמן, שטוגנה על מחבת שטוחה, ללא מכסה.
ה. מנחת מרחשת: סולת בלולה בשמן, שטוגנה בסיר עמוק ומכוסה.
קורבן תודה:
קורבן זה מובא על ידי האדם כהודאה על נס הצלה שהיה לו, ויש אומרים שגם על שמחה גדולה או בכל עת שרוצה להודות לה'. על כל פנים, נראה שאם נעשה לו נס, הוא מתחייב בהבאת קורבן זה.
על קורבן תודה נאמר בתורה כך: (ויקרא ז): "וזאת תורת זבח השלמים אשר יקריב לד'. אם על תודה יקריבנו, והקריב על זבח התודה חלות מצות בלולת בשמן, ורקיקי מצות משחים בשמן, וסלת מרבכת, חלת בלולת בשמן.
על חלת לחם חמץ יקריב קרבנו, על זבח תודת שלמיו.
והקריב ממנו אחד מכל קרבן תרומה לד', לכהן הזרק את דם השלמים לו יהיה.
ובשר זבח תודת שלמיו ביום קרבנו יאכל, לא יניח ממנו עד בקר" (ז, יא-טו).
התורה כותבת שהדינים המיוחדים בקרבן תודה הם:
1. היא טעונה ארבעה סוגי לחם: שלושה סוגי מצה וסוג אחד חמץ.
2. מכל אחד מהסוגים נותנים תרומה לכהן.
3. היא נאכלת ליום ולילה.
בניגוד לשלמים רגילים, שאינם טעונים לחם, ונאכלים לשני ימים ולילה.
בטבלה הבאה, נפרט את הסוגים השונים של הקורבנות והמנחות המובאים לנדבה והמוקטרים על גבי המזבח.
| שם הקורבן |
קורבן מן החי |
מנחות |
נסכים |
עבודת הדם |
הערות נוספות |
| עולת בהמה |
פר, כבש או עז, ממין זכר |
סולת בלולה בשמן, על פי סוג הבהמה |
יין על פי סוג הבהמה |
זריקת הדם בקרן צפונית מזרחית ומערבית דרומית |
שחיטתה וקיבול דמה בצפון העזרה |
| עולת העוף: נדבת יחיד בלבד |
תור או בן יונה, זכר או נקבה, שני עופות או יותר |
- |
- |
הכהן מולק את ראש העוף, וממצה את דם העוף על קיר המזבח, בחלקו העליון |
לאחר מיצוי הדם, מולח את הראש ומקטירו, מסיר את מוראת העוף, הנוצר, העור, ובית המעיים ומשליחם לבית הדשן, ואח"כ משסע את העוף בכנפיו, מולח את הגוף ומקטיר אותו על המזבח |
| שלמים |
פרים, כבשים ועזים, זכרים ונקבות, גדולים וקטנים. |
סולת בלולה בשמן, על פי סוג הבהמה |
יין על פי סוג הבהמה |
שתי מתנות שהן ארבע: זריקת הדם בקרן צפונית מזרחית ומערבית דרומית |
שחיטתם בכל מקום בעזרה |
| מנחה |
- |
מנחת סולת, מנחת מחבת, מנחת מרחשת, מנחת מאפה תנור: חלות או רקיקים |
- |
- |
קומץ מהמנחה מוקטר ע"ג המזבח, והשאר נאכל ע"י הכהנים, בתוך העזרה.
מנחה המובאת ע"י כהן מוקטרת בשלמותה. |
| קרבן תודה |
בהמה |
40 לחמים (10 חלות חמץ, 30 מצות) |
- |
שתי מתנות שהן ארבע |
שחיטתו בכל מקום בעזרה.
האימורים מוקטרים על גבי המזבח.
4 לחמים (אחד מכל סוג) והמורם מהקרבן (חזה ושוק) ניתנים לכהן ולמשפחתו לאכילה בטהרה בירושלים, השאר נאכל לכל אדם בטהרה בירושלים. האכילה עד חצות. |
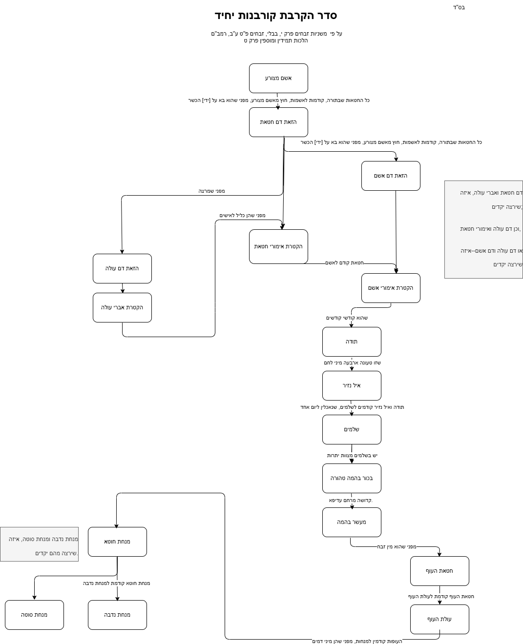
לסיום, נביא כעת את סדר הבאת הקורבנות, כאשר אדם מגיע למקדש עם קורבנות מסוגים שונים.
הכלל הבסיסי הוא: "כל המקודש מחבירו קודם את חבירו". לכן קודשי קודשים יוקדמו לקודשים קלים. אך גם בתוך כל סוגי קורבן, יש סדר, כמפורט בשרטוט הבא.
פירוט סדר זה הוא על פי המובא במשניות בזחים ובמקורות נוספים, כמפורט להלן.
מתוך המשנה, זבחים, י', ב'-ו':
כל המקודש מחבירו קודם את חבירו.
דם חטאת קודם לדם עולה, מפני שהוא מרצה.
איברי עולה קודמין לאימורי חטאת, מפני שהן כליל לאישים.
חטאת קודמת לאשם, מפני שדמה ניתן על ארבע קרנות ועל היסוד.
אשם קודם לתודה ולאיל נזיר, מפני שהוא קדשי קדשים
התודה ואיל נזיר קודמין לשלמים, מפני שהן נאכלין ליום אחד וטעונים לחם.
שלמים קודמין לבכור, מפני שהם טעונין מתן ארבע וסמיכה ונסכים ותנופת חזה ושוק.
הבכור קודם למעשר, מפני שקדושתו מרחם ונאכל לכהנים.
המעשר קודם לעופות, מפני שהוא זבח ויש בו קדשי קדשים דמו ואימוריו.
העופות קודמין למנחות, מפני שהן מיני דמים.
מנחת חוטא קודמת למנחת נדבה, מפני שהיא באה על חטא.
חטאת העוף קודמת לעולת העוף.
וכן בהקדשה.
כל החטאות שבתורה, קודמות לאשמות, חוץ מאשם מצורע, מפני שהוא בא על [ידי] הכשר.
כל האשמות שבתורה באין בני שתים ובאין בכסף שקלים, חוץ מאשם נזיר ואשם מצורע, שהן באין בני שנתן, ואינן באין בכסף שקלים.
כשם שהן קודמים בהקרבתן, כך הן קודמים באכילתן.
שלמים של אמש ושלמים של היום, של אמש קודמין.
שלמים של אמש וחטאת ואשם של היום, שלמים של אמש קודמין, דברי רבי מאיר.
וחכמים אומרים, החטאת קודמת, מפני שהיא קדשי קדשים.
ומפרש הברטנורה:
דם חטאת קודם לדם עולה. אם שניהם שחוטין ועומדין ליזרק, שהוא מרצה. מכפר על חייבי כריתות שצריכים ריצוי גדול: אברי עולה קודמין. בהקטרתן: לאימורי חטאת. אם נזרקו דמי שניהם: מפני שהן כליל. וצד ריבוי הוא זה למזבח: על ארבע קרנות. ואשם שתי מתנות שהן ארבע ולא על הקרנות: ועל היסוד. שפיכת שיירים. ובאשם לא מצינו שנאמר בו : מתן ארבע. שתי מתנות שהן ארבע, ובכור אינו טעון אלא מתנה אחת ואינו טעון סמיכה ונסכים ולא תנופת חזה ושוק:
ומפרש הרמב"ם:
מנחת חוטא - הוא עשירית האיפה שמקריבה העני על טומאת מקדש וקדשיו או שבועת העדות, כמו שזכרנו בתחילת דברינו בזו המסכתא.
ואמר רחמנא "והקריב את אשר לחטאת ראשונה (ויקרא ה, ח) ואמרו "בניין אב לכל החטאות שיהיו קודמות לעולות הבאות עמהן, בין בעוף בין בבהמה".
ומה שאמר וכן בהקדשה - רוצה לומר כי בשעה שיפריש קרבנותיו אומר "הרי זו חטאת", ואחר כך אומר "הרי זו עולה":
כל החטאות שבתורה, קודמות לאשמות, חוץ מאשם מצורע, מפני שהוא בא על [ידי] הכשר.
כל האשמות שבתורה באין בני שתים ובאין בכסף שקלים, חוץ מאשם נזיר ואשם מצורע, שהן באין בני שנתן, ואינן באין בכסף שקלים.